Informasjonsflyt i familier med arvelig bryst- og eggstokkreft

    ()

    sporsmal_grey_rgb
    Abstract

    Lov om medisinsk bruk av bioteknologi gav regler for helsetilbud ved arvelige sykdommer. Oppsøkende virksomhet ble ikke tillatt. Det oppstod en diskusjon om man burde tillate oppsøkende virksomhet der hvor man har helsetilbud som kan være forebyggende eller helbredende. Som all annen medisinsk virksomhet bør også helsetilbud ved arvelig sykdom evalueres, slik at tiltakene kan begrunnes med erfaringer.

    Ved Seksjon for genetisk veiledning, Det Norske Radiumhospital undersøkte vi informasjonsflyt i familier med arvelig bryst- og eggstokkreft. Vi identifiserte alle førstegradsslektningene til alle som fikk påvist mutasjon i BRCA1 i et gitt tidsrom.

    To år senere hadde 60 av 63 (95 %) voksne søstre og døtre tatt kontakt med oss, og de øvrige tre var informert om vårt helsetilbud. Tilsvarende hadde 18 av 45 (40 %) voksne brødre og sønner tatt kontakt med oss.

    Med forbehold som diskuteres, var konklusjonen at vårt tilbud vanligvis når frem til de nærmeste slektninger ved arvelig bryst- og eggstokkreft. Vi antar at dette er representativt for arvelige sykdommer som kan forebygges eller helbredes, men det bør bekreftes ved tilsvarende undersøkelser i andre grupper. Det kan ikke uten videre antas at kunnskap om helsetilbudene når lenger ut i alle familiene, og vi kjenner eksempler der slektninger innen rimelig tid ikke har fått nødvendig informasjon. Dagens hovedregler fungerer godt i de fleste tilfeller. Dersom man ønsker å nå alle innen kort tid, må det være anledning til oppsøkende virksomhet der man ikke når frem på annen måte. Endringer bør evalueres for å vurdere om målsettingene nås og for å påse at det ikke oppstår uønskede virkninger.

    Abstract

    Background

    . Under Norwegian legislation, persons at risk should make the initial contact with the proper health personnel, and not vice versa. It may be argued that the physician should be allowed to make contact with persons at risk of preventable or curable disorders.

    Material and methods

    . We identified all first-degree relatives of all 75 BRCA1 mutation carriers diagnosed within a given period of time and asked them whether or not they had been informed by their relatives.

    Results.

    After two years, 60/63 (95 %) adult sisters and daughters had made contact with us; the remaining three (5 %) had been informed. In comparison, 18/45 (40 %) adult brothers and sons had contacted us.

    Interpretation

    . The legislation constituted no barrier to offering health services to the target group. Information on our services had reached all close relatives who could benefit from them. This may be representative for curable inherited disorders. We examined inherited cancer limited to females; similar studies on inherited cancers in males and on other curable inherited disorders should be performed. Outside the framework of the present study, we are aware of rare examples of distant cousins who have not been properly informed through their families. One legally acceptable way of identifying mutation carrier families is to test all patients with breast or ovarian cancer for causative mutations. Health services should be monitored to make future decisions based on empirical evidence.

    Artikkel

    I en rekke familier med arvelig sykdom, kan man nå identifisere dem som har medfødte genfeil som gir sykdom. Med genfeil menes medfødt genvariasjon som gir sykdom med høy penetrans. Tidligere kunne i hovedregel arvelige sykdommer ikke forebygges eller helbredes. Det var alminnelig enighet om at man da måtte utvise den ytterste varsomhet med å peke på dem som hadde genfeil. Lov om medisinsk bruk av bioteknologi av 1994 avspeiler dette. Ved enkelte hyppige arvelige sykdommer har vi nå tiltak som kan være forebyggende eller helbredende. Det kan da oppfattes som en forpliktelse å sørge for at alle med risiko for slik sykdom får nødvendig kunnskap slik at de kan dra nytte av helsetilbudene. Sosialkomiteens flertall formulerte det slik: ”Etter forslagsstillerens syn overlater dagens rettstilstand og praksis i for stor grad avgjørelsen om livreddende behandling til den enkelte leges holdning og prioritering og til pasientens evne og vilje til å orientere sin familie og slekt” (1). I komiteens diskusjon, var arvelig bryst- og eggstokkreft i forkant brukt som eksempel på sykdom hvor oppsøkende virksomhet burde tillates. Slik sykdom skyldes ofte mutasjon i BRCA1-genet, og i Norge er fire mutasjoner hyppige (2). Det er utviklet hurtige og relativt billige gentester for å påvise disse mutasjonene (3). Det er enighet om hvilke helsetilbud mutasjonsbærerne bør få, og om at helsetilbudene er gode (4, 5).

    Den enkelte friske risikoperson kommer i dag til genetisk veiledning på én av to måter. Man henvender seg enten selv, eller blir henvist av lege. Vanligvis vil utredningen vise at det er høy risiko for arvelig sykdom ikke bare for den personen som er henvist (probanden), men også for dennes nære slektninger. Probanden blir da oppfordret til å informere disse slektningene om situasjonen, og at de er velkomne til å ta kontakt med Seksjon for genetisk veiledning, Det Norske Radiumhospital dersom de ønsker det.

    Det oppstod en debatt angående oppsøkende genetisk virksomhet. Er det mulig å få kontakt med risikopersonene i familiene bare ved kommunikasjon gjennom familiemedlemmene, eller må helsepersonell aktivt oppsøke slektninger som har stor sykdomsrisiko? Som påpekt i Kreftmeldingen bør også tilbud ved arvelig kreft bygge på erfaringer (6). I samsvar med sosialkomiteens tilråding (1) har vi undersøkt hva som faktisk hendte i de slekter vi arbeidet med i en gitt periode.

    Materiale og metode

    Materiale og metode

    Vi har rapportert livskvalitetsmål for personer i familier som i et gitt tidsrom ble tilbudt gentesting for BRCA1-mutasjoner (4). Vi definerte alle med påvist mutasjon i denne rapporten som utgangspersoner (n = 75) for å vurdere om vårt helsetilbud var kjent for deres nærmeste slektninger.

    Blant utgangspersonene var det både syke og friske, kvinner og menn. Alle hadde som ledd i den genetiske utredning gitt oss utfyllende familieopplysninger. Disse opplysningene ble brukt til å identifisere mutasjonsbærernes førstegradsslektninger (foreldre, søsken og barn). Førstegradsslektninger som tilhørte den side hvor vi visste at mutasjonen ikke fantes (ikke mutasjonsbærende forelder og halvsøsken på denne siden), ble ekskludert. Halvsøsken gjennom mutasjonsbærende forelder ble inkludert.

    Vi identifiserte slik alle kjernefamiliene rundt mutasjonsbærerne, og telte opp antall personer som var førstegradsslektning til minst én mutasjonsbærer. Alle familiemedlemmer ble på denne måten telt én, og bare én, gang. Vi definerte målgruppen til å være kvinnelige slektninger fra og med 25 år. De ville i utgangspunktet ha 50 % risiko for å være mutasjonsbærere og skulle ha helsetilbud som høyrisikogruppe og tilbud om gentest. I tillegg identifiserte vi menn fra og med 40 år, da disse kunne ha døtre i målgruppen og som derfor burde informeres.

    Opplysninger om opptak av våre helsetilbud ble hentet fra våre pasientjournaler. Materialet ble gjort opp 31.12. 1999, om lag to år etter at vi begynte å arbeide med gentesting i de aktuelle familiene.

    Alle pasienter og slektninger ble håndtert etter gjeldende regler for helsetiltak og gav skriftlig informert samtykke til gentesting. Vi fikk tilråding av regional etisk komité og godkjennelse av Datatilsynet til å opprette personregister også for slektninger som ikke var våre pasienter og til å oppsøke disse. Gruppen som vi ikke hadde kontakt med, var så liten at vi hittil ikke har benyttet disse tillatelsene.

    Resultater

    Resultater

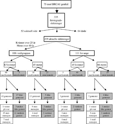
    Figur 1 viser både flytskjema for metode og resultatene.

    Av de 75 utgangspersonene var 33 friske kvinner over 25 år, 24 kvinner med kreft og 18 friske menn (fem under 40 år, 13 over 40 år). Disse 75 utgangspersonene hadde til sammen 335 førstegradsslektninger. Etter å ha ekskludert døde og førstegradsslektninger på ikke-mutasjonsbærende side, gjenstod 219 levende førstegradsslektninger. Blant disse var det 63 kvinner over 25 år, og 45 menn over 40 år.

    Av de 63 kvinnene over 25 år som ikke hadde kontaktet oss og blitt våre pasienter da den første rapporten ble skrevet våren 1999, hadde 60 (95 %) tatt kontakt med oss 31.12. 1999 med ønske om våre tilbud om utredning, genetisk veiledning, eventuelt gentesting og oppfølging ved behov. Av de 45 mennene over 40 år hadde 18 (40 %) tatt kontakt med oss.

    De 75 indekspersonene + 63 kvinner + 45 menn, viste seg å tilhøre 22 familier. Vi fjernet den i familien som først hadde fått påvist mutasjon fra videre beregninger. Det var da 100 kvinnelige slektninger over 25 år tilbake i disse 22 slektene. Vi hadde allerede kontakt med 97 (97 %) av disse. Tilsvarende var det 57 mannlige slektninger over 40 år, og vi hadde allerede kontakt med 30 (53 %) av dem. Figur 1 gir en detaljert oversikt.

    Familiene til de tre kvinnene som vi ikke hadde fått kontakt med, bekreftet på forespørsel at alle var informert om vårt tilbud om informasjon, oppfølging og gentesting. To av dem bodde i Norge, én var emigrert. Vi hadde ikke fullstendig oversikt over døtrene til mannlige slektninger. Disse døtrene falt utenfor målgruppen i denne undersøkelsen (de er ikke førstegradsslektninger til utgangspersonene). Vi har så langt verken tatt kontakt med de tre kvinnene eller de 27 mennene som ikke har tatt kontakt med oss, og kan derfor ikke redegjøre mer detaljert for deres forhold.

    Diskusjon

    Diskusjon

    Hovedkonklusjonen er at dagens regler er gode nok for å nå frem til voksne søstre og døtre.

    Metodeproblemer

    Metodeproblemer

    Vår undersøkelse har imidlertid en rekke metodeproblemer, og målsettingen var begrenset. Etter vårt syn er de viktigste innvendingene som følger:

    Vi har nesten utelukkende betjent familier som i utgangspunkt selv hadde forstått at de hadde en arvelig sykdom, og som selv hadde søkt hjelp for det. Hvordan våre tiltak vil virke i familier som ikke selv er klar over sin risiko på forhånd, er ikke undersøkt.

    Vi har undersøkt en arvelig sykdom som bare rammer kvinner. Kommunikasjon innen familien om dette blir da til et kvinnenettverk, noe vi i vårt daglige arbeid får godt innblikk i. Det er ikke uten videre gitt at kommunikasjonsmønsteret i familiene vil være på samme måten for sykdommer som også rammer menn (som ved arvelig tarmkreft), eller hvor sykdommen i høyere grad rammer menn (som ved arvelig hjerte- og karsykdom).

    Vi kan anta at informasjon i familiene vil spre seg som ringer i vannet, men hva når det ikke lenger er noen nære slektninger? Hva skjer når nærmeste slektning er en fetter man knapt vet om? Dette har vi ikke undersøkt systematisk, men vi har eksempler fra vår virksomhet i samme tidsrom på at informasjon da ikke når frem, i hvert fall når den ikke frem innen kort tid. Selv om det er svært sjelden, er det også slik at enkelte ikke ønsker at informasjon skal spres. Vanligvis kan vi da bruke andre i slekten for å spre informasjon, men ikke alltid. Når vi vet at det finnes enkelte fjerne slektninger som ikke blir informert, er det da behov for å gjøre en undersøkelse som i beste fall vil vise at nesten alle fjerne slektninger blir informert?

    Hvor lenge skal man vente for å slå fast at nødvendig informasjon ikke har nådd frem? De mutasjoner vi i hovedsak arbeider med, er sannsynligvis langt mer enn et halvt tusen år gamle. Kunnskapen om disse har vi fått først det siste tiår. Må vi nå alle mutasjonsbærerne umiddelbart, eller kan vi tillate oss å vente noen år?

    Vurdering

    Vurdering

    ”Gentestutvalget” åpnet for å genteste alle syke med bryst- eller eggstokkreft for sykdomsfremkallende mutasjoner (7). Vi har samtidig med den undersøkelsen som det redegjøres for her, gjort en pilotstudie med gentesting av alle pasienter som i et gitt tidsrom fikk bryst- eller eggstokkreft. Det ble påvist en liten gruppe pasienter som hadde arvelig sykdom, og som ikke visste om det på forhånd. Så langt er erfaringene med håndteringen av disse familiene at det ikke har oppstått problemer for dem vi har fått kontakt med, men vi har hittil ikke erfaringstall for å kunne vurdere om vi når like godt ut i disse slektene. Det foreløpige svaret er derfor at vi ikke opplever problemer med å informere uforberedte når tilbudet er så godt som ved arvelig bryst- og eggstokkreft. Om lag to tredeler av alle BRCA1-mutasjonsbærere i Norge har én av de fire hyppigste mutasjonene (2). Vi har tidligere rapportert at det vil være kostnadseffektivt å genteste alle syke for disse mutasjonene (3). Slik vil man relativt raskt komme inn i de fleste grenene av disse slektene, og flertallet av BRCA1-mutasjonsbærere vil innen relativt kort tid kunne nås som nære slektninger av syke. Erfaringstallene er imidlertid for små til å si dette med sikkerhet. Slik virksomhet bør evalueres med henblikk på om målsettingen nås, og om det oppstår uønskede konsekvenser.

    For å belyse om resultatene så langt også gjelder for arvelig kreft som rammer menn, vil vi gjøre tilsvarende undersøkelser for arvelig tarmkreft. Utviklingen av gentester har gått senere for arvelig tarmkreft, men vi får nå snart volum stort nok til å evaluere også dette. For å vurdere om resultatene er knyttet til sykdommen kreft, bør det gjøres tilsvarende undersøkelser i andre grupper arvelig sykdom som kan forebygges eller helbredes, for eksempel ved arvelig hjerte- og karsykdom.

    Det er metodisk vanskelig å undersøke om informasjon når langt ut i slektene. Vi observerte at mens 95 % av voksne søstre og døtre hadde tatt kontakt med oss, var det tilsvarende tall for menn bare 40 %. Dette har ingen betydning for de menn det dreier seg om, men viser at de som selv ikke oppfatter egen nytte av helsetilbudet, ikke ønsker informasjon på samme måte som de som har behov for helsetiltak. Det er er grunn til å tro at slike forhold påvirker hvordan informasjon sprer seg videre til fjernere slektninger. Det er i seg selv vanskelig å skaffe seg oversikt over absolutt alle fjerne slektninger, og sykdomsrisikoen for en fjern slektning er ikke svært høy. En fullstendig undersøkelse krever oppsøking av alle disse, noe som byr på både juridiske, etiske og praktiske problemer.

    På landsbasis er det nå påvist om lag et halvt tusen bærere av BRCA1-mutasjoner. I hovedsak når vi frem til de aller nærmeste slektninger med vesentlig økt risiko med de virkemidler vi har brukt, og vi kan ikke se at det er grunn til gjøre omfattende undersøkelser for å begrunne dette ytterligere. Vi vet allerede at det i enkelte familier tar lang tid å nå ut med informasjon, og vi vet fra vår egen virksomhet at i sjeldne enkelttilfeller vil ikke pasienter medvirke. I hvilken grad oppsøkende virksomhet er nødvendig, kan også formuleres som et spørsmål om hvor lenge man kan tillate seg å vente. For en som vil bli alvorlig syk om et par år dersom vi ikke gjør noe for å forhindre det, er vel svaret at vi ikke har tid til å vente lenge. Samtidig har vi hittil knapt hatt kapasitet til å etterkomme ønskene til dem som har henvendt seg og bedt om hjelp. Omfattende bruk av oppsøkende virksomhet ut fra et halvt tusen utgangspersoner med BRCA1-mutasjon vil endre vår virksomhets hovedpreg, og ligger utenfor det vi har erfaringsgrunnlag for å uttale oss om.

    Konklusjon

    Konklusjon

    Innenfor de rammer som var satt av lov om medisinsk bruk av bioteknologi, nådde vi alle førstegradsslektninger som hadde behov for helsetilbud. Det bør gjøres tilsvarende undersøkelser ved arvelig kreft som også rammer menn, og ved andre typer arvelige sykdommer som kan forebygges eller helbredes. Ved undersøkelse av alle pasienter med bryst- eller eggstokkreft, vil man relativt raskt kunne identifisere mange nye slekter med BRCA1-mutasjon, og arbeide seg utover i disse. I tillegg til dette vil det være behov for unntaksvis å oppsøke personer med kjent risiko for sykdom. Virksomhet av dette slag bør nøye evalueres for kunne begrunne fremtidige tiltak med erfaringer.

    Kommentarer  ( 0 )

    Anbefalte artikler