HOVEDBUDSKAP
I perioden 2008–10 foregikk 1,4 % av fødslene i Norge i fødestuer
Totalt 6,9 % av kvinnene med planlagt fødestuefødsel ble overflyttet til sykehus under fødselen og 3,8 % ble overflyttet etter fødsel
Det var 0,4 % operative vaginale fødsler i vanlig fødestue og 3,5 % i forsterkede fødestuer
Blant barna født i fødestue hadde 0,6 % apgarskår < 7 etter 5 minutter, mot 1,0 % blant barna født i en lavrisikopopulasjon i sykehus
Fødselsomsorgen i Norge har vært gjenstand for diskusjon gjennom flere tiår. Internasjonalt har trenden vært en sentralisering av fødsler, både av økonomiske og faglige grunner. Det har vært hevdet at økonomiske og bemanningsmessige ressurser brukes bedre ved sentralisering og at resultater for mor og barn er bedre, spesielt ved risikofødsler (1, 2). Det er funnet at svikt i fødselshjelpen med skade eller død hos mor eller barn er større ved små fødeenheter (1, 3).
Norge har en spredt bosetning, og Stortinget har bestemt at vi skal ha en differensiert og desentralisert fødselshjelp. En differensiert fødselshjelp betyr at det skal være flere typer fødetilbud, slik at fødende med lav risiko kan velge å føde i høyteknologiske institusjoner, fødestuer eller hjemme. I Norge har det vært en tredelt inndeling av fødeinstitusjoner basert på fødselstall, bemanningskrav og risikostatus (4–6): fødestuer (minst 40 fødsler per år, vaktberedskap av jordmødre), fødeavdelinger (minst 400–500 fødsler per år, vaktberedskap av fødsels- og anestesilege, nødvendig jordmor- og operasjonsstuebemanning) og kvinneklinikker (minst 1 500 fødsler per år, tilstedevakt av fødsels- og anestesilege, vaktberedskap av barnelege, nødvendig jordmor- og operasjonsstuebemanning, barneavdeling med intensivbehandling av nyfødte). Såkalte forsterkede fødestuer (jordmorstyrt fødestue med mulighet til nødkeisersnitt der transport anses uforsvarlig) har også vært etablert enkelte steder i landet (6).
I Medisinsk fødselsregister registreres rutinedata om alle fødsler der de har foregått, ikke der hvor kvinnene hadde planlagt å føde ved fødselens start. Vi har derfor ikke hatt god oversikt over forekomst av, årsaker til og resultater ved overflytting av fødende eller barselkvinner fra fødestuer til sykehus.
Hensikten med denne studien var å avklare om fødsler som foregikk i fødestuene var planlagt der eller ikke og hvor ofte fødende som startet fødselen i fødestuene måtte overflyttes til sykehus. Vi ville også kartlegge årsakene til eventuell overflytting, vite når i fødselsforløpet overflyttingen skjedde, transportmåte og resultater for disse fødslene (sfinkterskade, blødningsmengde, apgarskår og overlevelse for barna opptil fem års alder). Disse opplysningene er viktig for å kunne vurdere kvaliteten i seleksjon til fødestuer og på fødselsforløpet der.
Materiale og metode
Materialet består av detaljerte data om fødsler i fødestuer fra 1. januar 2008 til og med 31. desember 2010. Materialet inkluderer også data om planlagte fødsler i fødestue der kvinnen ble overflyttet til annen fødeinstitusjon under eller etter fødsel. Data er samlet inn ved et tilleggsskjema utarbeidet av Sosial- og helsedirektoratet i samarbeid med Folkehelseinstituttet i 2007 (fig 1) som ble sendt til alle landets fødeinstitusjoner (fødestuer, fødeavdelinger og kvinneklinikker). Alle kommunejordmødre og jordmødre involvert i hjemmefødsler ble også informert og fikk tilsendt skjemaet. Skjemaet skulle også fylles ut ved planlagte hjemmefødsler med overflytting og ved transportfødsler som ikke var relatert til fødestuefødsler. Data fra de sistnevnte hendelsene ble ikke inkludert i denne studien.
Datainnsamlingen var hjemlet i Medisinsk fødselsregisterforskriften (7), og opplysningene ble behandlet etter rutiner fastsatt av Folkehelseinstituttet, som databehandlingsansvarlig for registeret. Data ble kvalitetssikret og analysert av personell ved Folkehelseinstituttet. Det kreves ikke samtykke fra de registrerte for behandling av opplysninger i Medisinsk fødselsregister eller godkjenning fra regional etisk komité (REK) for analyser av data utført som ledd i forvaltningen av registeret.
Ved studiestart var det 14 fødestuer i Norge: Føderiket (gamle Rikshospitalet i Oslo), Hallingdal (Ål), Lykkeliten (Rjukan), Tynset og Valdres (Fagernes) i Helse Sør-Øst; Lærdal og Odda i Helse Vest; og Mosjøen, Brønnøysund, Lofoten, Steigen, Midt-Troms (Finnsnes), Sonjatun (Nordreisa) og Alta i Helse Nord. Fødestuene i Lærdal, Odda og Lofoten var forsterkede fødestuer i studieperioden. Én fødestue (Lykkeliten) ble nedlagt i perioden.
Tilleggsskjemaet ble fylt ut av ansvarlig jordmor for fødselen i fødestuen, også dersom kvinnen ble overflyttet til sykehus og fødselen foregikk under transport til eller i sykehus. Utfylte skjemaer ble sendt til Folkehelseinstituttet hvor de ble skannet og kontrollert, og data ble koblet til ordinær fødselsmelding i Medisinsk fødselsregister basert på opplysninger om kvinnens identitet og barnets fødselsdato. Manglende skjema ble etterspurt ved telefonisk purring til aktuelle fødestue.
Det var 27 tilleggsskjemaer i studien som ikke lot seg koble til rutinedata i Medisinsk fødselsregister, hovedsakelig på grunn av manglende identitet hos kvinner med utenlandsk navn. Videre var det ikke fullstendig overensstemmelse mellom avkryssing på tilleggsskjemaet og den registrerte fødestedkategorien i Medisinsk fødselsregister. For analyseformål har vi benyttet opplysningene i tilleggsskjemaet som gullstandard.
Vi angir resultater fra vanlige fødestuer og forsterkede fødestuer for tre kategorier fødsler:
-
fødsler i fødestue som var planlagt å foregå der
-
fødsler i fødestue som ikke var planlagt å foregå der
-
fødsler planlagt i fødestue som foregikk andre steder
Videre viser vi resultater for en sammenligningsgruppe bestående av lavrisikofødsler i sykehus i Helse Sør-Øst, Helse Vest og Helse Nord i studieperioden. Med lavrisikofødsler har vi definert alle fødsler med svangerskapsvarighet over 36 uker, unntatt fødsler hos kvinner registrert med kroniske sykdommer som hypertensjon, nyresykdom, revmatoid artritt eller hjertesykdom, hos kvinner som hadde graviditetskomplikasjoner som svangerskapsdiabetes og hypertensive lidelser samt fødsler som var planlagt med keisersnitt eller ble startet ved induksjon.
Analysene ble utført med programvarene SPSS versjon 22.0 (IBM Corp., Armonk, NY, USA) og R versjon 3.2.4 (8). For å undersøke om gruppeforskjeller var statistisk signifikante, ble det benyttet en ikke-parametrisk signifikanstest (khikvadrattest). P < 0,05 ble betraktet som statistisk signifikant.
Resultater
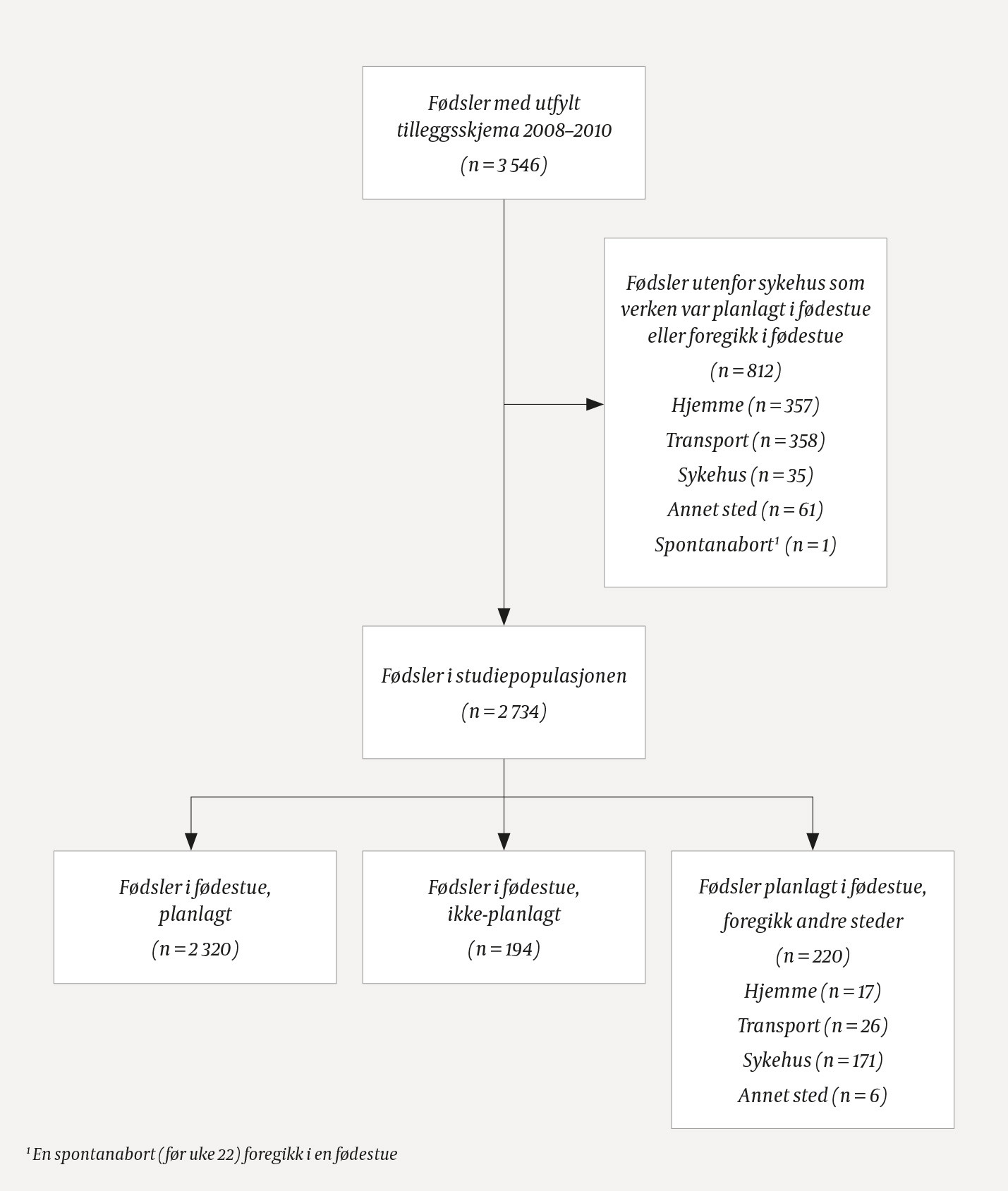
Av totalt 3 546 mottatte tilleggsskjemaer var det 2 734 som omhandlet fødsler i fødestue og inngikk i studien (fig 2). Av disse var det 2 514 skjemaer om fødsler i fødestue og 220 skjemaer om fødsler som var planlagt å foregå i fødestue, men som foregikk annet sted. I Medisinsk fødselsregister ble det registrert til sammen 2 556 fødsler i fødestue ved ordinær melding, som utgjorde 1,4 % av alle fødsler registrert i Medisinsk fødselsregister (9). Dette gir en dekningsgrad for tilleggsskjema for fødsler i fødestue på 98,4 %.
Tabell 1 gir oversikt over fødslene som inngikk i studien etter helseregion, fødestue, hvor fødslene var planlagt å foregå og hvor de faktisk foregikk. Av de til sammen 2 514 fødslene som foregikk i fødestue, var 2 320 (92,3 %) planlagt og 194 (7,7 %) ikke planlagt å foregå der.
Tabell 1
Oversikt over fødsler etter fødested og hvor fødselen var planlagt, 2008–10.
| Fødestue, helseregion | Planlagt fødested: Antall (%) | Totalt1 | |
|---|---|---|---|
| Fødestue | Sykehus | ||
| Føderiket (Oslo), Sør-Øst | 344 (100) | 0 (0) | 344 |
| Hallingdal (Ål), Sør-Øst | 1 (33,3) | 2 (66,7) | 3 |
| Lykkeliten (Rjukan), Sør-Øst | 21 (77,8) | 6 (22,2) | 27 |
| Tynset, Sør-Øst | 230 (93,9) | 14 (5,7) | 245 |
| Valdres, Sør-Øst | 96 (88,1) | 13 (11,9) | 109 |
| Lærdal, Vest | 218 (90,1) | 22 (9,1) | 242 |
| Odda, Vest | 183 (98,4) | 3 (1,6) | 186 |
| Alta, Nord | 249 (87,4) | 36 (12,6) | 285 |
| Brønnøysund, Nord | 114 (96,6) | 4 (3,4) | 118 |
| Lofoten, Nord | 346 (93,8) | 18 (4,9) | 369 |
| Midt-Troms (Finnsnes), Nord | 308 (91,7) | 27 (8,0) | 336 |
| Mosjøen, Nord | 140 (84,3) | 26 (15,7) | 166 |
| Sonjatun (Nordreisa), Nord | 59 (81,9) | 13 (18,1) | 72 |
| Steigen, Nord | 11 (91,7) | 1 (8,3) | 12 |
| Fødsler i fødestue | 2 320 (92,3) | 185 (7,4) | 2 514 |
| Fødsler andre steder | 220 (100) | 0 (0,0) | 220 |
| Fødsler i studien | 2 540 (92,9) | 185 (6,8) | 2 734 |
1For 8 fødsler manglet det informasjon om planlagt fødested; Lærdal: 2, Lofoten: 5 og Midt-Troms: 1
Av 2 540 kvinner som hadde planlagt fødestuefødsel, var det totalt 174 (6,9 %) som ble flyttet til sykehus under fødsel. Av alle de 2 514 som fødte i fødestue, ble 95 (3,8 %) flyttet til sykehus etter fødsel. Blant førstegangsfødende var det 19,5 % som ble overflyttet under fødselen og 3,8 % etter fødselen, mens blant flergangsfødende var det 3,4 % som ble overflyttet under fødselen og 3,7 % etter fødselen (data ikke vist).
I figur 2 vises fødested ved de 220 planlagte fødestuefødslene der fødselen foregikk andre steder. Det var totalt 26 transportfødsler, hvorav 16 skjedde mellom hjemmet og fødestuen; fire i privatbil og resten i ambulanse (bil/fly/helikopter). Ved 18 av transportfødslene var jordmor til stede, i åtte slike fødsler bisto ambulansepersonell og i tre tilfeller barnefaren. Det ble ikke oppgitt at lege var til stede ved noen av transportfødslene.
Årsakene til at fødslene foregikk ikke-planlagt hjemme eller i fødestuene (n = 203) skyldtes oftest at fødselen var langtkommet og transport ansett som uhensiktsmessig (139 tilfeller, 68,5 %), og/eller at kvinnen hadde hyppige og sterke rier (71 tilfeller, 35,0 %). I fire tilfeller var dårlig vær/stengte veier årsaken og i syv tilfeller var egnet transportmiddel ikke tilgjengelig (data ikke vist).
Tabell 2 viser oversikt over de viktigste årsakene til overflytting av kvinner før eller under planlagte fødestuefødsler. Langsom fremgang i åpningsfasen var medvirkende eller eneste årsak i 67 av 174 slike tilfeller (38,5 %).
Tabell 2
Årsaker til overflytting før eller under fødsel ved planlagte fødestuefødsler, 2008–10
| Årsak til overflytting før eller under fødsel, n = 174 | Antall1 |
|---|---|
| Langvarig vannavgang | 26 |
| Blødning | 0 |
| Sliten mor/behov for smertelindring | 35 |
| Mistanke om infeksjon | 4 |
| Avvikende leie/presentasjon | 16 |
| Truende asfyksi/ kardiotokografiforandringer | 41 |
| Langsom fremgang i åpningsfasen | 67 |
| Langsom fremgang i utdrivingsfasen | 11 |
| Annet | 16 |
1Ved noen fødsler ble det oppgitt flere årsaker
De viktigste årsakene til overflytting etter fødsel var for moren større perinealrifter, blødning eller fastsittende morkake, mens hyppigste årsak hos barnet var respirasjonsproblemer (data ikke vist).
Der transport til sykehus var nødvendig under fødsel, gikk det i gjennomsnitt 10,1 timer (median 8,5 timer, variasjonsbredde 0–40 timer) fra innkomst i fødestuen til beslutning om overflytting ble tatt, og mormunnen var da 5 cm (gjennomsnitt og median, variasjonsbredde 0–10 cm).
I tabell 3 vises karakteristika ved fødekvinnene og resultater fra vanlige fødestuer og forsterkede fødestuer for de tre kategoriene fødsler i studien. I tillegg er tilsvarende angitt for en lavrisikofødepopulasjon i sykehus (fødeavdeling eller kvinneklinikk). Det var 7 (0,4 %) operative vaginale fødsler ved vanlige fødestuer, 28 (3,5 %) i forsterkede fødestuer og 28 (12,7 %) for dem som ble flyttet til sykehus under fødsel. I lavrisikofødepopulasjonen i sykehus var det brukt vakuum eller tang ved 10,4 % av fødslene, som er en betydelig høyere andel enn i fødestuer (p < 0,001). Keisersnittandelen blant fødsler i forsterkede fødestuer var 9,5 %, blant fødsler som ble overflyttet fra fødestue til sykehus 11,8 %, mens den i sammenligningsgruppen var 6,2 %. I fødestuepopulasjonen var det 0,9 % av kvinnene som blødde mer enn 1 500 ml, i sammenligningsgruppen 1,5 % (p = 0,02). Blant barna født i fødestue hadde 0,6 % apgarskår < 7 etter 5 minutter, mot 1,0 % av barna i sammenligningsgruppen født i sykehus (p = 0,04).
Tabell 3a
Karakteristika, komplikasjoner og utfall ved planlagte og ikke-planlagte fødestuefødsler, ved fødsler planlagt i fødestue som foregikk andre steder og for lavrisikofødsler i sykehus, 2008–10. Data fra tilleggsskjema koblet med data i Medisinsk fødselsregister (MFR). a) Opplysninger om fødsler og b) opplysninger om forhold hos fødte barn
| a | Fødsler i fødestue, planlagt | Fødsler i fødestue, ikke-planlagt | Fødsler planlagt i fødestue, foregikk andre steder | Fødsler i sykehus, lavrisiko1 | |||||||||||
|---|---|---|---|---|---|---|---|---|---|---|---|---|---|---|---|
| Fødsler | 2 298 av 2 320 koblet med MFR-data | 189 av 194 koblet med MFR-data | 220 av 220 koblet med MFR-data | 105 358 fra MFR | |||||||||||
| Kvinnen og svangerskapet | Kategorier | Vanlig (n=1 557) | Forsterket (n=741) | Vanlig (n=141) | Forsterket (n=48) | Vanlig (n=178) | Forsterket (n=42) | ||||||||
| N | % | N | % | N | % | N | % | N | % | N | % | N | % | ||
| Paritet | 0 | 225 | 14,5 | 216 | 29,1 | 46 | 32,6 | 13 | 27,1 | 90 | 50,6 | 24 | 57,1 | 45 700 | 43,4 |
| 1+ | 1 332 | 85,5 | 525 | 70,9 | 95 | 67,4 | 35 | 72,9 | 88 | 49,4 | 18 | 42,9 | 59 658 | 56,6 | |
| Svangerskapslengde | < 36 uker | 2 | 0,1 | 10 | 1,3 | 5 | 3,5 | 4 | 8,3 | 1 | 0,6 | 0 | 0,0 | 0 | 0,0 |
| ≥ 36 uker | 1 552 | 99,7 | 728 | 98,2 | 136 | 96,5 | 44 | 91,7 | 174 | 97,8 | 41 | 97,6 | 104 396 | 99,1 | |
| Mangler | 3 | 0,2 | 3 | 0,4 | 0 | 0,0 | 0 | 0,0 | 3 | 1,7 | 1 | 2,4 | 962 | 0,9 | |
| Leie | Normalt, bakhode | 1 470 | 94,4 | 710 | 95,8 | 130 | 92,2 | 46 | 95,8 | 150 | 84,3 | 39 | 92,9 | 98 182 | 93,2 |
| Seteleie | 19 | 1,2 | 14 | 1,9 | 2 | 1,4 | 0 | 0,0 | 6 | 3,4 | 0 | 0,0 | 1 929 | 1,8 | |
| Annet | 67 | 4,3 | 17 | 2,3 | 8 | 5,7 | 2 | 4,2 | 22 | 12,4 | 3 | 7,1 | 5 229 | 5,0 | |
| Mangler | 1 | 0,1 | 0 | 0,0 | 1 | 0,7 | 0 | 0,0 | 0 | 0,0 | 0 | 0,0 | 18 | 0,0 | |
| Operative forløsninger: | |||||||||||||||
| Vakuum | Ja | 7 | 0,4 | 24 | 3,2 | 0 | 0,0 | 2 | 4,2 | 25 | 14,0 | 0 | 0,0 | 9 218 | 8,7 |
| Tang | Ja | 0 | 0,0 | 2 | 0,3 | 0 | 0,0 | 0 | 0,0 | 1 | 0,6 | 2 | 4,8 | 1 761 | 1,7 |
| Keisersnitt | Elektivt | 0 | 0,0 | 44 | 5,9 | 0 | 0,0 | 0 | 0,0 | 0 | 0,0 | 0 | 0,0 | 0 | 0,0 |
| Akutt | 1 | 0,1 | 27 | 3,6 | 0 | 0,0 | 3 | 6,3 | 21 | 11,8 | 5 | 11,9 | 6 564 | 6,2 | |
| Uspesifisert | 1 | 0,1 | 1 | 0,1 | 0 | 0,0 | 0 | 0,0 | 0 | 0,0 | 0 | 0,0 | 8 | 0,0 | |
| Komplikasjoner: | |||||||||||||||
| Sfinkterskade grad 3/4 | Ja | 13 | 0,8 | 18 | 2,4 | 2 | 1,4 | 0 | 0,0 | 2 | 1,1 | 0 | 0,0 | 2 410 | 2,3 |
| Blødning > 500 ml | 500–1 500 ml | 58 | 3,7 | 48 | 6,5 | 12 | 8,5 | 2 | 4,2 | 15 | 8,4 | 4 | 9,5 | 12 378 | 11,7 |
| > 1 500 ml, transfusjon | 10 | 0,6 | 9 | 1,2 | 3 | 2,1 | 1 | 2,1 | 5 | 2,8 | 0 | 0,0 | 1 604 | 1,5 | |
| > 500 ml, ikke nærmere angitt | 15 | 1,0 | 0 | 0,0 | 0 | 0,0 | 0 | 0,0 | 5 | 2,8 | 0 | 0,0 | 264 | 0,3 | |
1Lavrisiko enkeltfødsler med svangerskapsvarighet ≥ 36 uker registrert med rutinedata i Medisinsk fødselsregister (MFR) i Helse Sør-Øst, Helse Vest og Helse Nord for 2008–10. Fødsler hos kvinner med kroniske sykdommer eller graviditetskomplikasjoner samt fødsler som ble indusert eller var planlagt med keisersnitt, ble ekskludert.
Tabell 3b
Karakteristika, komplikasjoner og utfall ved planlagte og ikke-planlagte fødestuefødsler, ved fødsler planlagt i fødestue som foregikk andre steder og for lavrisikofødsler i sykehus, 2008–10. Data fra tilleggsskjema koblet med data i Medisinsk fødselsregister (MFR) a) Opplysninger om fødsler og b) opplysninger om forhold hos fødte barn
| b | Fødsler i fødestue, planlagt | Fødsler i fødestue, ikke-planlagt | Fødsler planlagt i fødestue, foregikk andre steder | Fødsler i sykehus, lavrisiko | |||||||||||
|---|---|---|---|---|---|---|---|---|---|---|---|---|---|---|---|
| Fødte1 | 2 298 av 2 320 koblet med MFR-data | 190 av 195 koblet med MFR-data | 220 av 220 koblet med MFR-data | 105 358 fra MFR | |||||||||||
| Barnet | Kategorier | Vanlig (n = 1 557) | Forsterket (n = 741) | Vanlig (n=142) | Forsterket (n=48) | Vanlig (n=178) | Forsterket (n=42) | ||||||||
| N | % | N | % | N | % | N | % | N | % | N | % | N | % | ||
| Fødselsvekt | < 2 500 g | 3 | 0,2 | 11 | 1,5 | 7 | 4,9 | 1 | 2,1 | 0 | 0,0 | 0 | 0,0 | 953 | 0,9 |
| 2 500–4 500 g | 1 515 | 97,3 | 701 | 94,6 | 130 | 91,5 | 40 | 83,3 | 172 | 96,6 | 40 | 95,2 | 101 569 | 96,4 | |
| > 4 500 g | 39 | 2,5 | 29 | 3,9 | 4 | 2,8 | 7 | 14,6 | 6 | 3,4 | 2 | 4,8 | 2 789 | 2,6 | |
| Mangler | 0 | 0,0 | 0 | 0,0 | 1 | 0,7 | 0 | 0,0 | 0 | 0,0 | 0 | 0,0 | 47 | 0,0 | |
| Apgarskår etter 5 min | < 7 | 1 | 0,1 | 10 | 1,3 | 1 | 0,7 | 2 | 4,2 | 2 | 1,1 | 1 | 2,4 | 1 029 | 1,0 |
| ≥ 7 | 1 552 | 99,7 | 730 | 98,5 | 139 | 97,9 | 45 | 93,8 | 174 | 97,8 | 41 | 97,6 | 104 289 | 99,0 | |
| Mangler | 4 | 0,3 | 1 | 0,1 | 2 | 1,4 | 1 | 2,1 | 2 | 1,1 | 0 | 0,0 | 40 | 0,0 | |
1Antall fødte er høyere enn antall fødsler, på grunn av en ikke-planlagt tvillingfødsel ved en fødestue
I hele fødestuepopulasjonen var det tre dødfødsler, alle funnet intrauterint døde ved innkomst. Det var fem levendefødte som døde mellom 29 dager og ett år etter fødsel. Ingen av disse dødsfallene kunne relateres til komplikasjoner ved fødselen. Det var ingen av barna i fødestuepopulasjonen som ble registrert døde i 1–5 års alder.
Diskusjon
Våre funn tyder på at risikoseleksjon til og resultater for fødestuene var tilfredsstillende. Det var totalt 6,9 % av kvinnene med planlagt fødestuefødsel som ble overflyttet under fødselen og 3,8 % som ble overflyttet etter fødselen, enten på grunn av forhold ved moren eller ved barnet. Overflyttingene var oftest udramatiske, og de vanligste årsakene var langsom fremgang i åpningsfasen, behov for mer smertelindring, vannavgang over 24 timer uten at fødselen var nært forestående, misfarget fostervann eller endringer i fosterlyd. Blant førstegangsfødende som hadde planlagt fødestuefødsel, var det 19,5 % som ble overflyttet under fødselen. Dette er en betydelig andel, og førstegangsfødende som ønsker fødestuefødsel må informeres om dette. Andelen som ble overflyttet i vår studie er imidlertid klart lavere enn observasjoner fra fødestueenheter i England, der 30–43 % av førstegangsfødende i fødestue ble overflyttet (10, 11).
Etter fødselen var de vanligste årsakene til overflytting fastsittende morkake, mistanke om rifter som burde sys av lege eller respirasjonsproblemer hos den nyfødte. Bruk av vakuum/tang, forekomst av sfinkterskader og forekomst av apgarskår < 7 etter 5 minutter hadde tilfredsstillende resultater både for fødsler i fødestue og for dem som måtte overflyttes.
Årsaker til at 7,7 % av fødestuefødslene ikke var planlagt å foregå der, kan være at kvinnene ventet for lenge med å dra til sykehus, eller at fødselen gikk så raskt at de ikke ville rekke frem til sykehus og at eneste mulighet for å unngå ikke-planlagt hjemmefødsel eller transportfødsel var å dra til fødestue. Dårlig vær eller mangel på egnet transportmiddel var en sjelden årsak til ikke-planlagte fødsler i fødestue. Det er også noe overraskende at 1,4 % av fødestuefødslene er setefødsler.
Fødselsorganisering og antall fødeinstitusjoner i Norge vil være avhengig av faktorer som tilgjengelighet for den fødende, kvalitet i tjenesten, økonomi og politiske beslutninger. Det er bestemt at vi skal ha en differensiert og desentralisert tjeneste med tre nivåer fødeinstitusjoner (fødestue, fødeavdeling, kvinneklinikk) (4–6). Tidligere var denne inndelingen basert på fødselstall og bemanningskrav, men nå er den basert på kvalitetskrav (12).
For alle typer fødeinstitusjoner er det viktig å kjenne resultater ved egen institusjon. Opplysninger som meldes til Medisinsk fødselsregister registreres der fødselen faktisk foregår. Rutinedata i Medisinsk fødselsregister er derved ikke alltid tilstrekkelig for å vurdere kvaliteten ved fødestuer og mindre fødeavdelinger, hvor det forekommer overflyttinger til større fødeinstitusjoner. Resultater fra de enkelte institusjonene må analyseres etter prinsippet om behandlingsintensjon (intention-to-treat), det vil si at resultater må angis for alle fødekvinner som ble innlagt for fødsel ved fødselsstart, også for fødende som blir flyttet under og etter fødsel. Hvis man har gode resultater for fødsler som foregår i fødestuen, men dårlige resultater for fødsler som overflyttes, vil ikke kvaliteten på virksomheten nødvendigvis være god. I denne studien var det nettopp dette som ble undersøkt.
Funnene indikerer at resultatene for mor og barn etter fødestuefødsel var tilfredsstillende. Det var bare 0,6 % av barna som hadde apgarskår < 7 etter 5 minutter, og vi fant ikke data om alvorlig skade eller dødsfall hos mor eller barn som kunne relateres til fødestuefødselen i seg selv. Det var 0,4 % operative vaginale fødsler ved de vanlige fødestuene. Resultatene samsvarer med tidligere studier fra Norge og internasjonalt (13–20). Keisersnittfrekvensen ved planlagte fødsler ved de forsterkede fødestuene i studien var påfallende høy og begrenset seg ikke til nødkeisersnitt, slik intensjonen har vært.
I studien fikk vi belyst årsaker til overflytting til sykehus under og etter fødsel, når i fødselsforløpet overflytting skjedde og transportmåten. En god ambulansetjeneste er åpenbart viktig for fødestuevirksomheten.
Ved starten av dette prosjektet i 2008 var det 55 fødeinstitusjoner, hvorav 14 fødestuer i Norge, og i studieperioden foregikk 1,4 % av alle fødsler i fødestuer. I dag er det 47 fødeinstitusjoner, hvorav seks fødestuer. Følgende åtte fødestuer er nedlagt: Lykkeliten (2008), Føderiket, Lærdal og Steigen (2011), Valdres og Odda (2013), samt Hallingdal og Mosjøen (2016). I 2016 foregikk 0,7 % av alle fødsler i fødestuer (9). Norske helsemyndigheter har nå anbefalt at forsterkede fødestuer avvikles (12), og i dag finnes det bare én forsterket fødestue i landet (Lofoten).
Det finnes fødestuelignende fødetilbud (lavrisikoenheter) ved Oslo universitetssykehus (ABC-klinikken, Ullevål sykehus), Stavanger universitetssjukehus (Fødeloftet) og Haukeland universitetssykehus (Storken). Disse enhetene var ikke inkludert i studien, men også for slike enheter vil det være viktig å kunne dokumentere resultatene for de fødende som blir overflyttet fra lavrisikoenhetene til vanlige fødeavdelinger.
I Danmark, Sverige og Finland er fødselshjelpen mer sentralisert enn i Norge. Det er et fåtall fødeavdelinger i disse landene med mindre enn 1 000 fødsler per år, og antall fødeinstitusjoner i Norge er mer enn dobbelt så stort i forhold til fødselstallet. Geografi og bosettingsmønster er nok forskjellig, men forklarer neppe den store forskjellen i antallet fødeinstitusjoner.
I England anbefales nå lavrisikofødende å føde i jordmorstyrte lavrisikoenheter, enten frittstående eller på sykehus (freestanding or alongside) fremfor i vanlig fødeavdeling, fordi dette gir færre intervensjoner (episiotomi, epiduralbedøvelse, operative vaginale fødsler, keisersnitt) og samme resultat for barna (19, 20). Dette burde ha relevans også for organiseringen av fødselsomsorgen i Norge. I England er det etablert 47 nye jordmorstyrte fødeenheter siden 2010, og i 2016 skjedde 14 % av alle fødsler i England ved 158 slike enheter (personlig meddelelse, associate professor Denis Walsh 27.9.2017).
En styrke ved vår studie er at den er populasjonsbasert, landsomfattende og prospektiv. Opplysningene samlet inn i studien kunne suppleres med rutinedata i Medisinsk fødselsregister. Tilleggsskjemaet ga detaljert informasjon om nesten samtlige fødsler i fødestue i studieperioden, også årsaker til overflytting til sykehus, når i fødselsforløpet disse overflyttingene skjedde, hvilke type transportmiddel som ble brukt, samt opplysninger om transportfødsler. Videre ga tilleggsskjemaet detaljerte opplysninger om fødsler som var planlagt å foregå i fødestue, men som foregikk andre steder.
En viktig svakhet med studien er at antallet fødsler som inngår er lavt og at funn knyttet til sjeldne hendelser som alvorlig blødning hos mor, dødfødsel, svært lav apgarskår og neonatal død, må tolkes med forsiktighet.
Konklusjon
Resultatene fra denne studien tyder på at risikoseleksjon til og resultater for fødestuene var tilfredsstillende. Det var få flergangsfødende, men nærmere en av fem førstegangsfødende med planlagt fødestuefødsel som måtte flyttes til sykehus under fødselen. Overflyttingene var oftest udramatiske. Studien ga kunnskap om fødselsutfall som er nødvendig for å vurdere kvaliteten på seleksjon til og fødsler i fødestuer. Slik kunnskap bør alle lavrisikofødselsenheter og mindre fødeavdelinger kunne dokumentere.
- 1.
Milland M, Christoffersen JK, Hedegaard M. The size of the labor wards: is bigger better when it comes to patient safety? Acta Obstet Gynecol Scand 2013; 92: 1271 - 6. [PubMed][CrossRef]
- 2.
Dietl J. Trends in birth statistics in Europe. Z Geburtshilfe Neonatol 2002; 206: 48 - 50. [PubMed][CrossRef]
- 3.
Johansen LT, Øian P. Barn som dør eller får alvorlig skade under fødsel. Tidsskr Nor Legeforen 2011; 131: 465 - 8. [CrossRef]
- 4.
Faglige krav til fødeinstitusjoner. Statens helsetilsyn. Utredningsserie 1-97. https://helsedirektoratet.no/Lists/Publikasjoner/Attachments/245/Et-trygt-fodetilbud-kvalitetskrav-til-fodselsomsorgen-IS-1877.pdf (26.9.2017).
- 5.
St. meld. nr. 43 (1999–2000). Om akuttmedisinsk beredskap. https://www.regjeringen.no/no/dokumenter/stmeld-nr-43-1999-2000-/id193493/sec1 (26.9.2017).
- 6.
St. meld. nr. 12 (2008–2009) En gledelig begivenhet. https://www.regjeringen.no/no/dokumenter/stmeld-nr-12-2008-2009-/id545600/ (26.9.2017).
- 7.
FOR-2001-12-21-1483. Forskrift om innsamling og behandling av helseopplysninger i Medisinsk fødselsregister (Medisinsk fødselsregisterforskriften). https://lovdata.no/dokument/SF/forskrift/2001-12-21-148 (13.3.2018).
- 8.
The R Project for Statistical Computing. 2018. The R Project for Statistical Computing. http://www.R-project.org (13.3.2018).
- 9.
Medisinsk fødselsregister (MFR) og Abortregisteret. http://statistikkbank.fhi.no/mfr/ (13.3.2018).
- 10.
Brocklehurst P, Hardy P, Hollowell J et al. Perinatal and maternal outcomes by planned place of birth for healthy women with low risk pregnancies: the Birthplace in England national prospective cohort study. BMJ 2011; 343: d7400. [PubMed][CrossRef]
- 11.
Hundley VA, Cruickshank FM, Lang GD et al. Midwife managed delivery unit: a randomised controlled comparison with consultant led care. BMJ 1994; 309: 1400 - 4. [PubMed][CrossRef]
- 12.
Et trygt fødetilbud. Kvalitetskrav til fødselsomsorgen. Helsedirektoratet 12/2010. https://helsedirektoratet.no/Lists/Publikasjoner/Attachments/245/Et-trygt-fodetilbud-kvalitetskrav-til-fodselsomsorgen-IS-1877.pdf (26.9.2017).
- 13.
Schmidt N, Abelsen B, Øian P. Deliveries in maternity homes in Norway: results from a 2-year prospective study. Acta Obstet Gynecol Scand 2002; 81: 731 - 7. [PubMed][CrossRef]
- 14.
Holt J, Vold IN, Backe B et al. Child births in a modified midwife managed unit: selection and transfer according to intended place of delivery. Acta Obstet Gynecol Scand 2001; 80: 206 - 12. [PubMed]
- 15.
Lukasse M, Øian P, Aamodt G. En jordmorledet fødeenhet. Tidsskr Nor Legeforen 2006; 126: 170 - 2. [PubMed]
- 16.
Bernitz S, Rolland R, Blix E et al. Is the operative delivery rate in low-risk women dependent on the level of birth care? A randomised controlled trial. BJOG 2011; 118: 1357 - 64. [PubMed][CrossRef]
- 17.
Hollowell J, Li Y, Bunch K et al. A comparison of intrapartum interventions and adverse outcomes by parity in planned freestanding midwifery unit and alongside midwifery unit births: secondary analysis of 'low risk' births in the birthplace in England cohort. BMC Pregnancy Childbirth 2017; 17: 95. [PubMed][CrossRef]
- 18.
Christensen LF, Overgaard C. Are freestanding midwifery units a safe alternative to obstetric units for low-risk, primiparous childbirth? An analysis of effect differences by parity in a matched cohort study. BMC Pregnancy Childbirth 2017; 17: 14. [PubMed][CrossRef]
- 19.
National Institute for Health and Care Excellence. Intrapartum care for healthy women and babies. NICE clinical guideline 190, 2014. https://www.nice.org.uk/guidance/cg190/resources/intrapartum-care-for-healthy-women-and-babies-pdf-35109866447557 (26.9.2017).
- 20.
Delgado Nunes V, Gholitabar M, Sims JM et al. Intrapartum care of healthy women and their babies: summary of updated NICE guidance. BMJ 2014; 349: g6886. [PubMed][CrossRef]
Kunnskap om fødselsomsorgen er viktig for å gi kvinnen og paret best mulig grunnlag for planlegging av fødsel og fødested, slik kunnskap er også viktig for overvåkning av kvaliteten på tjenestetilbudet. Derfor er de nylig publiserte resultatene fra fødestueprosjektet viktige (1).
Hverken artikkelen eller den redaksjonelle kommentaren omtaler ny norsk forskning knyttet til risiko for at barnet dør under fødselen eller i løpet av første levedøgn ved ulike kategorier av fødeinstitusjoner. Vi undersøkte risikoen for peripartum perinatal død, definert som dødsfall under fødselen eller i løpet av første levedøgn, og sammenlignet fødsler i fødestue, fødeavdelinger av ulik størrelse og uplanlagt fødsel utenfor fødeinstitusjon (2).
Risikoen for peripartum perinatal død er lav i Norge, og for flergangsfødende var det ingen forskjell mellom fødsel i fødestue og i fødeavdeling. Få førstegangsfødende fødte ved fødestuene, de hadde imidlertid en mer enn tredoblet risiko for å miste barnet dersom de fødte ved en fødestue sammenlignet med fødeavdeling (3.6/1000 versus 1.3/1000, justert relativ risiko 3,5; 95 % konfidensintervall 1,4-8,9). Om disse fødslene var planlagt ved fødestuen går ikke fram av fødselsregisterets rutinedata. Risikoen for at barnet døde var imidlertid langt lavere ved fødestuen enn ved uplanlagt fødsel utenfor institusjon for denne gruppen.
Dette viser at arbeidet med særskilt registrering er viktig, men også at det er grunn til å vise varsomhet i å anbefale førstegangsfødende å planlegge fødsel ved fødestue. Fødestuen må ha beredskap til å håndtere uforutsette akutte situasjoner.
Litteratur
1. Oian P, Askeland OM, Engelund IE et al. Births in Norwegian midwife-led birth units 2008-10; a population-based study. Tidsskr Nor Legeforen 2018; 138. doi: 10.4045/tidsskr.17.0842.
2. Engjom HM, Morken NH, Hoydahl E et al. Increased risk of peripartum perinatal mortality in unplanned births outside an institution: a retrospective population-based study. Am J Obstet Gynecol 2017; 217: 210e1–e12.
Vi takker Engjom og medarbeidere for interesse for vår artikkel (1). Fødestueprosjektet i Medisinsk fødselsregister (MFR) skulle blant annet samle inn ekstra data for å avklare om fødsler som skjer ved fødestuene var planlagt eller ikke planlagt å foregå der, hvor mange fødekvinner som ble overflyttet til sykehus, årsaker til overflyttinger og resultater ved disse fødslene. Data om slike forhold registreres ikke rutinemessig i MFR.
Engjom og medarbeidere har nylig publisert en artikkel basert på rutinedata fra MFR om ikke-planlagte fødsler utenfor fødeinstitusjon og sammenlignet resultatene med fødsler i forskjellige typer fødeinstitusjoner (2). De fant at risikoen for peripartum perinatal død definert som dødsfall under fødselen eller første levedøgn var tredoblet (3,6/1000 fødsler versus 1,3/1000 fødsler) for førstegangsfødende som fødte ved fødestuer sammenlignet med dem som fødte ved små fødeavdelinger med mindre enn 500 fødsler årlig. En svakhet med den studien er at forfatterne ikke kunne ta i betraktning hvorvidt fødestuefødslene var planlagt å skje der eller ikke, og at man har inkludert alle fødsler fra svangerskapsuke 22, eller med fødselsvekt over 500 gram, dvs. også svært premature fødsler.
Ved fødestuene selekteres bare fødende med svangerskapsvarighet mer enn 36 uker. Fødsler med kortere svangerskapsvarighet ved fødestuer er derfor ikke-planlagte fødestuefødsler, og disse har opplagt høyere peripartum perinatal dødelighet. Vi kan derfor ikke se at Engjom og medarbeideres studie gir holdepunkter for å si at man må vise varsomhet med å anbefale førstegangsfødende å planlegge fødsel ved fødestue. Det gjøres forøvrig heller ikke i Norge, men førstegangsfødende som har et sterkt ønske om fødsel ved fødestue kan etter nøye vurdering selekteres til slik fødsel.
Litteratur
1. Øian P, Askeland OM, Engelund IE, et al. Births in Norwegian midwife-led birth units 2008-10: a population-based study. Tidsskr Nor Legeforen 2018; 138. Doi: 10.4045/tidsskr.17.0842.
2. Engjom HM, Morken NH, Høydahl E et al. Increased risk of peripartum perinatal mortality in unplanned births outside an institution: a retrospective population-based study. Am J Obstet Gynecol 2017; 217: 210e1-e12.