Funn og konsekvenser ved langtidsregistrering av EKG

    ()

    sporsmal_grey_rgb
    Abstract
    BAKGRUNN

    BAKGRUNN

    Langtids-EKG-registrering er en hyppig benyttet undersøkelse. Det finnes ingen klare retningslinjer for hvem som bør undersøkes med denne metoden, og vi mangler oversikt over funn og behandlingsmessige konsekvenser av undersøkelsen.

    MATERIALE OG METODE

    MATERIALE OG METODE

    Alle langtidsregistreringer av EKG utført ved Sørlandet sykehus Arendal i perioden 2017–18 ble inkludert i studien. Undersøkelsene ble identifisert ved søk på aktuelle prosedyrekoder i journalsystemet, og alle journalnotater tilknyttet undersøkelsen ble gjennomgått i ettertid. Pasientkarakteristika, henviser, indikasjon, funn, videre utredning og behandling ble registrert.

    RESULTATER

    RESULTATER

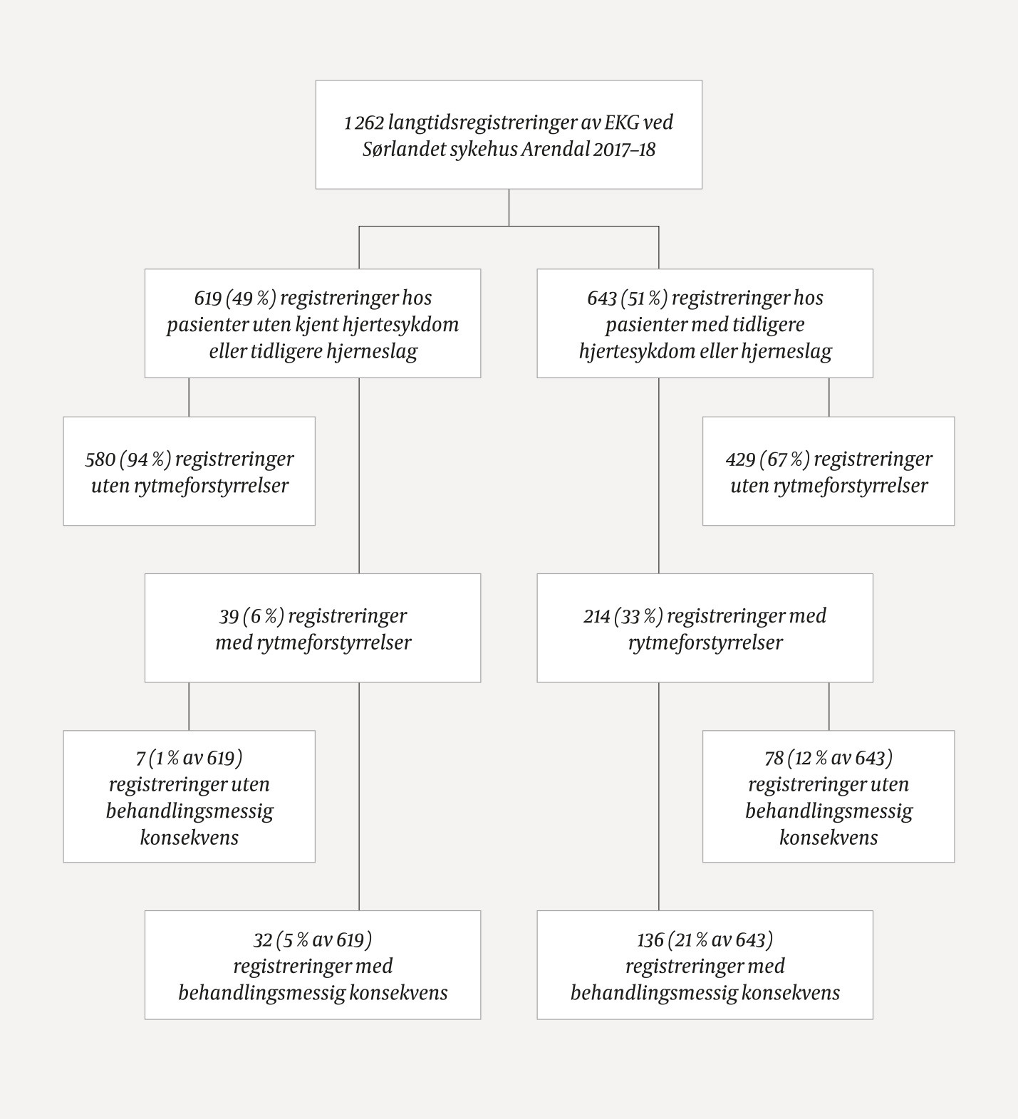
    Ved Sørlandet sykehus Arendal ble det i perioden 2017–18 gjennomført 1 262 langtids-EKG-registreringer. Median alder var 60 år, og 48 % av undersøkelsene ble utført hos kvinner. Totalt 253 (20 %) av registreringene viste rytmeforstyrrelser og 168 (13 %) hadde behandlingsmessige konsekvenser. Hos pasienter uten kjent hjertesykdom eller tidligere hjerneslag (n = 619 (49 %)) hadde undersøkelsen behandlingsmessige konsekvenser i 32 (5 %) tilfeller.

    FORTOLKNING

    FORTOLKNING

    Langtids-EKG-registrering ble i stor grad benyttet til å undersøke pasientgrupper med lite hjerterytmeforstyrrelser, og fikk sjelden behandlingsmessige konsekvenser. Studien kan indikere at langtidsregistrering av EKG i større grad bør benyttes til pasienter der funn ved undersøkelsen vil få behandlingsmessige og prognostiske konsekvenser, slik som hos pasienter med indikasjon for slagforebyggende behandling dersom det påvises atrieflimmer.

    Main findings

    Hovedfunn

    Ved Sørlandet sykehus Arendal i 2017–18 ble 48 % av langtids-EKG-registreringene utført etter henvisning fra fastlege eller legevakt.

    «Hjertebank» var den hyppigste henvisningsgrunnen og årsak til 36 % av alle undersøkelsene – ingen pasienter ble undersøkt primærforebyggende for å avdekke eventuell ikke-erkjent atrieflimmer.

    49 % av undersøkelsene ble utført hos pasienter uten kjent hjertesykdom eller tidligere hjerneslag, og i denne gruppen fikk undersøkelsen behandlingsmessige konsekvenser i 5 % av tilfellene.

    Artikkel
    Innledning

    De første registreringene av hjertets elektriske impulser ble beskrevet i 1870-årene. Willem Einthoven var med sitt strenggalvanometer sentral i utviklingen av elektrokardiografien (EKG) og fikk Nobelprisen i medisin for dette i 1924 (1). Et EKG-opptak gir et øyeblikksbilde av hjertets elektriske signaler, men sykdommer i det elektriske systemet kan opptre periodevis. Norskamerikaneren Norman Jefferis Holter utviklet i 1950-årene utstyr for langtidsopptak av EKG, og undersøkelsen omtales fremdeles som «Holter-undersøkelse» (2). I dag finnes det flere ulike systemer for kontinuerlig opptak, opptak ved automatisk detekterte rytmeforstyrrelser (f.eks. R-test) og opptak initiert av brukeren selv (f.eks. tommel-EKG). Brukstiden er typisk 1–3 døgn ved kontinuerlig opptak og lengre ved intermitterende opptak. Felles for alle systemene er at de hovedsakelig benyttes ved sykehusenes hjertemedisinske poliklinikker eller i private kardiologpraksiser, og må leses av ved hjelp av spesiell programvare i ettertid.

    Totalt ble det registrert 65 349 langtids-EKG-registreringer (prosedyrekode FPFE15 og FPFE30) i Norsk pasientregister i 2018 (3), noe som tilsvarer ca. 1 200 undersøkelser per 100 000 innbyggere. Antall prosedyrer økte med nesten 70 % fra 2010 (n = 38 528). Årsakene til dette er ikke kjent.

    Det finnes ingen felles retningslinjer for hvilke pasienter som skal henvises til langtids-EKG-registering verken i Europa eller i Norge. Vi mangler kunnskap om hvilke pasientgrupper som henvises til undersøkelsen, om funn ved undersøkelsen og om hvorvidt undersøkelsen har behandlingsmessige konsekvenser for de som undersøkes.

    I denne studien har vi analysert hvilke pasienter som ble undersøkt med langtidsregistrering av EKG ved Sørlandet sykehus Arendal i perioden 2017–18, og vurdert funn og behandlingsmessige konsekvenser av undersøkelsene.

    Materiale og metode

    Materiale og metode

    Alle langtids-EKG-registreringer (Holter- og R-test) ved Sørlandet sykehus Arendal fra og med 1.1.2017 til og med 31.12.2018 ble inkludert i studien.

    Undersøkelsene ble identifisert ved søk på prosedyrekodene for langtids-EKG-registrering (FPFE15 og FPFE30) i sykehusets elektroniske journalsystem. Retrospektivt ble samtlige journalnotater i tilknytning til undersøkelsene gjennomgått, og opplysninger om pasientenes alder, kjønn, tidligere hjertesykdommer, henvisende lege/avdeling, funn ved undersøkelsen, videre utredning på grunn av funn ved undersøkelsen og direkte behandlingsmessige konsekvenser av funn ved undersøkelsen ble registrert i et lokalt elektronisk studieregister. Selve undersøkelsen ble ikke vurdert på nytt, og opplysninger om videre pasientforløp ble ikke registrert.

    Kontinuerlige variabler er presentert som median (interkvartilbredde), og kategoriske variabler er presentert med antall (prosentandel). Forskjeller mellom grupper er analysert med khikvadrattest eller ikke-parametriske tester. P-verdi < 0,05 er vurdert som statistisk signifikant. Data ble analysert i statistikkprogrammet Stata (versjon 15).

    Studien er vurdert som et kvalitetssikringsprosjekt uten krav om godkjenning fra regional komite for medisinsk og helsefaglig forskningsetikk (REK). Datainnsamling og håndtering av persondata er godkjent av Norsk senter for forskningsdata (NSD).

    Resultater

    Resultater

    I perioden 1.1.2017–31.12.2018 ble det registrert totalt 1 262 langtidsregistreringer av EKG ved Sørlandet sykehus Arendal. I tillegg ble det utført ca. 600 undersøkelser årlig i en privat spesialistpraksis i samme sykehusområde (personlig meddelelse). Totalt tilsvarer dette ca. 1 000 undersøkelser per 100 000 innbyggere per år i Aust-Agder fylke (ca. 117 000 innbyggere i 2018).

    Totalt 606 (48 %) undersøkelser ble utført hos kvinner, median alder var 60 år (interkvartilbredde 46–71), og ved 643 (51 %) undersøkelser hadde pasienten kjent tidligere hjertesykdom eller tidligere hjerneslag (tabell 1). Median alder var lavere (52 år versus 67 år, p < 0,001) og andelen kvinner var høyere (60 % versus 36 %, p < 0,001) i de tilfellene der undersøkelsen ble utført hos pasienter uten kjent hjertesykdom eller tidligere hjerneslag sammenliknet med undersøkelser utført hos pasienter med tidligere hjertesykdom eller hjerneslag.

    Tabell 1

    Tidligere kjent hjertesykdom eller hjerneslag hos pasienter undersøkt med langtids-EKG-registrering ved Sørlandet sykehus Arendal 2017–18 (n = 1 262).

    Tidligere sykdom eller inngrep

    n (%)

    Hjerterytmeforstyrrelse

    432

    (34 %)

    Kronisk atrieflimmer

    42

    (3 %)

    Paroksysmalt atrieflimmer

    244

    (19 %)

    Atrieflutter

    31

    (2 %)

    Supraventrikulær takykardi

    43

    (3 %)

    Ikke-vedvarende ventrikkeltakykardi

    19

    (2 %)

    Ventrikkeltakykardi

    9

    (1 %)

    Atrioventrikulært blokk

    16

    (1 %)

    Pacemaker

    5

    (0 %)

    Andre

    23

    (2 %)

    Koronarsykdom

    272

    (22 %)

    Hjerteinfarkt

    98

    (8 %)

    Perkutan koronar intervensjon

    134

    (11 %)

    Bypassoperasjon

    40

    (3 %)

    Kardiomyopati

    59

    (5 %)

    Hjerneslag

    84

    (7 %)

    Totalt 612 (48 %) undersøkelser ble utført som følge av henvisning fra fastlege eller legevakt, 403 (32 %) etter henvisning fra leger ved hjerteavdelingen, 117 (9 %) etter henvisning fra nevrologisk avdeling og 130 (10 %) etter henvisning fra andre sykehusavdelinger.

    Vanligste indikasjon for langtids-EKG-registrering i henvisning fra fastlege eller legevakt var «hjertebank» (369 av 612 undersøkelser, 60 %), mens kontroll av behandling og utredning av allerede påvist rytmeforstyrrelse var vanligste årsak ved henvisning fra hjerteavdeling (251 av 403 undersøkelser, 62 %). Indikasjon for undersøkelsen var svimmelhet i totalt 79 (6 %) tilfeller og synkope i totalt 121 (10 %) tilfeller. Totalt 84 (7 %) undersøkelser ble utført med spørsmål om hjerterytmeforstyrrelse som årsak til cerebral embolisme, og samtlige av disse ble utført etter utskrivelse fra opphold ved nevrologisk avdeling på grunn av hjerneslag. Ingen andre pasienter ble henvist med økt risiko for hjerneslag som eksplisitt begrunnelse for å lete etter rytmeforstyrrelse.

    Totalt 253 (20 %) av langtids-EKG-registreringene viste rytmeforstyrrelser (tabell 2), hvorav atrieflimmer eller -flutter var registrert i 155 (61 %) av tilfellene. Rytmeforstyrrelser forekom som forventet hyppigere i undersøkelser av pasienter med kjent hjertesykdom eller tidligere hjerneslag sammenliknet med undersøkelser av pasienter uten kjent hjertesykdom eller hjerneslag (tabell 2). Undersøkelser som følge av gjennomgått hjerneslag viste atrieflimmer eller -flutter i 10 av 84 (12 %) tilfeller, hvorav 9 (90 %) ikke var tidligere kjent. Hos pasienter henvist på grunn av svimmelhet (n = 79) og synkope (n = 121) ble det påvist behandlingstrengende sinoatrialt eller atrioventrikulært blokk ved henholdsvis < 5 (< 5 %) og 7 (6 %) undersøkelser. Alvorlig ventrikkelarytmi ble registrert i < 5 tilfeller totalt.

    Tabell 2

    Funn og behandlingsmessige konsekvenser av langtids-EKG-registrering ved Sørlandet sykehus Arendal 2017–18 (n = 1 262).

    Ikke tidligere kjent hjertesykdom eller hjerneslag (n = 619)

    Tidligere hjertesykdom eller hjerneslag (n = 643)

    Hjerterytmeforstyrrelser

    39

    (6 %)

    214

    (33 %)

    Kronisk atrieflimmer

    < 5

    (< 1 %)

    641

    (10 %)

    Paroksysmalt atrieflimmer

    5

    (1 %)

    62

    (10 %)

    Atrieflutter

    < 5

    (< 1 %)

    21

    (3 %)

    Supraventrikulær takykardi ≥ 5 min

    < 5

    (< 1 %)

    10

    (2 %)

    Ventrikkeltakykardi

    < 5

    (< 1 %)

    0

    (0 %)

    Ikke-vedvarende ventrikkeltakykardi

    9

    (1 %)

    18

    (3 %)

    Sinoatrialt blokk

    6

    (1 %)

    10

    (2 %)

    Atrioventrikulært blokk, grad 2 og 3

    8

    (1 %)

    16

    (2 %)

    Andre rytmeforstyrrelser

    < 5

    (< 1 %)

    13

    (2 %)

    Videre utredning

    50

    (8 %)

    85

    (13 %)

    Ny langtids-EKG-registrering

    20

    (3 %)

    33

    (5 %)

    Ekkokardiografi

    < 5

    (< 1 %)

    12

    (2 %)

    Belastnings-EKG og ekkokardiografi

    19

    (3 %)

    19

    (3 %)

    Elektrofysiologisk utredning

    < 5

    (< 1 %)

    15

    (2 %)

    Annen utredning

    < 5

    (< 1 %)

    6

    (1 %)

    Ny eller endret behandling

    32

    (5 %)

    136

    (21 %)

    Nytt medikament

    22

    (4 %)

    35

    (5 %)

    Endret medikamentell behandling

    0

    (0 %)

    61

    (11 %)

    Pacemakerimplantasjon

    5

    (1 %)

    12

    (2 %)

    Implantasjon av hjertestarter (ICD)

    0

    (0 %)

    < 5

    (< 1 %)

    Ablasjonsbehandling

    < 5

    (< 1 %)

    13

    (2 %)

    Annen behandling

    < 5

    (< 1 %)

    11

    (2 %)

    1Hvorav nyoppdaget kronisk atrieflimmer i 22 (34 %) tilfeller.

    Videre utredning som følge av undersøkelsen ble initiert hos 135 (11 %) pasienter (tabell 2), og totalt 168 (13 %) av undersøkelsene fikk behandlingsmessige konsekvenser i form av medikamenter, ablasjon, pacemaker eller hjertestarter. Ny eller endret medikamentell behandling var vanligste tiltak (tabell 2).

    Antall langtids-EKG-registreringer som fikk behandlingsmessige konsekvenser hos pasienter uten kjent hjertesykdom, varierte etter indikasjon og var henholdsvis 19 (6 %), < 5 (< 5 %), 5 (5 %) og 8 (10 %) ved indikasjonene hjertebank (n = 327), svimmelhet (n = 58), synkope (n = 97) og hjerneslag (n = 79). Ved de totalt 452 (36 %) undersøkelsene hvor pasienten var yngre enn 65 år og ikke hadde tidligere kjent hjertesykdom eller hjerneslag, fikk langtids-EKG-registreringen behandlingsmessige konsekvenser i 12 (3 %) tilfeller. Hos flertallet av disse medførte undersøkelsen ny medikamentell behandling.

    Diskusjon

    Diskusjon

    Denne studien av praksisen ved langtidsregistrering av EKG ved Sørlandet sykehus Arendal i perioden 2017–18 viste at omtrent halvparten av pasientene ble henvist fra fastlege eller legevakt og halvparten fra spesialisthelsetjenesten. «Hjertebank» var hyppigste indikasjon for undersøkelsen (36 %). Hos pasienter uten og med tidligere hjertesykdom eller hjerneslag ble det registrert rytmeforstyrrelser ved henholdsvis 6 % og 33 % av undersøkelsene, og undersøkelsen medførte ny eller endret behandling i henholdsvis 5 % og 21 % av tilfellene (figur 1).

    Vi har ikke funnet noen tilsvarende undersøkelser, og det er derfor vanskelig å sammenlikne praksisen ved vårt sykehus mot praksis andre steder. Tall fra Norsk pasientregister indikerer en betydelig økning i bruken av langtids-EKG i Norge de siste årene (3). Antall undersøkelser i vårt fylke (Aust-Agder, ca. 1 000 undersøkelser per 100 000 innbyggere per år) var noe lavere enn landsgjennomsnittet i 2018 (ca. 1 200 undersøkelser per 100 000 innbyggere per år). Det foreligger ingen oversikt over geografiske forskjeller i Norge, men det antas at bruken av undersøkelsen varierer med blant annet alderssammensetning, geografi og tilbud.

    Gjennomføring og analyse av langtids-EKG-registrering medfører et betydelig arbeid for hjerteavdelingene, og vi etterlyser derfor klarere retningslinjer for hvem som bør henvises til en slik undersøkelse.

    Over en tredjedel av alle undersøkelsene ble utført hos pasienter yngre enn 65 år uten tidligere hjertesykdom eller hjerneslag. Flertallet av disse undersøkelsene (67 %) ble utført etter henvisning fra fastlege eller legevakt, men få (3 %) fikk behandlingsmessige konsekvenser. Vanligste henvisningsårsak i denne gruppen var «hjertebank» (53 %). Dette er et vanskelig definerbart begrep som sannsynligvis rommer et bredt spekter av symptomer. Selv om «hjertebank» eller «palpitasjoner» i Tromsø-undersøkelsen viste seg å predikere atrieflimmer senere i livet, vil påvisning av paroksysmalt atrieflimmer hos ellers friske pasienter under 65 år i liten grad ha prognostisk betydning (4, 5). Etter vår oppfatning er det derfor god grunn til å sette spørsmålstegn ved dagens henvisningspraksis.

    Atrieflimmer er den vanligste hjerterytmeforstyrrelsen hos voksne, og var også den hyppigst forekommende rytmeforstyrrelsen i denne studien (6). Andre betydningsfulle rytmeforstyrrelser var sjeldne. Forekomsten av atrieflimmer øker, og én av fire 40-åringer kan forvente å utvikle atrieflimmer i løpet av livet (7, 8). Hos ca. en tredjedel av pasientene med atrieflimmer er ikke tilstanden erkjent (9). Uoppdaget eller ubehandlet atrieflimmer er en hyppig årsak til hjerneslag (10). Forebyggende behandling med antikoagulasjonsmidler anbefales derfor til pasienter med atrieflimmer og økt risiko for hjerneslag (5). Risikoen for hjerneslag ved atrieflimmer øker ved tilstedeværelse av én eller flere av følgende faktorer: hjertesvikt, hypertensjon, alder over 65 år, diabetes, tidligere hjerneslag, karsykdom og kvinnelig kjønn (5). Ved Sørlandet sykehus Arendal i perioden 2017–18 ble langtids-EKG-registrering med oppdagelse av ikke-erkjent atrieflimmer som eneste indikasjon kun gjennomført hos pasienter som hadde vært innlagt ved nevrologisk avdeling med hjerneslag. Forekomsten av ikke-erkjent atrieflimmer i denne gruppen var relativt høy (11 %), selv om samtlige av disse pasientene hadde vært vurdert med vanlig EKG eller telemetri i forbindelse med innleggelsen.

    European Society of Cardiology anbefaler opportunistisk screening for atrieflimmer med vanlig EKG eller pulstaking hos alle over 65 år (5). Langtidsregistrering av EKG øker sannsynligheten for å oppdage paroksysmalt atrieflimmer sammenliknet med et vanlig EKG-opptak, men per i dag finnes det lite langtids-EKG-opptaksutstyr som er egnet og billig og enkelt nok for screeningformål i en større befolkningsgruppe (11). Dette vil sannsynligvis endres i nær fremtid slik at en diskusjon om atrieflimmerscreening for utvalgte grupper aktualiseres.

    Denne studien har flere svakheter. Den er basert på relativt få pasienter og omfatter et begrenset geografisk område. Henvisningspraksis og rutiner kan variere ved ulike sykehus, og befolkningssammensetning og -mønster kan ha betydning for resultatene. Alle opplysninger i studien er hentet retrospektivt fra pasientjournaler. Undersøkelsene er tolket og beskrevet av flere ulike leger med varierende klinisk erfaring, og EKG-opptakene er ikke analysert på nytt. Studien har heller ingen oppfølgingsdata, og vi vet derfor ikke om diagnoser eller behandling ble endret i ettertid.

    Oppsummert viser denne studien at langtids-EKG-registrering hadde behandlingsmessige konsekvenser hos bare 5 % av pasientene uten kjent hjertesykdom eller tidligere hjerneslag. Ingen pasienter ble henvist kun på grunn av økt risiko for hjerneslag og følgelig potensielt stor nytte av undersøkelsen. Vi anbefaler at det etableres nasjonale anbefalinger for bruk av langtids-EKG-registrering, og mener at undersøkelsen i større grad bør benyttes til pasientgrupper der funn får behandlingsmessige og prognostiske konsekvenser, slik som hos pasienter med økt risiko for hjerneslag dersom det påvises atrieflimmer. Før henvisning til langtidsregistering av EKG bør anamnese og undersøkelse inkludere en vurdering av risiko for hjerneslag.

    Artikkelen er fagfellevurdert.

    Kommentarer  ( 1 )
    PDF
    Skriv ut

    Anbefalte artikler