BACKGROUND
Many asylum seekers arrived in Norway during autumn 2015, and there has been a call for more knowledge regarding the health of this group. The aim of this exploratory literature review was to investigate the state of knowledge about asylum seekers' health and use of healthcare services in Norway.
MATERIAL AND METHOD
We conducted two literature searches for the periods 2007−2017 and 2017−2019 in 12 databases using the keywords 'refugees' and related terms, with a filter for research undertaken in or about Norway and published in Norwegian or English. The title and summary were read first, after which relevant articles were read in full text. Publications concerning asylum seekers in Norway and related to health and/or use of health services were included.
RESULTS
A total of 28 publications met the criteria for inclusion: 22 peer-reviewed articles and six reports. The most common topics were mental health and infectious diseases. Other topics that the studies dealt with were nutrition, functional impairment and healthcare services.
INTERPRETATION
Little research has been undertaken on asylum seekers' health and use of healthcare services. Research on asylum seekers' health in Norway primarily concerns mental health and infectious diseases, and there is little research on other somatic disorders.
I løpet av høsten 2015 kom det nesten tre ganger så mange asylsøkere til Norge som i de to foregående årene (1). Det la press på systemet for mottak av asylsøkere, deriblant helsesystemet. En rekke spørsmål om hvordan vi møter asylsøkeres helseutfordringer, ble reist, inkludert helseundersøkelser og oppfølging av eventuelle undersøkelser (2, 3).
En asylsøker er en person som har søkt om beskyttelse i Norge og ikke har fått søknaden sin endelig avgjort (4). Ved positivt svar på søknaden får asylsøkere oppholdstillatelse som flyktning eller på humanitært grunnlag (4). Asylsøkere har de samme rettighetene til helsehjelp som den øvrige befolkningen. Rettighetene gjelder både somatisk og psykisk helsehjelp fra kommune- og spesialisthelsetjenesten. Asylsøkere er medlemmer av folketrygden og betaler egenandeler (5). Stressorer forbundet med årsakene til at man har søkt asyl, sosioøkonomisk status og en livssituasjon preget av usikkerhet gjør at asylsøkere kan anses å være spesielt sårbare (6–8).
Målet med denne utforskende litteraturoversikten (scoping review på engelsk) var å kartlegge omfanget av den faglige kunnskapen om asylsøkeres helse og bruk av helsetjenester i Norge.
Kunnskapsgrunnlag
Våre inklusjonskriterier var at publikasjonene omhandlet asylsøkernes helse eller bruk av helsetjenester. Vi begrenset søket til norsk- eller engelskspråklige fagfellevurderte artikler og faglige rapporter, som vi anså som tilstrekkelig for å kartlegge kunnskapen om norske forhold. I vår beskrivelse av metode og design har vi spesielt skilt mellom kvalitative studier, der man har utforsket og fortolket erfaringene til asylsøkere og behandlere, og kvantitative studier, der man i hovedsak har brukt statistiske metoder.
Emneordet «refugees» (som er et databasenøkkelord som også rommer asylsøkere) ble brukt i søket, i tillegg til Folkehelseinstituttets forhåndslagede filter for å identifisere forskning gjennomført i Norge eller om Norge. Et testsøk i Embase og Medline viste at det ikke var nødvendig å begrense søket ytterligere, da det allerede var få treff. Filteret som ble brukt i Embase og Medline, ble tilpasset de andre databasene. Søkestrategien (se appendiks 1 på tidsskriftet.no) ble anvendt i 12 databaser (se appendiks 2 på tidsskriftet.no).
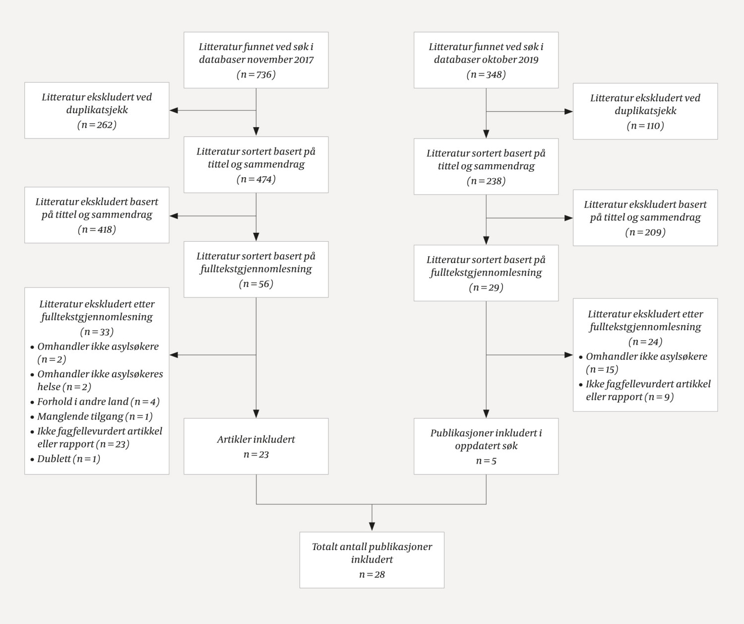
I november 2017 sorterte vi resultatene fra det første søket etter publikasjoner i tidsrommet 1. januar 2007–23. november 2017 (n = 474). Tre forskere ved Folkehelseinstituttet gikk først gjennom tittel og sammendrag på hver sin tredjedel av resultatene. Det endelige utvalget ble bestemt på et sorteringsmøte der også en fjerde forsker deltok, og 85 publikasjoner ble valgt ut for gjennomlesing i fulltekst etter konsensus mellom forskerne. Oppdateringssøket (n = 238) ble gjennomført i oktober 2019 for å inkludere publikasjoner fram til 1. oktober 2019. Sorteringen fulgte prosess og kriterier som beskrevet over, og ytterligere 29 publikasjoner ble inkludert for gjennomlesning.
Av de 114 publikasjonene som ble valgt ut på bakgrunn av tittel og sammendrag, var det 28 publikasjoner som viste seg å møte inklusjonskriteriene etter full gjennomlesing (9–36). Én rapport fikk vi ikke tilgang til grunnet betalingsmur. Søkeprosessen er sammenfattet i figur 1.
Resultater
De inkluderte publikasjonene besto av 22 fagfellevurderte artikler og seks rapporter. Publikasjonene omhandlet psykisk helse (n = 15), infeksjonssykdommer (n = 8), ernæring (n = 3), funksjonsnedsettelser (n = 1) og helsetjenesteforskning (n = 1). Åtte fagfellevurderte artikler omhandlet enslige mindreårige asylsøkere. Resten var enten ikke aldersspesifisert eller omhandlet asylsøkere over 18 år. Det var fem kvalitative studier, to intervensjonsstudier, tre kombinasjonsstudier og 18 kvantitative observasjonsstudier (se appendiks 3 på tidsskriftet.no).
Psykisk helse
Syv av åtte kvantitative studier omhandlet enslige mindreårige asylsøkere (9–15). I flere studier så man på prevalens av psykiske lidelser og symptomer i denne gruppen (10–14), i all hovedsak posttraumatisk stress, depresjon og angst. Meyer DeMott og kolleger gjennomførte en intervensjonsstudie der de undersøkte hvorvidt tidlig gruppeintervensjon kunne redusere symptomer på traumer og øke livskvaliteten (15). I en annen studie undersøkte man nivåer av psykologisk stress hos enslige mindreårige asylsøkere gjennom spesifikke steg i asylsøkerprosessen (9).
I én studie undersøkte man forventninger til fremtiden blant voksne asylsøkere innlagt på akuttpsykiatriske avdelinger sammenlignet med andre innvandrere (16). De kvalitative studiene var hovedsakelig fokusert på hvordan forholdene rundt asylsøkerne, spesielt det psykososiale miljøet, påvirket deres mentale helse under oppholdet i mottak (17–19).
Fire rapporter dreide seg om psykisk helse. Lauritzen og kolleger gjennomførte en kvalitativ oversikt over barns psykiske helse i asylmottak (20). I en annen rapport undersøkte man tiltak for å bedre psykisk helse for beboere i asylmottak (21). Jakobsen og kolleger validerte oversatte kartleggingsinstrumenter for å oppdage psykiske lidelser blant nyankomne voksne asylsøkere (22). De fant høyere nivåer av psykiske lidelser enn tilsvarende undersøkelser. En siste rapport omhandlet et gruppebehandlingsprosjekt for barn og foreldre i mottak som skulle forebygge psykiske lidelser hos asylsøkerbarn og deres foreldre (23).
Infeksjon
Det var åtte kvantitative fagfellevurderte artikler om infeksjonssykdommer som ble inkludert. Flest artikler omhandlet screeningprogrammet for tuberkulose, med fire artikler av Harstad og kolleger som så på oppfølging og organisering (24–27). Danielsen og kolleger modellerte effekten av å prioritere mellom screening av tuberkulose og meticillinresistente S. aureus (28). I to artikler tok man også for seg prediktive verdier ved ulike tester (29, 30), og Guzman-Herrador og kolleger så på den største gruppen av tuberkulosegenotyper for å identifisere svakheter i screeningprogrammet (31).
Ernæring
Én artikkel beskrev at nylig ankomne innvandrere fra Afrika og Asia hadde lave nivåer av vitamin D sammenlignet med referanseverdier (32). Henjum og kolleger har publisert to tverrsnittsstudier om nyankomne asylsøkeres kosthold og matsikkerhet (33, 34). I den ene fant man at asylsøkere bekymret seg for å ha nok mat (33), i den andre at kostholdsvariasjonen hos asylsøkerne var mangelfull (34).
Annet
Ved hjelp av en breddeundersøkelse og en dybdeundersøkelse kartla Kittelsaa og kolleger forekomsten av funksjonsnedsettelser blant barn og unge (0–18 år) i mottak samt ivaretakelsen av disse barna i mottak, helsevesen og undervisningssektoren (35). Lillevik og kolleger så på bruken av tilrettelagt avdeling for asylsøkere med helseutfordringer. Tiltaket ble funnet viktig, men kvaliteten på tjenesten varierte (36).
Diskusjon
I denne utforskende litteraturoversikten fant vi at forskning på helsen til asylsøkere i Norge hovedsakelig omhandlet psykisk helse og tuberkulose.
Det relativt store fokuset på psykisk helse sammenfaller med andre kunnskapsoppsummeringer og rapporter om enslige mindreårige asylsøkere og flyktninger (37, 38). Det var få studier om enslige mindreårige asylsøkere under 15 år, og i kun én av disse så man på forekomsten av psykiske lidelser (39). Det kan være etisk krevende å gjennomføre helseforskning på yngre barn, men det er samtidig en særlig sårbar gruppe som har særlige rettigheter i møte med helsevesenet. God kunnskap er derfor viktig. Til tross for det relativt store fokuset på psykisk helse i forskningen og høy forekomst av psykiske lidelser hos enslige mindreårige asylsøkere, beskriver studier også at de psykiske helseplagene i stor grad ikke blir fulgt opp eller behandlet (17). Å stille spørsmål om folks psykiske helse uten å ha en plan for behandling og videre oppfølging kan være etisk utfordrende (40, 41).
Utenom tuberkulosescreeningen, som er den eneste lovpålagte helseundersøkelsen som asylsøkerne får, var det få artikler der man tok for seg den somatiske helsen til asylsøkere. Tuberkulose er meldepliktig, og det finnes god data på sykdommen i Meldingssystem for smittsomme sykdommer (MSIS), som inneholder informasjon om pasienters landbakgrunn og herkomst. Enkelte forfattere påpekte hvor vanskelig det er å kartlegge helsen til asylsøkere som gruppe, blant annet fordi de faller utenfor vanlige befolkningsundersøkelser (42). Det kan være nyttig for ansvarlige instanser å vurdere hvordan viktig informasjon og statistikk om asylsøkere lettere kan samles inn i fremtiden, for eksempel gjennom rask tildeling av D-nummer.
Vi fant ingen artikler om andre viktige temaer, som for eksempel kroniske sykdommer som diabetes, kardiovaskulære lidelser, mødre- og reproduksjonshelse eller tannhelse (43). I en tilsvarende studie fra Tyskland var psykisk helse (59 % av artiklene) og infeksjonssykdommer (23,5 %) (44) også de mest beskrevne temaene, og forskning på kroniske sykdommer og på mor–barn-helse ble etterlyst. I en annen oversiktsstudie fra Tyskland fant man et bredt spekter av ikke-smittsomme sykdommer blant asylsøkere (45), men at forekomstene var overraskende små. Det drøftes hvorvidt dette kan skyldes at asylsøkere i utgangspunktet er en selektert gruppe. Dette kalles «frisk innvandrer-effekten», altså at kun de friskeste i et utsatt område velger eller har mulighet til å migrere.
En styrke ved denne litteraturoversikten er det omfattende søket i 12 databaser med relativt bred søkestrategi. Søkestrategien ble begrenset til artikler publisert etter 2007. Det er derfor mulig at kunnskapen på feltet er noe bredere enn hva denne studien viser. Siden studien ikke er en systematisk oversikt og formålet var å beskrive omfanget av fagkunnskapen på et bredt definert tema, ble det ikke gjort en kvalitetsvurdering av publikasjonene. Vi kan derfor ikke si noe om graden av tillit vi kan ha til forskningsresultatene som er beskrevet.
Med unntak av smittsomme sykdommer er det forsket lite på asylsøkeres somatiske helse og bruk av helsetjenester i Norge. Vi vet lite om hvorvidt mønsteret i asylsøkeres bruk av helsetjenester skiller seg fra majoritetsbefolkningen.
Deler av arbeidet med oversikten er basert på førsteforfatters hovedoppgave ved Det medisinske fakultet, Universitetet i Oslo.
Artikkelen er fagfellevurdert.
Hovedfunn
Hoveddelen av fagkunnskapen om asylsøkeres helse og bruk av helsetjenester omhandler psykisk helse, spesielt blant enslige mindreårige asylsøkere, og infeksjonssykdommer, spesielt tuberkulosescreening.
Det er gjort lite forskning på øvrige somatiske lidelser.
- 1.
Utlendingsdirektoratet. Statistikk om innvandring. https://www.udi.no/statistikk-og-analyse/statistikk/ Lest 10.1.2019.
- 2.
Hanger MR. Helseundersøkelse av asylsøkere kan vente til ordinært mottak. Dagens Medisin 11.1.2016. https://www.dagensmedisin.no/artikler/2016/01/11/-bor-vente-med-grundig-helseundersokelse-av-asylsokere/ Lest 29.10.2019.
- 3.
Hanger MR. Skuffende at Prioriteringsrådet ikke har spurt kommunene til råds. Dagens Medisin 29.1.2016. https://www.dagensmedisin.no/artikler/2016/01/29/-skuffende-at-prioriteringsradet-ikke-har-spurt-kommunene-til-rads/ Lest 29.10.2019.
- 4.
Utlendingsdirektoratet. Ord og begreper: Asylsøker. https://www.udi.no/ord-og-begreper/asylsoker/ Lest 31.1.2018.
- 5.
Helsedirektoratet. Asylsøkere, flyktninger og familiegjenforente: Rettigheter, ansvar, organisering. https://helsedirektoratet.no/retningslinjer/asylsokere-flyktninger-og-familiegjenforente/seksjon?Tittel=rettigheter-ansvar-organisering-10000 Lest 31.1.2018.
- 6.
Stewart E. Exploring the vulnerability of asylum seekers in the UK. Popul Space Place 2005; 11: 499–512. [CrossRef]
- 7.
Kalt A, Hossain M, Kiss L et al. Asylum seekers, violence and health: a systematic review of research in high-income host countries. Am J Public Health 2013; 103: e30–42. [PubMed][CrossRef]
- 8.
Robertshaw L, Dhesi S, Jones LL. Challenges and facilitators for health professionals providing primary healthcare for refugees and asylum seekers in high-income countries: a systematic review and thematic synthesis of qualitative research. BMJ Open 2017; 7: e015981. [PubMed][CrossRef]
- 9.
Jakobsen M, Meyer DeMott MA, Wentzel-Larsen T et al. The impact of the asylum process on mental health: a longitudinal study of unaccompanied refugee minors in Norway. BMJ Open 2017; 7: e015157. [PubMed][CrossRef]
- 10.
Vervliet M, Meyer Demott MA, Jakobsen M et al. The mental health of unaccompanied refugee minors on arrival in the host country. Scand J Psychol 2014; 55: 33–7. [PubMed][CrossRef]
- 11.
Jakobsen M, Demott MA, Heir T. Prevalence of psychiatric disorders among unaccompanied asylum-seeking adolescents in norway. Clin Pract Epidemiol Ment Health 2014; 10: 53–8. [PubMed][CrossRef]
- 12.
Jensen TK, Fjermestad KW, Granly L et al. Stressful life experiences and mental health problems among unaccompanied asylum-seeking children. Clin Child Psychol Psychiatry 2015; 20: 106–16. [PubMed][CrossRef]
- 13.
Jakobsen M, Meyer DeMott MA, Heir T. Validity of screening for psychiatric disorders in unaccompanied minor asylum seekers: Use of computer-based assessment. Transcult Psychiatry 2017; 54: 611–25. [PubMed][CrossRef]
- 14.
Jensen TK, Skar AS, Andersson ES et al. Long-term mental health in unaccompanied refugee minors: pre- and post-flight predictors. Eur Child Adolesc Psychiatry 2019; 19: 19.
- 15.
Meyer DeMott MA, Jakobsen M, Wentzel-Larsen T et al. A controlled early group intervention study for unaccompanied minors: Can Expressive Arts alleviate symptoms of trauma and enhance life satisfaction? Scand J Psychol 2017; 58: 510–8. [PubMed][CrossRef]
- 16.
Iversen VC, Berg JE, Vaaler AE. Expectations of the future: Immigrant, asylum seeker, or refugee-Does it matter? J Psychiatr Intensive Care 2010; 6: 23–30. [CrossRef]
- 17.
Lauritzen C, Sivertsen H. Children and families seeking asylum in Northern Norway: Living conditions and mental health. Int Migr 2012; 50: 195–210. [CrossRef]
- 18.
Silvia T, Arnulf K. Maktesløs i ventetida; Asylsøkeres hverdagsliv og mentale helse. Tidsskrift for psykisk helsearbeid 2010; 7: 153–62.
- 19.
Siv F. Det tar en landsby å oppdra et barn – Oppvekstmiljøets betydning for enslige mindreårige flyktningers navigering mot opplevelsen av psykisk helse og resiliens. Tidsskrift for psykisk helsearbeid 2017; 14: 145–55.
- 20.
Lauritzen C. Barn i mottak: et pilotprosjekt om barns psykiske helse i nordnorske asylmottak. Tromsø: Regionsenter for barn og unges psykiske helse, Region nord, Institutt for klinisk medisin, Det medisinske fakultet, 2007.
- 21.
Berg B, Sveaass N. «Det hainnle om å leve-»: tiltak for å bedre psykisk helse for beboere i asylmottak. Trondheim: NTNU Samfunnsforskning, 2009.
- 22.
Jakobsen M. Psykisk helse i mottak: utprøving av instrumenter for kartlegging av psykisk helse hos nyankomne asylsøkere. Oslo: Nasjonalt kunnskapssenter om vold og traumatisk stress, 2007.
- 23.
Berg B. «Jeg glemmer å være trist»: evaluering av et gruppebehandlingsprosjekt for barn og foreldre i mottak. Trondheim: NTNU samfunnsforskning, 2009.
- 24.
Harstad I, Heldal E, Steinshamn SL et al. Tuberculosis screening and follow-up of asylum seekers in Norway: a cohort study. BMC Public Health 2009; 9: 141. [PubMed][CrossRef]
- 25.
Harstad I, Jacobsen GW, Heldal E et al. The role of entry screening in case finding of tuberculosis among asylum seekers in Norway. BMC Public Health 2010; 10: 670. [PubMed][CrossRef]
- 26.
Harstad I, Heldal E, Steinshamn SL et al. Screening and treatment of latent tuberculosis in a cohort of asylum seekers in Norway. Scand J Public Health 2010; 38: 275–82. [PubMed][CrossRef]
- 27.
Harstad I, Henriksen AH, Sagvik E. Collaboration between municipal and specialist public health care in tuberculosis screening in Norway. BMC Health Serv Res 2014; 14: 238. [PubMed][CrossRef]
- 28.
Danielsen AS, Elstrøm P, Arnesen TM et al. Targeting TB or MRSA in Norwegian municipalities during 'the refugee crisis' of 2015: a framework for priority setting in screening. Euro Surveill 2019; 24: 24–32. [PubMed][CrossRef]
- 29.
Harstad I, Winje BA, Heldal E et al. Predictive values of QuantiFERON-TB Gold testing in screening for tuberculosis disease in asylum seekers. Int J Tuberc Lung Dis 2010; 14: 1209–11. [PubMed]
- 30.
Winje BA, Oftung F, Korsvold GE et al. Screening for tuberculosis infection among newly arrived asylum seekers: Comparison of QuantiFERON (R) TB Gold with tuberculin skin test. BMC Infect Dis 2008; 8: 10. [CrossRef]
- 31.
Guzman Herrador BR, Rønning K, Borgen K et al. Description of the largest cluster of tuberculosis notified in Norway 1997-2011: is the Norwegian tuberculosis control programme serving its purpose for high risk groups? BMC Public Health 2015; 15: 367. [PubMed][CrossRef]
- 32.
Eggemoen AR, Knutsen KV, Dalen I et al. Vitamin D status in recently arrived immigrants from Africa and Asia: a cross-sectional study from Norway of children, adolescents and adults. BMJ Open 2013; 3: e003293. [PubMed][CrossRef]
- 33.
Henjum S, Morseth MS, Arnold CD et al. "I worry if I will have food tomorrow": a study on food insecurity among asylum seekers living in Norway. BMC Public Health 2019; 19: 592. [PubMed][CrossRef]
- 34.
Henjum S, Caswell BL, Terragni L. "I Feel like I'm Eating Rice 24 Hours a Day, 7 Days a Week": Dietary Diversity among Asylum Seekers Living in Norway. Nutrients 2019; 11: 26. [PubMed][CrossRef]
- 35.
Kittelsaa AM, Berg B. Dobbelt sårbar: funksjonshemmete barn og unge i asylmottak. Trondheim: NTNU samfunnsforskning, Avdeling for mangfold og inkludering, 2012.
- 36.
Lillevik R, Sønsterudbråten S, Tyldum G. Evaluering av tilrettelagt avdeling i asylmottak: et tilbud til asylsøkere med helseproblemer. Oslo: FAFO, 2017.
- 37.
Brekke JP, Aarset MF, Andenæs K et al. Innvandring og flukt til Norge, en kunnskapsgjennomgang 1990–2009. Institutt for samfunnsforskning, 2010. https://www.udi.no/globalassets/global/forskning-fou_i/annet/innvandring-og-flukt-til-norge-en-kunnskapsgjennomgang-1999-2009.pdf Lest 24.1.2020.
- 38.
Dittmann I, Jensen TK. Enslige mindreårige flyktningers psykiske helse: en litteraturstudie. Tidsskr Nor Psykol foren 2010; 47: 812–7.
- 39.
Jensen TK, Skårdalsmo EMB, Fjermestad KW. Development of mental health problems - a follow-up study of unaccompanied refugee minors. Child Adolesc Psychiatry Ment Health 2014; 8: 29. [PubMed][CrossRef]
- 40.
Bordvik M. Lege: – Dropp screening av asylsøkere. Dagens Medisin 5.1.2017. https://www.dagensmedisin.no/artikler/2017/01/05/lege-dropp-screening-av-asylsokere/ Lest 8.3.2019.
- 41.
Arnesen T, Kløvstad H, Bergh A et al. Asylsøkere og screening. Dagens Medisin 27.2.2017. https://www.dagensmedisin.no/artikler/2017/02/27/asylsokere-og-screening Lest 8.3.2019.
- 42.
Arnesen T. Flere asylsøkere – utfordringer rundt logistikk og smittevern. Utposten 2016; 45: 10–3.
- 43.
Akik C, Ghattas H, Mesmar S et al. Host country responses to non-communicable diseases amongst Syrian refugees: a review. Confl Health 2019; 13: 8. [PubMed][CrossRef]
- 44.
Bozorgmehr K, Mohsenpour A, Saure D et al. Systematic review and evidence mapping of empirical studies on health status and medical care among refugees and asylum seekers in Germany (1990-2014). Bundesgesundheitsblatt Gesundheitsforschung Gesundheitsschutz 2016; 59: 599–620. [PubMed][CrossRef]
- 45.
Goodman LF, Jensen GW, Galante JM et al. A cross-sectional investigation of the health needs of asylum seekers in a refugee clinic in Germany. BMC Fam Pract 2018; 19: 64. [PubMed][CrossRef]