Hva bør gjøres ved mistanke om flåttbåren sykdom?

    ()

    sporsmal_grey_rgb
    Artikkel

    Fagspesialister og brukere har utarbeidet nordisk konsensus for bedre utredning, behandling og oppfølging av personer med langvarige plager ved mistenkte flåttbårne sykdommer. Det innebærer blant annet forslag om opprettelse av en multidisiplinær spesialpoliklinikk.

    Flåttbårne sykdommer er vanlige i Norden. Årlig får 7 000 personer i Norge en lokal borreliainfeksjon i huden etter flåttbitt, mens om lag 400 får mer utbredte borreliainfeksjoner, som nevroborreliose (1–3). Det er gode og like anbefalinger for diagnostikk, behandling og oppfølging av akutt flåttbåren sykdom i de nordiske landene (4–9). Dårligere stilt er det for de som har langvarige helseplager som tilskrives sykdom etter flåttbitt (5). En nylig utgitt rapport skal bidra til bedre og mer enhetlig oppfølging av disse (10).

    Mange som har langvarige plager ved mistenkte flåttbårne sykdommer opplever at helseproblemene deres ikke håndteres tilfredsstillende (5, 10). En større norsk studie som pågår vedrørende borreliose kartlegger langvarige plager som tilskrives flåttbitt (11). Ved datainnsamling via tekstmeldingsmetode til et utvalg på 270 000 tilfeldig uttrukne personer i Norge over 18 år, er det 381 som har meldt sin interesse for å bli med i studien, siden de har slike plager (12). De dette gjelder ønsker å bli hørt og trodd på, motta og forstå utredning og behandling samt få en oppfølging som trygger dem. Noen trenger rehabilitering.

    På internett er det mange – og sprikende – forklaringsmodeller og behandlingstilbud for flåttbårne sykdommer (13–15). Det er vanskelig å vite hva som er riktig og galt, både for pasienter og helsearbeidere. Noen ganger stilles diagnosen flåttbåren sykdom for seint. Ofte gis diagnosen borreliose på sviktende grunnlag (16–20).

    Alternative helsetilbydere er ikke underlagt krav til kvalitetssikring, og har derfor lite fokus på kvalitetskontroll og forskning

    Bruk av alternative helsetilbud er vanlig (21). Erfaringer fra klinikker i Danmark og Nederland, samt Norsk Lyme Borreliose-Forening og Nasjonal kompetansetjeneste for flåttbårne sykdommer (NKFS), tilsier at dette gjelder flere hundre personer årlig i Norden. Dette er problematisk. Alternative helsetilbydere er ikke underlagt krav til kvalitetssikring, og har derfor lite fokus på kvalitetskontroll og forskning. Det brukes tester som ikke er validerte, og gis behandlinger som ikke er evidensbaserte (13–20). Brukere etterlates uten rettigheter ved feilbehandlinger. Problematikken er ikke særegen for Norden og har vært aktuell i mange år.

    Helsedirektoratet fikk i 2013 oppgaven med å følge opp slike problemstillinger knyttet til flåttbårne infeksjoner. Direktoratet arrangerte først en brukerkonferanse. I samråd med brukerne, Folkehelseinstituttet og da nyetablerte Nasjonal kompetansetjeneste for flåttbårne sykdommer, ble det vedtatt å etablere en nordisk ekspertgruppe for å utarbeide konsensus om diagnostikk og behandling av flåttbårne sykdommer. Gruppen ble bredt sammensatt av klinikere i primær- og spesialisthelsetjenesten, brukere, forskere, representanter for Folkehelseinstituttet og helseadministratorer. Ved de første møtene ble det raskt klart at det var god konsensus i Norden om diagnostikk og behandling av akutt borreliose og skogflåttencefalitt (TBE). Mandatet ble derfor spisset til å lage felles nordiske anbefalinger for diagnostikk, behandling og oppfølging av personer med sjeldnere flåttbårne infeksjoner og langvarige plager ved mistenkte flåttbårne sykdommer.

    Mange langvarige symptomer knyttet til flåttbårne sykdommer er generelle og kan skyldes helt andre tilstander

    Dette nordiske konsensusarbeidet anbefaler at utredning og oppfølging av pasienter med langvarige plager ved mistenkt flåttbåren sykdom må være multidisiplinært. Prøver for diagnostikk av andre mulige flåttoverførte infeksjoner enn borreliose og skogflåttencefalitt kan være aktuelt, og rapporten angir slike diagnostiske muligheter (10). Indikasjon for prøver og tolkning av prøvesvar må alltid sees i sammenheng med mulig flåttbitt, aktuell sykehistorie og symptomer. Symptomer og plager etter gjennomgått flåttbåren sykdom kan til forveksling ligne på plager ved mange andre tilstander. Rapporten gir forslag til utredningsforløp for å finne årsaker til pasientenes plager og en sjekkliste til hjelp for henvisende leger. Den vektlegger anbefalinger om oppfølgende kontroller og rehabiliterende tiltak.

    Kan plagene skyldes flåttbårne sykdommer?

    Kan plagene skyldes flåttbårne sykdommer?

    Folkehelseinstituttet utførte systematiske litteratursøk på diagnostikk av flåttbårne sykdommer for perioden 2008–2017. Både de vanligste flåttbårne infeksjonene borreliose og skogflåttencefalitt, samt mer sjeldne flåttbårne infeksjoner som anaplasmose, rickettsiose, neoehrlichiose, babesiose, tilbakefallsfeber (ved Borrelia miyamotoi), harepest og bartonellose, inngikk i søket (22). Arbeidet danner basis for diagnostiske anbefalinger presentert i konsensusrapporten. Systematisk litteraturgjennomgang ble også gjort for samtidig forekomst av flere flåttbårne infeksjoner (koinfeksjoner). Antall diagnostiske studier på koinfeksjoner, samt mer sjeldne flåttbårne sykdommer, er begrenset.

    Brukes best tilgjengelig diagnostikk?

    Brukes best tilgjengelig diagnostikk?

    Prøvesvar vurderes ut fra flåtteksponering, sykehistorie og aktuelle symptomer. Noen ganger kan det være vanskelig å vite om man kan stole på testene som er brukt og på prøvesvarene. Hva betyr prøvesvaret, og gir det uttrykk for aktiv sykdom eller ikke? Det kreves at den som tolker prøvesvarene har erfaring med vurderinger av metodene som er brukt, deres sensitivitet og spesifisitet, og diagnostisk betydning av svarene i klinisk praksis. Den som rekvirerer prøvene må også være god til å gi adekvate kliniske opplysninger til laboratoriet. Mange langvarige symptomer knyttet til flåttbårne sykdommer er generelle og kan skyldes helt andre tilstander (21), (23–25). Ofte gjelder dette revmatologiske, autoimmune, nevrologiske eller endokrine sykdommer (21). Dette, i kombinasjon med at mange flåttbårne sykdommer er sjeldne og ofte mangelfullt beskrevet i litteraturen, gjør at differensialdiagnostisk tenkning blir avgjørende. Diagnostiske rutiner ved fire spesialistklinikker som jobber med utredning av flåttbårne sykdommer i Norden og Nederland (Odense, Uppsala, Åland og Amsterdam) er vurdert. Resultatene av disse vurderingene kan hjelpe leger å rekvirere riktige tester og unngå bruk av tester som ikke er egnet for diagnostikk av flåttbårne sykdommer.

    Noen prinsipper vedrørende diagnostikk og oppfølging overses ofte. For eksempel at diagnosen sikker nevroborreliose ikke kan stilles uten spinalpunksjon, at borreliainfeksjon i huden alltid skal behandles med antibiotika, eller at hudinfeksjonen acrodermatitis chronica atrophicans – med vedvarende rødlilla eller blålig misfarging av hud – kan misoppfattes som venøs stasetilstand når den har stått over år. Acrodermatitis chronica atrophicans skader underhudsvev og gir fortynnet og rynkete hud («sigarettpapirhud»), samt høye verdier av Borrelia-antistoffer i blodet (26).

    Anbefalt utredningsforløp

    Anbefalt utredningsforløp

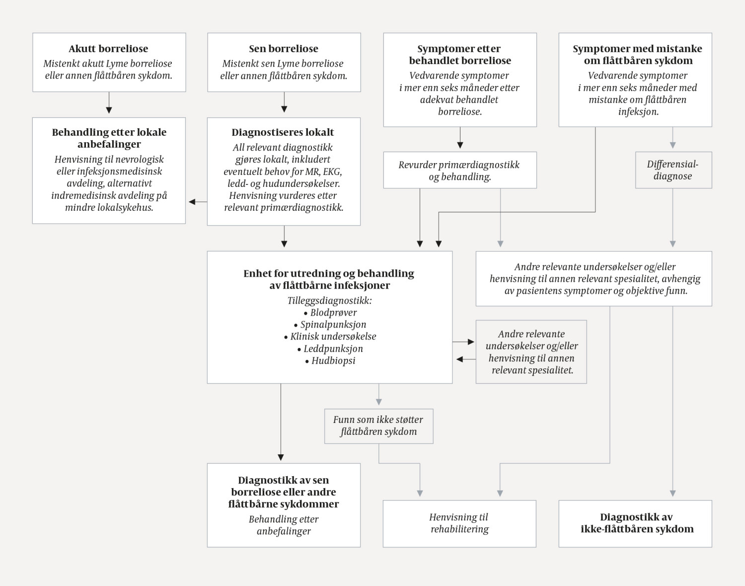
    Gode henvisninger er grunnlaget for gode utredninger. Derfor har ekspertgruppen – til hjelp for legen og pasienten – laget en sjekkliste for henvisning av pasienter med langvarige plager ved mistenkte flåttbårne sykdommer samt et flytskjema for anbefalt utredningsforløp (Figur 1) (10)(27). Utredningsforløpet har som mål å bekrefte eller avkrefte flåttbåren sykdom som årsak til pasientens plager. Et annet mål er å avdekke andre mulige forklaringer, gi anbefalt behandling og eventuelt rehabilitering. Personer som henvises oppfordres til å skrive en sammenfatning av sin sykehistorie, og hva vedkommende selv oppfatter som årsak til plagene. Denne legges ved henvisningen.

    Vi mener det er viktig at pasienter møtes av spesialister som er dedikerte til oppgaven, og at det arbeides multidisiplinært. Best organisering av slikt arbeid oppnås ved å etablere et spesialisert utrednings- og behandlingstilbud for disse pasientene, enten i hver helseregion, eller i et samlet nasjonalt senter.

    Oppfølging og rehabilitering

    Oppfølging og rehabilitering

    Etter vår oppfatning tenkes det for lite på rehabiliterende tiltak for personer med langvarige symptomer og plager knyttet til mulig flåttbåren sykdom. De vanligste og mest plagsomme problemene etter flåttbårne infeksjoner er restlammelser, smerter, utmattelse, kognitive plager og redusert arbeidsevne (23, 28, 29). Dette ses ved andre tilstander også. Derfor er brede differensialdiagnostiske avklaringer i forkant av rehabilitering viktig.

    Utredningsforløpet har som mål å bekrefte eller avkrefte flåttbåren sykdom som årsak til pasientens plager. Et annet mål er å avdekke andre mulige forklaringer, gi anbefalt behandling og eventuelt rehabilitering

    Personer som har hatt disseminert borreliose, eller gjennomgått skogflåttencefalitt, anbefales rutinemessig fulgt opp av spesialisthelsetjenesten tre måneder etter gjennomført behandling (eventuelt seks måneder). Det vil kartlegge eventuelle restplager og avklare behov for supplerende utredning og differensialdiagnostikk.

    Forskning på rehabiliteringstiltak for denne gruppen er svært begrenset. Det finnes ingen diagnosespesifikke rehabiliteringstiltak. Anbefalingene følger generelle prinsipper for rehabilitering.

    Kommentarer  ( 0 )
    PDF
    Skriv ut

    Anbefalte artikler