Monoklonal gammopati av klinisk betydning

    ()

    sporsmal_grey_rgb
    Abstract

    Monoclonal gammopathy is a frequent finding and may be associated with severe cancer such as myelomatosis and other B-cell lymphoproliferative disorders. However, the monoclonal component can also be the direct cause of serious disease, namely monoclonal gammopathy of clinical significance (MGCS). MGCS is most likely significantly underdiagnosed and is consequently also undertreated. In order to achieve a good therapeutic outcome, it is crucial that the condition is recognised at an early stage, so that treatment can be initiated before the patient has developed irreversible organ damage. Increased awareness of MCGS is therefore essential.

    Artikkel

    Monoklonal gammopati er hyppig og kan være assosiert med alvorlig sykdom, men målrettet behandling kan gi betydelig helsegevinst. Det er godt kjent at funn av monoklonal gammopati bør føre til en vurdering om pasienten kan ha myelomatose eller annen B-lymfoproliferativ sykdom, men at det monoklonale immunglobulinet direkte kan føre til sykdom, er langt mindre kjent.

    Monoklonal gammopati er definert ved funn av monoklonalt immunoglobulin (M-komponent) i plasma eller urin produsert av en B-celleklon. De klonale cellene er som oftest plasmaceller dersom M-komponenten er immunoglobulin G (IgG), IgA, IgD eller kun kappa eller lambda-lettkjeder og modne B-celler ved IgM. Ved funn av monoklonal gammopati må man utelukke myelomatose eller annen B-cellesykdom fordi det ofte vil være indikasjon for behandling. De fleste pasientene som får påvist monoklonal gammopati, får imidlertid diagnosen monoklonal gammopati med usikker klinisk betydning (MGUS). Diagnostiske kriterier er vist i tabell 1 (tilgjengelig på nett) (1). De senere årene har det vært økende fokus på at selv små kloner kan gi sykdom og organskade, dvs. monoklonal gammopati av klinisk betydning. Dette er sykdomsbilder som er underdiagnostisert, og dermed også underbehandlet. Det er monoklonal gammopati av klinisk betydning som er fokus for denne artikkelen.

    Tabell 1

    International Myeloma Working Group-kriterier for monoklonal gammopati av usikker klinisk betydning (1). Tabellen angir kriteriene som skiller monoklonal gammopati av usikker klinisk betydning fra klinisk veldefinert sykdom ved non-IgM og lettkjede monoklonal gammopati myelomatose eller immunglobulinrelatert amyloidose (AL-amyloidose) og ved IgM monoklonal gammopati, Waldenströms makroglobulinemi eller non-Hodgkin lymfom.

     

    Definerende element

    Progresjonsrate

    Sykdom ved progresjon

    Non-IgM monoklonal gammopati av usikker betydning

    Plasma M-komponent < 30 g/L
    Klonal plasmacelle i benmargen < 10 %
    Fravær av organskade som hyperkalsemi, nyresvikt, anemi, osteolytiske skjelettlesjoner og amyloidose pga. lette kjeder

    1 % per år

    Solitært myelom, myelomatose eller immunglobulinrelatert amyloidose

    IgM monoklonal gammopati av usikker betydning

    Plasma M-komponent < 30 g/L
    Klonale B-celler i benmargen < 10 %
    Fravær av anemi, konstitusjonelle symptomer, hyperviskositet, lymfeknutesvulst, hepatosplenomegali eller annnen organskade som kan tilskrives den lymfoproliferative sykdommen

    1,5 % per år

    Waldenströms markoglobulinemi, marginalsone lymfom, andre NH-lymfomer, immunglobulinrelatert amyloidose

    Lettkjede monoklonal gammopati av usikker betydning

    Abnorm kappa/lambda-ratio (< 0,26 eller > 1,65)
    Økt mengde av den aktuelle lettkjeden
    Ikke påvist tung kjede ved immunfiksasjon
    Fravær av organskade som hyperkalsemi, nyresvikt, anemi, osteolytiske skjelettlesjoner og amyloidose pga. lettkjeder

    0,3 % per år

    Myelomatose (lettkjede sykdom), immunglobulinrelatert amyloidose

    Artikkelen er basert på forfatternes mangeårige erfaring med sykdommer med monoklonal gammopati og et begrenset litteratursøk i PubMed.

    Forekomst av monoklonal gammopati

    Forekomst av monoklonal gammopati

    Alle leger som driver klinisk virksomhet, vil møte pasienter med monoklonal gammopati. I en prospektiv norsk studie på 1980-tallet var insidensen 16/100 000 innbyggere/år (2). Rundt 40 % av de som fikk påvist monoklonal gammopati, tilfredsstilte de diagnostiske kravene for myelomatose. De øvrige ble diagnostisert med monoklonal gammopati av usikker klinisk betydning. M-komponenter av IgM-isotype var ikke inkludert. I en populasjonbasert studie fra Minnesota der mange innbyggere er av skandinavisk avstamning, ble monoklonal gammopati av usikker betydning påvist hos 3,2 % av alle som var 50 år eller eldre, 5,3 % av alle som var 70 år eller eldre og 7,5 % av alle som var 85 år eller eldre (3). M-komponent av IgG-isotype var vanligst. Det anslås at transformasjonsraten fra MGUS-tilstanden til myelomatose er én prosent per år (3), og i prinsippet vil alle som utvikler myelomatose, ha gjennomgått en fase med monoklonal gammopati av usikker klinisk betydning (1, 4). Sammenholder vi disse studiene med oppdaterte data fra Kreftregisteret om insidens av myelomatose, er prevalensen av monoklonal gammopati sannsynligvis av størrelsesorden 650–700/100 000 innbyggere i Norge (5).

    Progresjon til myelomatose eller annen B-cellesykdom

    Progresjon til myelomatose eller annen B-cellesykdom

    Monoklonal gammopati av usikker klinisk betydning betraktes som en forløper for myelomatose eller annen B-celle-sykdom, og progresjonsraten er én prosent per år (1, 4). M-komponent > 15 g/L, annen isotype enn IgG og abnorm kappa/lambda-ratio er viktige risikofaktorer for progresjon (6). Sannsynligheten for utvikling av malign B-celle-sykdom i løpet av 20 år er 58 % blant personer med alle tre risikofaktorer, 37 % ved to risikofaktorer, 21 % ved én risikofaktor og 5 % uten risikofaktorer. Pasienter med monoklonal gammopati som følges med regelmessige kontroller, får færre alvorlige komplikasjoner av B-cellesykdommen, og de lever lenger (7).

    Sykdomsfremkallende monoklonale gammopatier

    Sykdomsfremkallende monoklonale gammopatier

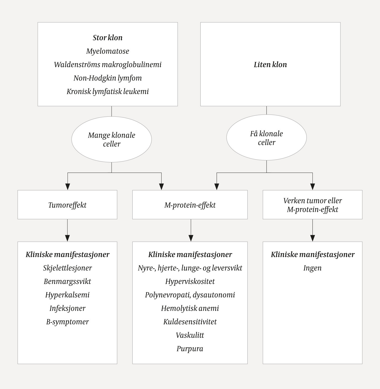
    De senere årene har det vært fokus på at selv svært små B-cellekloner kan produsere immunglobuliner som forårsaker alvorlig organskade. Det monoklonale immunoglobulinet kan presipitere eller avleires i ulike organer, ha immunologiske egenskaper (antistoffaktivitet mot autoantigener) eller indusere produksjon av kjemokiner, cytokiner eller vekstfaktorer – altså at M-komponenten er sykdomsfremkallende (8). Tilstander med slik patogenese kalles M-komponentrelatert sykdom, og M-komponenten betegnes monoklonal gammopati av klinisk betydning (MGCS) (Figur 1). Monoklonal gammopati er beskrevet assosiert med mer enn 130 ulike sykdommer, men fordi prevalensen av monoklonal gammopati er så høy, er det nok ofte snakk om koinsidens og ikke kausalitet (9). Ramme 1 viser noen av de vanligste sykdommene der M-komponenten er sentral i den patogenetiske mekanismen.

    Ramme 1 M-komponent-relaterte sykdommer (19). Tabellen beskriver de tre hovedmåtene monoklonal gammopati av klinisk betydning kan gi sykdomsmanifestasjoner og gir eksempler på velbeskrevne sykdomsbilder assosiert med de ulike sykdomsmekanismene.

    Sykdom forårsaket av avleiring eller presipitering av M-komponenten

    AL amyloidose (lettkjede amyloidose)

    Lettkjedeavleiringssykdom

    Lett- og tungkjedeavleiringssykdom

    Tungkjedeavleiringssykdom

    Kryoglobulinemi type I (intravaskulær presipitasjon med vaskulitt og nekrose)

    «Crystal-storing» histiocytose (akkumulering av immunoglobulin som krystaller i histiocytter)

    Sykdom forårsaket av M-komponent med antistoffaktivitet

    Kryoglobulinemi type II (immunkomplekser av IgM og IgG med vaskulitt)

    Kronisk kuldeagglutinin sykdom (hemolytisk anemi og akrocyanose)

    Polynevropatier (polynevropatier assosiert med anti-myelinassosiert glykoprotein antistoffer eller anti-disialosyl antistoffer)

    Nyresykdommer (proliferativ glomerulonefritt, C3 glomerulopati)

    Sykdom der M-komponent induserer kjemokiner, cytokiner eller vekstfaktorer

    POEMS-syndrom (polynevropati, organomegali, endokrinopati, M-komponent, hudaffeksjon)

    Schnitzlers sykdom (inflammasjon, urtikaria, M-komponent)

    Monoklonal gammopati-assosiert scleromyxødem

    TEMPI syndrom (teleangiektasier, erytrocytose, M-komponent, perinefrisk væske, pulmonal shunting)

    Pyoderma gangrenosum (ulcerativ dermatose og M-komponent)

    Nekrobiotisk xantogranulomatose (utslett i form av non-Langerhansk celle-histiocytose (oftest periorbital) og M-komponent)

    Sykdommer forårsaket av avleiring av monoklonalt immunglobulin

    Sykdommer forårsaket av avleiring av monoklonalt immunglobulin

    Amyloid avleiringssykdom

    Amyloid avleiringssykdom

    Amyloidose er en fellesbetegnelse for sykdommer karakterisert ved at løselige proteiner aggregerer og danner ikke-løselige amyloidfibriller. Mer enn 30 forskjellige proteiner kan forårsake amyloidutfellinger (10). Aggregater av kappa- eller lambda-lettkjeder (AL-amyloidose) er den vanligste formen for systemisk amyloidose i den vestlige verden. Insidensen er 1–2/100 000 individer/år (11, 12). M-komponenten og den tilhørende plasmacelleklonen er vanligvis meget beskjeden, men AL-amyloidose forekommer også hos pasienter med myelomatose (Figur 1).

    De kliniske manifestasjonene ved AL-amyloidose er snikende, uspesifikke og avhenger av hvilket organ som først og fremst er affisert. Nyrene (74 %), hjertet (60 %), leveren (27 %), det perifere (22 %) og det autonome nervesystemet (18 %) er hyppigst involvert (11).

    Histologisk undersøkelse er absolutt nødvendig for å stille diagnosen. Skjærebiopsi av abdominalt underhudsfett er ufarlig, rask, billig og sensitiv (87 %). Direkte organbiopsi har høyest sensitivitet og spesifisitet, men er forbundet med en viss blødningsrisiko, spesielt lever- og nyrebiopsi. Hjertebiopsi kan være aktuelt om andre undersøkelser ikke har vært konklusive, og mistanken om kardial amyloidose er høy. Når det er påvist amyloidose i biopsien, må utredningen suppleres med karakterisering av hvilken type amyloid som foreligger. For å stille diagnosen AL-amyloidose må man påvise organskade forenlig med amyloidose, lettkjeder i amyloidet og klonale B-celler i benmargen (1).

    Ikke-amyloid avleiringssykdom

    Ikke-amyloid avleiringssykdom

    Ikke-amyloid avleiringssykdom omfatter tre sjeldne sykdomsentiteter (ramme 1): lettkjede-, tungkjede- og lett- og tungkjedeavleiringssykdom (13).

    Avleiringene består som oftest av kappa-lettkjeder, og nyreaffeksjon ses nesten alltid. Proteinuri av nefrotisk størrelsesorden er vanlig, og albumin er hovedbestanddelen, selv om lette kjeder alltid kan påvises. Over 50 % av pasientene tilfredsstiller de diagnostiske kriteriene for myelomatose.

    Diagnosen stilles ved immunhistokjemisk og elektronmikroskopisk undersøkelse av nyrebiopsi.

    I sjeldne tilfeller kan avleiringene forårsakes av tungkjeder, vanligvis γ-kjeder. Også ved avleiring av tunge immunglobulinkjeder, er det nyrene som primært affiseres.

    Kryoglobulinemi type I

    Kryoglobulinemi type I

    Kryoglobuliner er immunglobuliner som presipiterer eller danner en gel ved temperaturer < 37 °C og som løses opp igjen ved oppvarming. Ved kryoglobulinemi type I er sykdomsmanifestasjonene betinget av temperaturavhengig presipitasjon av monoklonalt immunglobulin, vanligvis IgG-isotype. Kuldeintoleranse med Raynauds fenomen, akrocyanose, nekrose på ekstremitetene, kuldeurtikaria og nyresvikt er de vanligste sykdomsmanifestasjonene (8).

    Sykdommer forårsaket av monoklonalt immunglobulin med antistoffaktivitet

    Sykdommer forårsaket av monoklonalt immunglobulin med antistoffaktivitet

    M-komponenter, spesielt av IgM-typen, kan ha antigenbindende egenskaper som er rettet mot autologe antigener. Disse autoantistoffene er kuldeagglutininer, kryoglobuliner og antinevrale antistoffer. Det er de autoreaktive egenskapene til det monoklonale immunglobulinet som bestemmer klinikk og sykdomsforløp (ramme 1).

    Kronisk kuldeagglutininsykdom

    Kronisk kuldeagglutininsykdom

    Kuldeagglutininer er autoantistoffer med spesifisitet for erytrocyttantigener, og monoklonale kuldeagglutininer er nesten alltid av IgM-type og har kappa-lettkjede (14). Kuldeagglutininene forårsaker komplementavhengig immunmediert hemolyse og kuldeavhengige vaskulære manifestasjoner.

    IgM-antistoffene binder antigener på overflaten av røde blodlegemer i akrale deler av kroppen ved temperatur < 37 °C. Det er bakgrunnen for akrocyanosen og Raynauds fenomen. Komplement rekrutteres, og det fører til intra- og ekstravaskulær hemolyse. Direkte antiglobulintest er positiv med anti-C3d antistoff, men negativ eller bare svakt positiv med anti-IgG-antistoff. Kuldeagglutinintiter er > 64 ved 4 °C, og som oftest er komplementfaktorene C3 og C4 subnormale som uttrykk for vedvarende komplementforbruk (14).

    Ved målrettet undersøkelse kan man i de fleste tilfellene påvise klonal B-cellesykdom i beinmargen (15, 16).

    Kryoglobulinemi type II

    Kryoglobulinemi type II

    Kryoglobulinemi type II er forårsaket av monoklonalt IgM i kompleks med polyklonalt IgG. M-komponenten er i dette tilfellet et autoantistoff med spesifisitet mot FC-delen av IgG (17). IgM-IgG immunkompleksene deponeres i veggen på små blodkar. Komplement aktiveres og forårsaker en systemisk vaskulitt. De kliniske manifestasjonene ved kryoglobulinemi type II er purpura, artralgier, leveraffeksjon, nyreaffeksjon, nevropati og vaskulitt. Det er liten sammenheng mellom mengden kryoglobuliner og sykdommens alvorlighetsgrad. Derimot er kryoglobulinets termiske amplitude avgjørende.

    Polynevropati

    Polynevropati

    Polynevropatier forekommer hyppig hos pasienter med monoklonal gammopati, særlig ved M-komponenter av IgM-isotype. M-komponenten har spesifisitet for myelin eller andre komponenter som er spesifikke for nervevev. Antistoffaktivitet mot myelinassosiert glykoprotein sees hos ca. 50 % av pasientene med polynevropati og monoklonal gammopati av IgM-isotype (18). Antistoffaktivitet mot gangliosider med disialosylgrupper er en sjeldnere årsak. Polynevropati forekommer også ved andre sykdommer assosiert med monoklonale gammopatier, slik som kryoglobulinemi og AL-amyloidose, men mekanismen i disse tilfellene er sannsynligvis ikke betinget i spesifikk antistoffaktivitet.

    Nyresykdom assosiert med monoklonal gammopati

    Nyresykdom assosiert med monoklonal gammopati

    Avleiringssykdommer som omtalt ovenfor er de hyppigste årsakene til nyreskade forbundet med M-komponenter, men andre varianter forekommer. Ved proliferativ glomerulonefritt er det M-komponent (vanligvis IgG3) og komplement nedslag i glomerulære kapillærer og mesangium (19). C3 glomerulopati er assosiert med monoklonalt IgG. Histologisk ses glomerulært nedslag av C3 uten immunoglobulin nedslag (19). Monoklonal gammopati er ikke alltid et tilfeldig funn ved nyresvikt. Det kan derimot være en kausal sammenheng som skissert ovenfor og dermed være av stor behandlingsmessig betydning. Nyrebiopsi er nødvendig for å avklare årsakssammenhengen.

    Sykdommer forårsaket av kjemokin-, cytokin- eller vekstfaktorsekresjon

    Sykdommer forårsaket av kjemokin-, cytokin- eller vekstfaktorsekresjon

    POEMS-syndrom

    POEMS-syndrom

    POEMS-syndrom betegner et sykdomsbilde med polynevropati, organomegali, endokrinopati, M-komponent og hudforandringer. M-komponenten benytter nesten alltid lambda-lettkjeder, og det er en klar overrepresentasjon av IgA-isotype. Et karakteristisk trekk ved sykdomsbildet er betydelig økt nivå av «vascular endothelial growth factor» (VEGF). Økt VEGF-sekresjon synes å være av patogenetisk betydning (8, 20). VEGF-nivået korrelerer med sykdomsaktivitet og kan brukes til å vurdere behandlingsrespons. Flere sykdomsbilder er beskrevet, hvor økt cytokinsekresjon er sentralt i patogenesen (ramme 1).

    Behandling

    Behandling

    Omfanget og alvorlighetsgraden av sykdomsmanifestasjonene er avgjørende for hvorvidt det er indikasjon for behandling. Det må gjøres en nytte-risikovurdering med hensyn til hvilke(t) organ(er) som er involvert, og hva som er det naturlige sykdomsforløpet. Videre er det en forutsetning at det er sannsynliggjort – aller helst påvist – en kausal sammenheng mellom M-komponenten og sykdomsmanifestasjonene. Immunmodulerende behandling som kortikosteroider, azatioprin og metotreksat har vanligvis liten eller ingen effekt (8, 14, 19, 21).

    Behandling rettet mot de klonale B-cellene som er ansvarlige for M-komponentproduksjonen har derimot vist seg effektiv (19, 21, 22). Ved monoklonalt IgM er de klonale cellene CD20+ B-celler. Vi har vist at rituksimabbasert kjemoimmunterapi har høy responsrate og resulterer i svært langvarige remisjoner ved kronisk kuldeagglutininsykdom (21). Dersom det monoklonale immunglobulinet er av ikke-IgM-type, er de klonale B-cellene oftest plasmaceller, og behandling som ved myelomatose har vist seg effektiv (22). AL-amyloidose er den hyppigst forekommende sykdomsentiteten, og det er utarbeidet et eget nasjonalt handlingsprogram som beskriver diagnostikk og behandlingen (23).

    Monoklonal gammopati av klinisk betydning er en underdiagnostisert tilstand som følgelig også er underbehandlet. Hovedbudskapet med artikkelen er å få flere norske leger til å tenke på muligheten for monoklonal gammopati av klinisk betydning når M-komponent påvises hos en pasient som har kliniske symptomer de ikke har funnet en god forklaring på. Målrettet behandling kan være svært effektiv såfremt behandling gis før det utvikles alvorlig og irreversibel organskade. Utredningen er en oppgave for spesialisthelsetjenesten, men det er avgjørende at fastlegene tenker på muligheten for monoklonal gammopati av klinisk betydning og henviser pasienten.

    Artikkelen er fagfellevurdert.

    Kommentarer  ( 0 )
    PDF
    Skriv ut

    Anbefalte artikler