HOVEDFUNN
Median overlevelse etter lungetransplantasjon i perioden 1999–2020 var ti år.
Økningen i antallet transplantasjoner på 2000-tallet og endringene i prioritet til transplantasjon fra 2009 har redusert ventelistedødeligheten for alle diagnosegrupper.
I perioden 2009–20 ble det utført ca. 30 lungetransplantasjoner årlig, mens 16 % av pasientene på venteliste døde før de fikk tilbud om et organ.
Den første hjerte- og lungetransplantasjonen i Norden ble utført på Rikshospitalet i 1986. Siden 1990 har lungetransplantasjon vært et etablert behandlingstilbud i Norge, og antallet lungetransplantasjoner var 5,9 per 1 million innbyggere i 2009–20 (1).
Lungetransplantasjon kan være en behandlingsmulighet for pasienter i sluttstadiet av en kronisk livstruende lungesykdom, der det ikke finnes ytterligere behandlingsmuligheter og det er høy sannsynlighet for å dø innen 1–2 år på bakgrunn av lungesykdommen. Samtidig må pasienten ha en rimelig mulighet til å overleve selve operasjonen og den medisinske behandlingen i etterkant.
The International Society for Heart and Lung Transplantation har utarbeidet retningslinjer med kriterier for når pasienter bør henvises og meldes på venteliste, med vekting av kirurgiske og medisinske risikofaktorer (2). Disse retningslinjene følges stort sett i Norge, men tilpasset lokale forhold og etter vurdering av hver enkelt pasient.
Nasjonal behandlingstjeneste for organtransplantasjon er lagt til Oslo universitetssykehus, Rikshospitalet, og har som mål å gi et likeverdig tilbud til pasienter i alle helseregioner. Fordi det er organtilgangen som begrenser hvor mange transplantasjoner som kan utføres, tar man i utvelgelsen av lungeresipienter hensyn til både god medisinsk praksis, likebehandling og god forvaltning av tilgjengelige organer.
I 1999 publiserte Geiran og Bjørtuft de første resultatene etter lungetransplantasjon i Norge (3). De beskrev resultatene av totalt 98 lungetransplantasjoner, hvorav 15 var kombinerte hjerte- og lungetransplantasjoner, 66 var ensidige og 17 var doble lungetransplantasjoner. Ett- og femårsoverlevelse var henholdsvis 60 % og 48 % for ensidig lungetransplantasjon og 81 % og 63 % for dobbel lungetransplantasjon. I 2003 beskrev de samme forfatterne diagnosefordelingen hos de lungetransplanterte samt ventetider og død mens man sto på venteliste. 41 % av pasientene døde i løpet av utredningen og på venteliste. Det var høyest dødelighet for pasienter med lungefibrose (63 %) og cystisk fibrose (72 %) (4).
Med bakgrunn i overdødeligheten som ble observert hos pasienter med lungefibrose og cystisk fibrose før transplantasjon (4), ble det i 2009 innført en høyere prioritet for pasienter med raskt progredierende lungesykdom. I hovedsak gjaldt dette pasienter med andre tilstander enn kronisk obstruktiv lungesykdom (kols)/emfysem. Vi ønsket å undersøke diagnosefordeling, ventetider, ventelistedødelighet og overlevelse etter lungetransplantasjon før og etter endringen i prioritering.
Materiale og metode
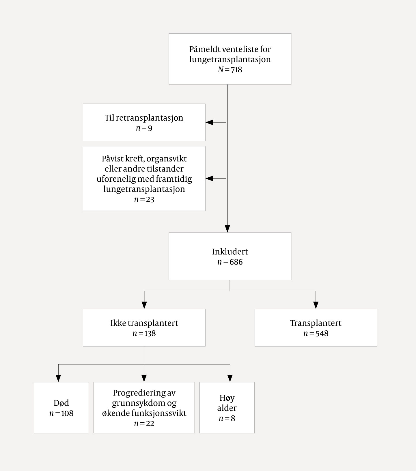
Vi utførte en deskriptiv og retrospektiv studie med pasienter på venteliste for lungetransplantasjon i perioden 1.1.1999–31.12.2020. Retransplanterte pasienter inngikk kun i resultatene for antall transplantasjoner per år (figur 1). Oppdeling i periodene 1999–2008 og 2009–2020 reflekterer før og etter innføring av høyere prioritet for transplantasjon for ventelistepasienter med cystisk fibrose og lungefibrose og annen raskt progredierende lungesykdom. Registrerte variabler inkluderte alder, kjønn, grunnsykdom, ventetid til transplantasjon, ventelistedødelighet, type transplantasjon og overlevelse etter transplantasjon.
Overlevelse var definert som tid fra transplantasjon til død eller studiens sensurtidspunkt (31.12.2020). Diagnosefordeling, ventetid til transplantasjon og ventelistedødelighet i perioden 1999–2001 har inngått i tidligere publisert materiale (4). Pasienter som i løpet av ventetiden utviklet tilstander som utelukket fremtidig transplantasjon, eksempelvis kreft eller svikt i andre organer, ble ekskludert (figur 1). Pasienter som i løpet av ventetiden oppnådde for høy alder eller fikk progrediering av lungesykdommen og dermed et så dårlig funksjonsnivå at de måtte tas av ventelisten, ble inkludert.
Dataene ble hentet fra Norsk LVAD og hjerte- og lungeTx-register, som er foretakets kvalitetsregister for lungetransplantasjon med kobling til Folkeregisteret. Registeret er godkjent av personvernombudet ved foretaket og har tillatelse til publisering fra Regionale komiteer for medisinsk og helsefaglig forskningsetikk.
Statistiske analyser
Kategoriske variabler er presentert som antall (prosent) og kontinuerlige variabler som median (laveste og høyeste observerte verdi). Overlevelse ble beregnet med Kaplan-Meier-plott. Median oppfølgingstid ble beregnet etter pasientene som fortsatt var i live ved siste oppfølgingspunkt. Statistiske analyser ble utført med IBM SPSS statistikk, versjon 26 og Microsoft Office Excel 2016.
Resultater
Totalt ble 557 lungetransplantasjoner utført på 548 pasienter i 1999–2020 (figur 1). Ni pasienter gjennomgikk retransplantasjon. Antallet lungetransplantasjoner per år var median 28 (spredning 11–35).
Median alder ved transplantasjon var 55 (spredning 16–67) år, og 266 (49 %) var kvinner. Den vanligste årsaken til lungetransplantasjon var kols/emfysem (304 pasienter; 55 %). Antallet transplantasjoner og pasientkarakteristika fordelt på periodene 1999–2008 og 2009–2020 er oppsummert i tabell 1.
Tabell 1
Antall lungetransplantasjoner og pasientkarakteristika for pasienter som ble lungetransplantert ved Oslo universitetssykehus i periodene 1999–2008 og 2009–2020.
| 1.1.1999–31.12.2008 | 1.1.2009 - 31.12.2020 | ||
|---|---|---|---|
| Antall lungetransplantasjoner | 185 | 372 | |
| Antall lungetransplantasjoner per år, median (min–maks) | 17,5 (11–30) | 32,5 (24–35) | |
| Antall pasienter | 184 | 364 | |
| Alder ved transplantasjon, år, median (min–maks) | 55 (17–67) | 55 (16–66) | |
| Kjønn | |||
| Kvinner, antall (%) | 94 (51) | 172 (47) | |
| Menn, antall (%) | 90 (49) | 192 (53) | |
| Grunnsykdom, antall (%) | |||
| Kols/emfysem1 | 124 (67) | 180 (49) | |
| Lungefibrose2 | 24 (13) | 83 (23) | |
| Cystisk fibrose | 10 (5,4) | 40 (11) | |
| Andre tilstander3 | 26 (14) | 61 (17) | |
1Kronisk obstruktiv lungesykdom / emfysem, inkludert emfysem assosiert med alfa-1-antitrypsinmangel.
2Interstitiell lungesykdom, inkludert sarkoidose.
3Interstitiell lungesykdom med eller uten pulmonal hypertensjon assosiert med systemsykdom, lymfangioleiomyomatose, idiopatisk pulmonal hypertensjon, Eisenmengers syndrom og bronchiolitis obliterans etter benmargstransplantasjon eller assosiert med systemsykdom.
Ventetider og ventelistedødelighet
138 pasienter ble inkludert i analysen for ventelistedødelighet (figur 1). 108 pasienter døde mens de sto på venteliste, mens 30 pasienter ble tatt av listen før mulighet for transplantasjon (22 på grunn av progrediering av grunnsykdom og økende funksjonssvikt og 8 på grunn av alder).
Ventetid til transplantasjon var i perioden 1999–2008 median 430 (1–2 127) dager og i perioden 2009–2020 238 (1–2 464) dager. Etter innføring av prioriteringsendringene var ventetiden kortere for alle diagnosegrupper, med størst endring i ventetid for pasienter med cystisk fibrose: median 663 (110–1 581) dager, versus median 158 (9–2 378) dager. Også pasientgruppen med andre tilstander ventet kortere etter endret prioritering: median 274 (1–2 127) dager, versus median 111 (1–1 571) dager. I perioden 2009–2020 hadde pasienter med kols/emfysem den lengste ventetiden til transplantasjon, med median 381 (4–2 464) dager.
For pasienter som ikke ble transplantert, var tid fra påmeldt venteliste til død median 218 (2–2 453) dager i 1999–2008 og median 400 (1–3 153) dager i 2009–2020. Størst var endringen for pasienter med kols/emfysem, hvor tid til død på venteliste i 1999–2008 var median 442 (2–1 603) dager og i 2009–2020 median 931 (36–3 153) dager. Ventelistedødeligheten var 27 % i perioden 1999–2008 og 16 % i perioden 2009–2020. Gjennomsnittstallene for ventelistedødelighet var lavere for alle diagnosegrupper etter endringen i prioritering. For periodene 1999–2008 og 2009–2020 døde på venteliste henholdsvis 45 % og 22 % pasienter med lungefibrose, 41 % og 2 % med cystisk fibrose, 22 % og 15 % med kols/emfysem og 21 % og 18 % pasienter med andre tilstander.
Overlevelse
Ved sensurtidspunktet 31.12.2020 var 43 av 184 pasienter (23 %) som ble lungetransplantert i 1999–2008, fortsatt i live. Tilsvarende tall blant dem transplantert i 2009–2020 var 261 av 364 (72 %). Median observasjonstid fra transplantasjon var 10,6 år (0,03–21,7) for perioden 1999–2008 og 3,8 år (0,001–12,0) for 2009–2020. Median overlevelse for hele studieperioden var 10,1 år, median ettårsoverlevelse var 87 % og femårsoverlevelse 67 %. Overlevelse etter lungetransplantasjon i Norge i studieperioden er oppsummert i figur 2 fordelt på periodene 1999–2008 og 2009–2020 (a) samt overlevelse i hele perioden 1999–2020 fordelt på diagnosegrupper (b) og aldersgrupper (c).
Diskusjon
Siden 2009 er pasienter med raskt progredierende lungesykdommer blitt høyere prioritert for lungetransplantasjon. I hovedsak har dette vært pasienter med andre tilstander enn kols/emfysem. Den høyere ventelisteprioriteten synes å ha redusert den høye ventelistedødeligheten for pasienter med lungefibrose og cystisk fibrose uten at ventelistedødeligheten økte for gruppen med kols/emfysem. Andre land som har gjort tilsvarende tiltak for å prioritere pasienter som det hastet med, har oppnådd lignende effekt (5).
Våre funn tyder på at ventetiden til transplantasjon var kortere og ventelistedødeligheten lavere for alle diagnosegrupper i perioden 2009–2020 sammenlignet med 1999–2008. Trolig er en viktig årsak til dette økningen i antallet transplantasjoner i løpet av 2000-tallet, fra tidligere 10–15 transplantasjoner per år til ca. 30.
Pasienter med kols/emfysem utgjør omtrent halvparten av lungetransplanterte og er fortsatt den største pasientgruppen som blir transplantert. Selv om andelen med kols/emfysem synes å ha gått ned, har antallet transplanterte vært stabilt med 13–19 pasienter årlig de siste ti årene. Andelen lungetransplanterte pasienter med lungefibrose og cystisk fibrose synes å være nær doblet. Med eller uten alfa-1-antitrypsinmangel er kols/emfysem en vesentlig røykerelatert sykdom. Siden det har vært en betydelig nedgang i antallet dagligrøykere de siste 20 årene, forventes antallet kols/emfysem-pasienter med behov for lungetransplantasjon å gå ned (6). Innføringen av såkalt årsakskorrigerende behandling ved cystisk fibrose gir også en forventning om fremtidig redusert behov for transplantasjon eller behov først senere i livet (7). For de andre grunnsykdommene kjenner vi ikke til endrede behov fremover.
Ventetiden for pasientene med kols/emfysem ser ikke ut til å ha økt, men pasienter med kols/emfysem er nå den gruppen med lengst ventetid før transplantasjon, med en median ventetid på ca. ett år. At ventelistedødelighet synes å ha gått ned etter prioriteringsendringene, kan skyldes også andre faktorer enn økningen i antall transplantasjoner. Én forklaring kan være at pasientene som meldes på venteliste, ikke er like syke. Det kan også forklare den tilsynelatende økningen i tid til død mens de sto på venteliste. Ventelistedødeligheten for alle pasientene med kols/emfysem synes imidlertid ikke økt og er fortsatt lavere enn for pasienter med lungefibrose. En annen sannsynlig årsak er at økningen i antall transplantasjoner i løpet av 2000-tallet også er kommet pasienter med kols/emfysem til gode.
Ventetiden til transplantasjon for pasienter med lungefibrose synes ikke endret, men for pasienter med cystisk fibrose kan den se ut til å være omtrent halvert, fra median ventetid 663 (110–1 581) dager til 158 (9–2 378) dager. Den tilsynelatende reduserte ventelistedødeligheten for pasienter med lungefibrose og cystisk fibrose antas å stamme fra prioriteringsendringen for disse pasientgruppene. Tid til død for pasienter med lungefibrose som ikke fikk tilbud om organ, synes uendret i perioden. Dette kan tale imot at de var «friskere» ved påmelding på ventelisten enn pasientene i perioden før endringen.
En styrke ved studien er at vi har et komplett materiale av alle lungetransplanterte i Norge og som følges livslangt ved vårt senter. Begrensninger er studiens retrospektive design og til dels korte observasjonstid for perioden etter prioriteringsendringene.
Overlevelsen etter lungetransplantasjon i Norge er god sammenlignet med internasjonale data, der det er rapportert om en median overlevelse på 7,8 år (8). Økende antall transplantasjoner fra midten av 2000-tallet og samtidig bedre overlevelse har ført til at man har kunnet tillegge noen risikofaktorer mindre betydning ved utvelgelsen av pasienter. Flere har dermed kunnet få tilbud om transplantasjon. I samsvar med dette er veiledende øvre aldersgrense i Norge økt fra 60 år til 65 år, og selv om det fortsatt er grunn til å være tilbakeholdende, aksepteres nå pasientgrupper som tidligere ville ha blitt avslått på grunn av høy risiko (2). Organtilgangen er fortsatt betydelig mindre enn det behovet tilsier, og den har det siste tiåret holdt seg på rundt 30 organer per år. Mangelen på organer tilsier at det fortsatt må gjøres strenge prioriteringer.
På bakgrunn av tidligere norske (3) og internasjonale data som viste bedre langtidsoverlevelse etter dobbel lungetransplantasjon sammenlignet med ensidig lungetransplantasjon, har dobbel lungetransplantasjon blitt standard transplantasjonsmetode. Nyere internasjonale data har vist gode resultater på pasient- og organoverlevelse ved ensidig lungetransplantasjon hos selekterte pasienter, særlig hos eldre resipienter med fibroserende lungesykdom (9, 10). En reetablering av ensidig lungetransplantasjon vil kunne gi flere pasienter mulighet til transplantasjon. Bedre organutnyttelse hos eksisterende donorer (11) og innføring av kontrollert donasjon etter sirkulatorisk død, hvor donor kan erklæres død ved puste- og hjertestans (12), vil også kunne øke tilgangen på donorlunger. I Sverige er metoden etablert for lunger (13), og i andre land har kontrollert donasjon etter sirkulatorisk død ført til en 10–40 % økning i antall lungetransplantasjoner (12).
Lungetransplantasjon er et likeverdig tilbud til pasienter i alle helseregioner i Norge. For ytterligere informasjon viser vi til den årlige rapporteringen fra Nasjonal behandlingstjeneste for organtransplantasjon (14). Det er en livreddende behandling med gode langtidsresultater, men den svært lave tilgangen på organer begrenser fortsatt hvem som kan tilbys lungetransplantasjon, og streng prioritering er nødvendig. Prinsippene for prioriteringen må være tilpasset ikke bare medisinske erfaringer og muligheter, men også tilgangen til organer, pasientenes behov og deres utsikter til helsegevinst.
Artikkelen er fagfellevurdert.
- 1.
Statistisk sentralbyrå. https://www.ssb.no Lest 10.10.2022.
- 2.
Leard LE, Holm AM, Valapour M et al. Consensus document for the selection of lung transplant candidates: An update from the International Society for Heart and Lung Transplantation. J Heart Lung Transplant 2021; 40: 1349–79. [PubMed][CrossRef]
- 3.
Geiran OR, Bjørtuft O. Lungetransplantasjoner–metoder, indikasjoner og resultater 1986-98. Tidsskr Nor Laegeforen 1999; 119: 3451–4. [PubMed]
- 4.
Bjørtuft Ø, Geiran O. Lungetransplantasjon–etablert behandling, udekket behov. Tidsskr Nor Laegeforen 2003; 123: 3206–9. [PubMed]
- 5.
Holm AM, Gottlieb J. Saving those who can't wait. Eur Respir J 2019; 54: 1901668. [PubMed][CrossRef]
- 6.
Tobakk i Norge FHI. https://www.fhi.no/nettpub/tobakkinorge/ Lest 18.9.22.
- 7.
Southern KW, Murphy J, Sinha IP et al. Corrector therapies (with or without potentiators) for people with cystic fibrosis with class II CFTR gene variants (most commonly F508del). Cochrane Database Syst Rev 2020; 12: CD010966. [PubMed]
- 8.
International Thoracic Organ Transplant (TTX) Registry Data Slides. 2019 Slides. https://ishltregistries.org/registries/slides.asp?yearToDisplay=2019 Lest 10.10.2022.
- 9.
Chauhan D, Karanam AB, Merlo A et al. Post-transplant survival in idiopathic pulmonary fibrosis patients concurrently listed for single and double lung transplantation. J Heart Lung Transplant 2016; 35: 657–60. [PubMed][CrossRef]
- 10.
Ranganath NK, Malas J, Phillips KG et al. Single and double lung transplantation have equivalent survival for idiopathic pulmonary fibrosis. Ann Thorac Surg 2020; 109: 211–7. [PubMed][CrossRef]
- 11.
Sommer W, Kühn C, Tudorache I et al. Extended criteria donor lungs and clinical outcome: results of an alternative allocation algorithm. J Heart Lung Transplant 2013; 32: 1065–72. [PubMed][CrossRef]
- 12.
Lomero M, Gardiner D, Coll E et al. Donation after circulatory death today: an updated overview of the European landscape. Transpl Int 2020; 33: 76–88. [PubMed][CrossRef]
- 13.
Scandiatransplant. Transplantation and donation figures 2022. http://www.scandiatransplant.org/data/sctp_figures_2022_4Q.pdf Lest 3.3.2023.
- 14.
Nasjonal behandlingstjeneste for organtransplantasjon. https://forskningsprosjekter.ihelse.net/rapporter/senter/index/2276/bf03c73d Lest 10.10.2022.
I artikkelen "Lungetransplantasjon i Norge 1999-2020" av Leuckfeld og medarbeidere (1) dokumenteres det at dødeligheten på venteliste har gått betydelig ned når den siste perioden på tolv år sammenliknes med den foregående perioden på ti år. Dette har skjedd ved at fibrose-pasienter og andre pasienter med raskt progredierende lungesykdommer er prioritert på bekostning av KOLS-pasienter. Det er derfor overraskende at dødelighet på venteliste også er redusert for KOLS-pasienter.
Den mest nærliggende forklaring må være at forholdstallet mellom antall pasienter som settes på venteliste og antall pasienter som blir transplantert, er lavere i den siste tolvårsperioden enn i den foregående tiårsperioden. I artikkelen oppgis det ikke hvor mange av de 718 påmeldte pasientene som var påmeldt i perioden 1.1.1999-31.12.2008 og hvor mange som var påmeldt i perioden 1.1.2009-31.12.2020. For hele perioden på 22 år er det påmeldt ca 30% flere pasienter enn de som blir transplantert. Dersom raten påmeldte pasienter i forhold til transplanterte pasienter økes, vil også dødelighet på venteliste øke. I perioder med økende antall gjennomførte transplantasjoner vil økningen i påmeldte pasienter ikke skje like raskt. Det kan da se ut som om dødelighet på venteliste går ned.
Forfatterne har sikkert en formening om hvor stor ventelisten bør være. Korte ventelister vil lett føre til at ikke alle organer kan benyttes, lange ventelister vil kunne bety at ikke alle på ventelisten blir transplantert.
Litteratur
1. Leuckfeld I, Holm AM, Hoel T et al. Lungetransplantasjon i Norge 1999–2020. Tidsskr Nor Legeforen 2023; 143. doi: 10.4045/tidsskr.22.0775
Takk til Hovdenes for interessant og viktig kommentar til vår artikkel (1). Hovdenes påpeker at den mest nærliggende årsaken til reduksjon i ventelistedødelighet fra perioden 1999-2008 til 2009-2020 må være reduksjon i forholdstallet mellom antall pasienter som settes på venteliste og antall pasienter som blir transplantert. Det er delvis riktig. Ved utgangen av hvert år stod median 40,5 (35-50) pasienter på ventelisten i perioden 1999-2008, mot median 45 (33-60) pasienter i perioden 2009-2020. Tilsvarende tall for antall transplantasjoner var i den første perioden median 17,5 (11-30) og 32,5 (24-35) i den siste perioden. Etter endring i prioritet til transplantasjon fra ventelisten har imidlertid reduksjon i ventelistedødelighet vært vesentlig større for pasienter med lungefibrose og cystisk fibrose enn for pasienter med KOLS. Endringen innebar altså en prioritering til fordel for pasienter med raskest progredierende sykdom, altså de gruppene som står i størst fare for å dø før de får tilbud om organ.
Selv om flere pasienter senere år har fått mulighet til å stå på venteliste for lungetransplantasjon, må antallet ventende være tilpasset tilgangen til organer for å sikre at ventelisten er et reelt behandlingstilbud. Samtidig må antallet som venter være stort nok for å sikre at det alltid finnes en pasient med passende kroppshøyde og blodgruppe den dagen et organ blir tilgjengelig. Usikkerheten i organtilbudet tilsier dermed at ventelisten bør inneholde noen flere enn det er organer til. Noen vil dermed stå i fare for ikke å få et organtilbud i tide. For å sikre at det blir så få som mulig, er det viktig å ha gode systemer for prioritering.
1. Leuckfeld I, Holm AM, Hoel T et al. Lungetransplantasjon i Norge 1999–2020. Tidsskr Nor Legeforen 2023; 143. doi: 10.4045/tidsskr.22.0775