BACKGROUND
Mini gastric bypass is a new surgical method for the treatment of morbid obesity. The method was introduced at Oslo University Hospital in 2016.
MATERIAL AND METHOD
We performed a retrospective analysis of prospective data collected over a two-year period following mini gastric bypass between 1 March 2016 and 1 April 2021.
RESULTS
Altogether, 241/1611 (15 %) patients who underwent surgery at the Centre for Morbid Obesity in the five-year period received a mini gastric bypass. A total of 147/241 (61 %) met the inclusion criteria and 125/147 (85 %) were included in the study. Average age was 47.4 years (standard deviation 10.7), and 81/125 (64.8 %) were women. Average weight was 134 (25) kg before and 90 (20) kg after surgery. Total average weight loss two years after surgery was 33.1 % (9.1). Before surgery and two years post-surgery, 20.0 % and 27.2 % had gastroesophageal reflux, 38.3 % and 8.8 % had type II diabetes and 84.8 % and 44.0 % had dyslipidaemia, respectively. Altogether, 12 % developed anaemia, 6.3 % iron deficiency and 23.1 % vitamin D deficiency. Early complications (< 30 days) were recorded in 6/125 (4.8 %) patients and late complications (> 30 days) in 7/125 (5.6 %) patients. The results were comparable to all the quality indicators in the Scandinavian Obesity Surgery Registry Norway.
INTERPRETATION
Mini gastric bypass can be performed with few complications and with a beneficial effect on secondary diseases up to two years after surgery.
HOVEDFUNN
Bruk av mini-gastrisk bypass hadde sammenlignbare resultater med andre etablerte metoder for fedmekirurgi i Norge belyst ved nasjonale kvalitetsindikatorer.
Studien viste gjennomsnittlig totalt vekttap på 33,1 % etter mini-gastrisk bypass.
Forekomsten av diabetes type 2 ble redusert fra 38,3 % til 8,8 %, og forekomsten av dysplipidemi fra 84,8 % til 44,0 % to år etter kirurgi.
Det var store individuelle variasjoner i totalt vekttap (10–50 %) etter operasjonen.
Fedme defineres som kroppsmasseindeks (BMI) > 30 kg/m2 og er en global helseutfordring (1). I Norge har prevalensen av fedme hos voksne økt fra 8 % for menn og 13 % for kvinner i 1984 til henholdsvis 25 % og 20 % i 2019. Prevalensen av overvekt og fedme hos norske barn under ni år er 15–20 % (2).
Fedme gir økt risiko for blant annet diabetes type 2, høyt blodtrykk, obstruktiv søvnapné og hjerte- og karsykdommer. Tilsvarende øker risikoen for muskel- og skjelettplager, enkelte kreftformer, depresjon og redusert livskvalitet. Fedme er en kronisk tilstand som kan forebygges og behandles gjennom tverrfaglig samarbeid. Livsstil og kostholdsendringer er førstevalg i behandlingen. Nye medikamenter som glukagonlignende peptid-1 (GLP-1)-analoger viser lovende vektreduksjon. For noen kan fedmekirurgi være en tilnærming som gir raskt, effektivt og langvarig vekttap, med gunstige effekter på følgesykdommer.
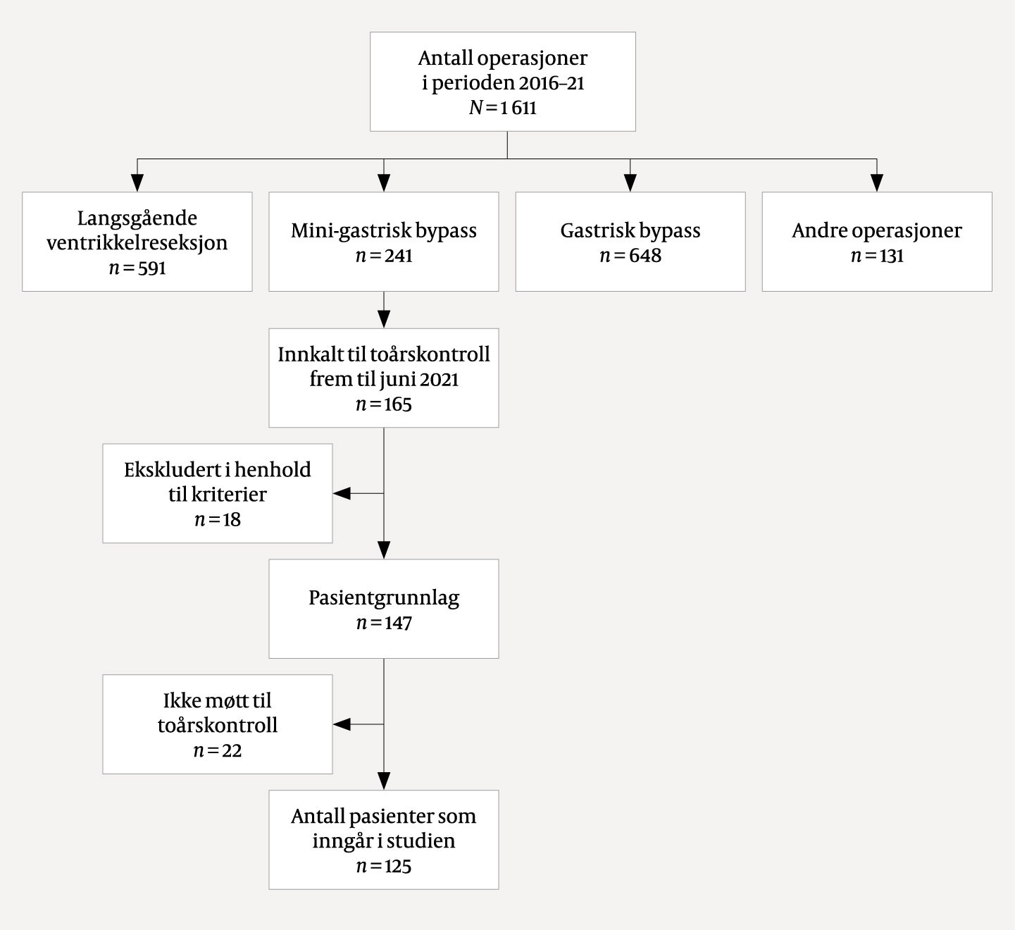
I Norge utføres omtrent 2 900 fedmeoperasjoner årlig (3). De mest brukte metodene er langsgående ventrikkelreseksjon (gastrisk sleeve) og Roux-en-Y gastrisk bypass (gastrisk bypass) (4). Gastrisk bypass med én anastomose – også kalt mini-gastrisk bypass – er en alternativ metode som først ble utført i 1997 i USA (figur 1) (5). I dag er dette den tredje vanligste fedmeoperasjonen globalt (4).
I 2021 var omkring 8–9 % av operasjonene meldt inn i det nasjonale registeret for fedmekirurgi i Norge (Scandinavian Obesity Surgery Registry, Norge, SOReg-N) mini-gastrisk bypass-prosedyrer (6). Fordeler med metoden er dels operasjonstekniske, dels at det etableres kun én anastomose, noe som muligens minsker risikoen for intern herniering og magesmerter etter operasjonen (7). Intern herniering er en potensielt alvorlig, og ikke sjelden, hendelse etter gastrisk bypass (8). Vekttap og bedring av metabolsk sykdom synes å være det samme som etter gastrisk bypass, både i metaanalyser og randomiserte studier (9, 10).
Målet med studien var å dele våre erfaringer med innføring og bruk av mini-gastrisk bypass som ny metode. Erfaringene kan være nyttige for andre sentre som vurderer å bruke denne operasjonsmetoden, og for alle som håndterer pasientgruppen.
Materiale og metode
Pasientpopulasjon og design
Evalueringen er en retrospektiv kvalitetssikringsstudie. Fedmekirurgi har vært tilbudt ved Oslo universitetssykehus siden 2004 (11, 12). Første mini-gastrisk bypass-prosedyre (figur 1) ble utført i mars 2016. Indikasjon for mini-gastrisk bypass er BMI > 40 kg/m2 eller BMI > 35 kg/m2 med fedmerelatert følgesykdom.
Pasienter som fikk utført mini-gastrisk bypass i perioden 1.3.2016–1.4.2021 og som ikke hadde gjennomgått fedmekirurgi tidligere og var fulgt opp to år eller lenger etter kirurgi, kunne inkluderes i studien. Materialet ble gjort opp april 2021. Totalt ble 241 pasienter operert med mini-gastrisk bypass i perioden, av disse fylte 147 inklusjonskriteriene (figur 2).
Pasientdata ble registrert i et kvalitetsregister godkjent av Personvernombudet ved sykehuset. Dataene inkluderte mål for alle kvalitetsindikatorene som benyttes i det nasjonale registeret for fedmekirurgi (SOReg-N).
Definisjoner
Metabolsk syndrom klassifiseres i henhold til ekspertpanelet i National Cholesterol Education Program (NCEP) (13). Diabetes type 2 ble definert som diabetes diagnostisert ved henvisningstidspunkt fra fastlege eller sykehus, med eller uten medisiner, eller nivå av glykert hemoglobin (HbA1c) > 6,5 % eller 48 mmol/mol og/eller bruk av diabetesmedisiner. Remisjon av diabetes ble definert som fravær av disse kriteriene uten bruk av medisiner.
Hypertensjon ble klassifisert som blodtrykk > 140/90 mmHg i hvile, eller bruk av blodtrykkssenkende medisiner. Dyslipidemi ble definert som LDL (low density lipoprotein)-nivå > 3,0 mmol/L, HDL (high density lipoprotein)-nivå < 1,0 mmol/L for menn og < 1,3 mmol/L for kvinner og triglyseridnivå > 1,7 mmol/L, total kolesterol-HDL-ratio > 5 og/eller bruk av kolesterolsenkende medisiner.
Vitamin D-mangel ble definert som 25-OH-vitamin D3-nivå < 50 nmol/L. Anemi ble definert som hemoglobinnivå < 12 g/dl for kvinner og < 13 g/dl for menn og jernmangel ved ferritinnivå < 15 μg/L (14).
Gastroøsofageal refluks ble definert som bruk av syrehemmende medikasjon eller øsofagitt påvist ved gastroskopi. Pasientene ble spurt om kroniske magesmerter før og to år etter mini-gastrisk bypass definert som vedvarende og/eller residiverende magesmerter med minst tre måneders varighet eller mer. Postoperative komplikasjoner ble definert som tidlige uønskede hendelser knyttet til inngrepet (< 30 dager) og sene hendelser (> 30 dager) i henhold til Clavien-Dindo-klassifiseringen av postoperative komplikasjoner (15).
Totalt vekttap ble definert som (vekt ved registrering i database – vekt ved kontroll etter to år) / (vekt ved registrering) × 100 %. Resultatene rapporterte vi som antall (prosent) og gjennomsnitt (standardavvik, SD).
Etikk
Helseopplysningene er innhentet og registrert i et kvalitetsregister med godkjenning av Personvernombudet ved Oslo universitetssykehus.
Operasjonsteknikk
Alle pasientene ble operert med laparoskopisk tilgang. Det ble etablert et ca. 20 cm langt ventrikkelrør, der delingen av ventrikkelen startet ved angulus ventriculi og fortsatte opp til like ved den gastroøsofageale overgangen, med en inneliggende nasogastrisk 32 French-sonde for kalibrering. Man laget en anastomose mellom ventrikkelrøret og tynntarmen 170–200 cm fra Treitz' ligament (tarmløpet fra Treitz' ligament til anastomosen kalles biliopankreatisk tarmløp, figur 1). Rommet mellom colon transversum og tynntarmen, som var løftet opp for anastomosering til ventrikkelen, ble lukket.
Oppfølging etter mini-gastrisk bypass
Pasientene ble kontrollert av klinisk ernæringsfysiolog, sykepleier eller lege etter 6–8 uker, seks måneder, ett og to år etter operasjonen. Ved ett- og toårskontrollene ble følgesykdommer og medikasjon registrert av lege. Alle pasientene ble anbefalt enten multivitamin, jern, kalsium og D-vitamin (peroralt) samt vitamin B12 (peroralt eller intramuskulær injeksjon) hver tredje måned eller daglig peroralt inntak av Baricol, som inneholder aktuelle mineraler og vitaminer. For å redusere risikoen for galleblæresten ble peroral ursodeoksykolsyre 250 mg to ganger daglig foreskrevet i seks måneder etter kirurgi.
Resultater
Av de 147 innkalte møtte 125 (85,0 %) til toårskontroll. Gjennomsnittsalderen var 47,4 (10,7) år, og 81/125 (64,8 %) var kvinner. Vekten gikk gjennomsnittlig ned fra 134,4 (25,4) kg før operasjon til 89,8 kg (19,8) to år etter operasjon. Totalt vekttap var 33,1 (9,1) %. Individuell vektutvikling vises i figur 3. En sammenligning av resultatene i forhold til de nasjonale kvalitetsindikatorene er vist i tabell 1 (3, 6).
Tabell 1
Oppnåelse av kvalitetsindikatorene som benyttes i nasjonalt register for fedmekirurgi (Scandinavian Obesity Surgery Registry, Norge, SOReg-N) (6). Tilsvarende vises kvalitetsindikatorene for 125 pasienter operert med mini-gastrisk bypass ved Oslo universitetssykehus i perioden 2016–20. Tallene fra SOReg-N gjelder for alle fedmekirurgiske operasjoner registrert i 2020, men unntak av data med oppfølgingstid to år som gjelder pasienter registrert i 2019 (3).
| Kvalitetsindikatorer i SOReg-N | Mini-gastrisk bypass | SOReg-N |
|---|---|---|
| Andel pasienter med liggetid mindre enn tre dager (%) | 98 | 98 |
| Andel reinnleggelse innen 30 dager etter utskrivning (%) | 5 | 6 |
| Clavien-Dindo-klassifisering IIIb eller høyere innen 30 dager (%) | 0 | 1 |
| Andel pasienter fulgt opp i ett år (%) | 90 | 85 |
| Andel pasienter fulgt opp i to år (%) | 85 | 60–70 |
| Andel pasienter med totalt vekttap > 20 % etter to år (%) | 94 | 90 |
Andelen pasienter med diabetes type 2 før kirurgi og to år etter kirurgi var henholdsvis 46/120 (38,3 %) og 11/125 (8,8 %). Kriteriene for dyslipidemi var oppfylt hos 106/125 (84,8 %) før operasjon og hos 55/125 (44,0 %) ved toårskontroll (tabell 2). Før operasjon oppga 4/125 (3,2 %) pasienter kroniske magesmerter, mens 14/125 (11,2 %) oppga kroniske magesmerter to år etter operasjon. Ingen av pasientene med kroniske magesmerter etter to år rapporterte dette før operasjonen.
Tabell 2
Forekomst av diabetes type 2, hypertensjon og dyslipidemi hos 125 pasienter før og to år etter mini-gastrisk bypass for sykelig overvekt ved Oslo universitetssykehus i perioden 2016–20.
| Preoperativt | To år postoperativt | |
|---|---|---|
| Diabetes type 2 | 46/120 (38,3 %) | 11/125 (8,8 %) |
| Hypertensjon | 90/121 (74,4 %) | 43/118 (36,4 %) |
| Dyslipidemi | 106/125 (84,8 %) | 55/125 (44,0 %) |
Forekomsten av gastroøsofageal refluks økte fra 25/125 (20,0 %) før til 34/125 (27,2 %) etter mini-gastrisk bypass. Anemi ble observert hos 13/108 (12 %) pasienter og jernmangel hos 7/111 (6,3 %) etter to år. Samtlige av disse var kvinner. Vitamin D-tilskudd ble benyttet av 117/122 (95,9 %) pasienter, og vitamin D-mangel ble målt hos 25/108 (23,1 %) etter to år.
Komplikasjoner
Tidlige komplikasjoner ble registrert hos 6/125 (4,8 %) pasienter og senkomplikasjoner hos 7/125 (5,6 %). Ingen pasienter ble reoperert innen 30 dager, og pasienthendelsene ble håndtert med observasjon eller endoskopi (alle hadde Clavien-Dindo-komplikasjonsgrad IIIa eller lavere, tabell 1). To pasienter ble reoperert senere enn 30 dager etter primærinngrepet med indikasjon intern herniering, hvorav én pasient hadde intern herniering.
Diskusjon
Innføring av mini-gastrisk bypass ved Oslo universitetssykehus viser at operasjonen kan gjøres med lav forekomst av komplikasjoner de første to årene. I litteraturen angis en perioperativ komplikasjonsrate på 0–10 %, og 0–2 % av prosedyrene konverteres til åpen kirurgi (16). Alle operasjonene ved seksjonen ble gjort laparoskopisk uten konvertering til laparotomi. Ingen av de tidlige komplikasjonene (< 30 dager) var alvorlige, og de kunne håndteres uten behov for narkose eller intensivopphold. Resultatene er sammenlignbare med de nasjonale kvalitetsindikatorene for fedmekirurgi i Norge. Erfaringer fra annen fedmekirurgi ved sykehuset bidro til at mini-gastrisk bypass kunne innføres på en trygg måte.
Vi observerte, som i andre studier av mini-gastrisk bypass, et betydelig gjennomsnittlig vekttap to år etter prosedyren. Dette er sammenlignbart med resultatene etter gastrisk bypass ved sykehuset vårt (17). Mekanismene for vekttap etter fedmekirurgi er delvis ukjent, og det var store individuelle forskjeller i vekttap (figur 3). Begrensninger i matinntak og malabsorpsjon forklarer ikke hele virkningen. Tynntarmen og fettvev er endokrine organer, og fysiologiske prosesser som kontrollerer vekt og blodsukker påvirkes av fedmekirurgi (18, 19). Bedre kunnskap om årsaker til den store variasjonen i vektutvikling kan være av betydning for valg av behandlingsstrategi for den enkelte pasient.
Vi observerte normalisering av plasmaglukose hos 77 % av pasientene med diabetes type 2 to år etter kirurgi. Dette tilsvarer funn fra andre studier etter mini-gastrisk bypass og gastrisk bypass. I en velkjent randomisert studie, YOMEGA-studien (omega loop versus Roux-en-Y gastric bypass trial), var det ikke forskjell på remisjon av diabetes type 2 når disse to operasjonene ble sammenlignet (9). Forekomsten av hypertensjon og dyslipidemi ble omtrent halvert etter mini-gastrisk bypass i vårt materiale. Få hadde anemi og jernmangel, men en relativt stor andel (23 %) hadde vitamin D-mangel. Det kan skyldes suboptimal substitusjon og/eller større malabsorpsjon enn forventet. Resultater på lengre sikt er nødvendig for å evaluere dette bedre. I YOMEGA-studien var det ikke signifikante forskjeller i forekomst av vitamin D-mangel etter mini-gastrisk bypass (17,4 %) og gastrisk bypass (25,3 %). Samme studie viste at 21,4 % av pasientene etter mini-gastrisk bypass med 200 cm biliopankreatisk tarmløp utviklet ernæringsproblemer. Ingen av våre pasienter trengte revisjon av prosedyren, og ingen fikk påvist alvorlige behandlingskrevende mangeltilstander.
Vi observerte en økning i andelen pasienter som brukte syrehemmende medikasjon etter mini-gastrisk bypass, eller som fikk påvist gastroøsofageal reflukssykdom ved endoskopi. Dette på tross av vekttap, som kan redusere forekomsten av refluks. I YOMEGA-studien hadde henholdsvis 5,6 % (mini-gastrisk bypass) og 1,4 % (gastrisk bypass) gastroøsofageal reflukssykdom vurdert ved gastroskopi to år etter kirurgi. En lengde på ventrikkelrøret kortere enn ni cm er korrelert med økt forekomst av gastroøsofageal reflukssykdom (20).
I vår studie var det økt forekomst av pasientrapporterte kroniske magesmerter etter mini-gastrisk bypass (11,1 %), men lavere enn forekomsten vi har observert etter gastrisk bypass (21, 22). Vår kartlegging av kroniske magesmerter etter annen fedmekirurgi ble imidlertid utført med bruk av spørreskjema, mens kartleggingen etter mini-gastrisk bypass ble kun gjort etter et ja/nei-spørsmål om magesmerter de siste tre månedene. Tallene er dermed ikke helt sammenlignbare. I YOMEGA-studien var det 24/117 (20 %) reinnleggelser etter gastrisk bypass, og hos 5/24 (21 %) var magesmerter årsak til reinnleggelsen.
Man antar at færre pasienter vil utvikle intern herniering etter mini-gastrisk bypass enn etter gastrisk bypass. Tilstanden er rapportert hos opptil 10 % av pasientene etter gastrisk bypass (23). Det at man unngår å etablere en enteroenteroanastomose ved mini-gastrisk bypass kan også virke positivt inn på forekomsten av magesmerter (24). Langtidsoppfølging etter mini-gastrisk bypass viser lav (< 4 %) forekomst av intern herniering, vesentlig lavere enn etter gastrisk bypass (7,10).
Risikoen for, og konsekvensene av, gallerefluks gjennom anastomosen mellom magesekken og tynntarmen etter mini-gastrisk bypass er omdiskutert og uavklart (figur 1). Det har vært reist spørsmål om gallerefluks kan predisponere for malignitet (25). Gallerefluks kan medføre behov for reoperasjon og konvertering til gastrisk bypass (26).
Det foreligger ingen generell konsensus om hvilke fedmekirurgisk metode som bør benyttes hos den enkelte pasient. Vi foretrekker mini-gastrisk bypass eller gastrisk bypass hos pasienter med metabolsk sykdom og gastrisk bypass hos pasienter med øsofagitt eller Barretts øsofagus. Det er mulig forekomsten av gastroøsofageal reflukssykdom ville vært lavere etter mini-gastrisk bypass om vi hadde ekskludert pasienter som benyttet syrehemmende medikasjon før operasjonen. Hos pasienter som ikke er metabolsk syke og ikke har gastroøsofageal reflukssymptomer, gjør vi langsgående ventrikkelreseksjon, spesielt gjelder dette kvinner i fertil alder med barneønske (27–29).
Mini-gastrisk bypass benyttes som primær kirurgisk prosedyre i behandlingen av sykelig overvekt, men også ved revisjon av langsgående ventrikkelreseksjon og ved ikke-tilfredsstillende vekttap. I framtiden vil trolig vektreduserende medisiner i større grad enn ny operasjon være første tilnærming ved utilfredsstillende vektutvikling etter fedmekirurgi.
Studien er retrospektiv, og en nærmere kartlegging av kroniske magesmerter i longitudinelle studier er nødvendig. 15 % av pasientene møtte ikke til oppfølging to år etter kirurgi, noe som kan representere en seleksjon i pasientgrunnlaget. Sammenlignet med den nasjonale kvalitetsindikatoren etter fedmekirurgi, der oppmøteprosenten etter to år i 2020 var omtrent 60–70 %, er dette likevel bedre enn forventet, men frafallet legger noen begrensninger for tolkning av resultatene. Seleksjonen av pasienter til mini-gastrisk bypass vil variere mellom ulike sentre og kan ha påvirket funnene.
Konklusjon
Våre tidlige erfaringer med mini-gastrisk bypass viser lovende resultater med tanke på vektutvikling. Komplikasjonsforekomsten er sammenlignbar med den etter annen fedmekirurgi. Mini-gastrisk bypass har gunstige effekter på flere følgesykdommer opptil to år etter kirurgi. Det er behov for kartlegging av langtidsresultater for å angi metodens plass i behandlingsalgoritmen av pasienter med sykelig overvekt.
Artikkelen er basert på førsteforfatters studentoppgave ved Universitetet i Oslo.
Artikkelen er fagfellevurdert.
- 1.
Rechel B. The role of public health organizations in addressing public health problems in Europe: the case of obesity, alcohol and antimicrobial resistance. Copenhagen: European Observatory on Health Systems and Policies, 2018.
- 2.
Erik R. Sund VR, Krokstad S. Folkehelseutfordringer i Trøndelag. Folkehelsepolitisk rapport med helsestatistikk fra HUNT inkludert tall fra HUNT4 (2017-19). https://www.ntnu.no/documents/10304/1269212242/Folkehelseutfordringer+i+Tr%C3%B8ndelag+2019.pdf/153c78b4-ad78-4b5a-a65b-2c1b9ff1252b Lest 31.8.2023.
- 3.
SOReg. Norsk kvalitetsregister for fedmekirurgi (SOReg): Årsrapport for 2019 med plan om forbedringstiltak. https://helse-bergen.no/seksjon/soreg/Documents/%C3%85rsrapport%202019%20-%20Soreg%20N.pdf Lest 31.8.2023.
- 4.
Angrisani L, Santonicola A, Iovino P et al. Bariatric Surgery Survey 2018: Similarities and Disparities Among the 5 IFSO Chapters. Obes Surg 2021; 31: 1937–48. [PubMed][CrossRef]
- 5.
Rutledge R, Kular K, Manchanda N. The Mini-Gastric Bypass original technique. Int J Surg 2019; 61: 38–41. [PubMed][CrossRef]
- 6.
SOReg. Norsk kvalitetsregister for fedmekirurgi (SOReg):Årsrapport for 2021 med plan om forbedringstiltak. https://www.kvalitetsregistre.no/sites/default/files/2022-06/%C3%85rsrapport%202021%20SOReg-N.pdf Lest 31.8.2023.
- 7.
Lee WJ, Ser KH, Lee YC et al. Laparoscopic Roux-en-Y vs. mini-gastric bypass for the treatment of morbid obesity: a 10-year experience. Obes Surg 2012; 22: 1827–34. [PubMed][CrossRef]
- 8.
Mala T, Kristinsson J. Akutt inneklemming av tarm etter gastrisk bypass for sykelig fedme. Tidsskr Nor Legeforen 2013; 133: 640–4. [PubMed][CrossRef]
- 9.
Robert M, Espalieu P, Pelascini E et al. Efficacy and safety of one anastomosis gastric bypass versus Roux-en-Y gastric bypass for obesity (YOMEGA): a multicentre, randomised, open-label, non-inferiority trial. Lancet 2019; 393: 1299–309. [PubMed][CrossRef]
- 10.
Liagre A, Benois M, Queralto M et al. Ten-year outcome of one-anastomosis gastric bypass with a biliopancreatic limb of 150 cm versus Roux-en-Y gastric bypass: a single-institution series of 940 patients. Surg Obes Relat Dis 2022; 18: 1228–38. [PubMed][CrossRef]
- 11.
Salte OB, Søvik TT, Risstad H et al. Fedmekirurgi ved Oslo universitetssykehus 2004–14. Tidsskr Nor Legeforen 2019; 139: 921–6. [PubMed]
- 12.
Chahal-Kummen M, Salte OBK, Hewitt S et al. Health benefits and risks during 10 years after Roux-en-Y gastric bypass. Surg Endosc 2020; 34: 5368–76. [PubMed][CrossRef]
- 13.
Grundy SM, Cleeman JI, Merz CNB et al. Implications of recent clinical trials for the national cholesterol education program adult treatment panel III guidelines. Circulation 2004; 110: 227–39. [PubMed][CrossRef]
- 14.
Chaparro CM, Suchdev PS. Anemia epidemiology, pathophysiology, and etiology in low- and middle-income countries. Ann N Y Acad Sci 2019; 1450: 15–31. [PubMed][CrossRef]
- 15.
Clavien PA, Barkun J, de Oliveira ML et al. The Clavien-Dindo classification of surgical complications: five-year experience. Ann Surg 2009; 250: 187–96. [PubMed][CrossRef]
- 16.
Georgiadou D, Sergentanis TN, Nixon A et al. Efficacy and safety of laparoscopic mini gastric bypass. A systematic review. Surg Obes Relat Dis 2014; 10: 984–91. [PubMed][CrossRef]
- 17.
Søvik TT, Irandoust B, Birkeland KI et al. Type 2-diabetes og metabolsk syndrom før og etter gastrisk bypass. Tidsskr Nor Legeforen 2010; 130: 1347–50. [PubMed][CrossRef]
- 18.
Akalestou E, Miras AD, Rutter GA et al. Mechanisms of Weight Loss After Obesity Surgery. Endocr Rev 2022; 43: 19–34. [PubMed][CrossRef]
- 19.
Miras AD, le Roux CW. Mechanisms underlying weight loss after bariatric surgery. Nat Rev Gastroenterol Hepatol 2013; 10: 575–84. [PubMed][CrossRef]
- 20.
Musella M, Susa A, Manno E et al. Complications Following the Mini/One Anastomosis Gastric Bypass (MGB/OAGB): a Multi-institutional Survey on 2678 Patients with a Mid-term (5 Years) Follow-up. Obes Surg 2017; 27: 2956–67. [PubMed][CrossRef]
- 21.
Chahal-Kummen M, Blom-Høgestøl IK, Eribe I et al. Abdominal pain and symptoms before and after Roux-en-Y gastric bypass. BJS Open 2019; 3: 317–26. [PubMed][CrossRef]
- 22.
Chahal-Kummen M, Nordahl M, Våge V et al. A prospective longitudinal study of chronic abdominal pain and symptoms after sleeve gastrectomy. Surg Obes Relat Dis 2021; 17: 2054–64. [PubMed][CrossRef]
- 23.
Geubbels N, Lijftogt N, Fiocco M et al. Meta-analysis of internal herniation after gastric bypass surgery. Br J Surg 2015; 102: 451–60. [PubMed][CrossRef]
- 24.
Hedberg S, Xiao Y, Klasson A et al. The Jejunojejunostomy: an Achilles Heel of the Roux-en-Y Gastric Bypass Construction. Obes Surg 2021; 31: 5141–7. [PubMed][CrossRef]
- 25.
Mahawar KK, Carr WR, Balupuri S et al. Controversy surrounding 'mini' gastric bypass. Obes Surg 2014; 24: 324–33. [PubMed][CrossRef]
- 26.
Saarinen T, Räsänen J, Salo J et al. Bile Reflux Scintigraphy After Mini-Gastric Bypass. Obes Surg 2017; 27: 2083–9. [PubMed][CrossRef]
- 27.
Renault K, Gyrtrup HJ, Damgaard K et al. Pregnant woman with fatal complication after laparoscopic Roux-en-Y gastric bypass. Acta Obstet Gynecol Scand 2012; 91: 873–5. [PubMed][CrossRef]
- 28.
Dave DM, Clarke KO, Manicone JA et al. Internal hernias in pregnant females with Roux-en-Y gastric bypass: a systematic review. Surg Obes Relat Dis 2019; 15: 1633–40. [PubMed][CrossRef]
- 29.
Gonzalez-Urquijo M, Zambrano-Lara M, Patiño-Gallegos JA et al. Pregnant patients with internal hernia after gastric bypass: a single-center experience. Surg Obes Relat Dis 2021; 17: 1344–8. [PubMed][CrossRef]