Medisinfri etter basal eksponeringsterapi

    ()

    sporsmal_grey_rgb
    Abstract
    BAKGRUNN

    BAKGRUNN

    Vestre Viken tilbyr basal eksponeringsterapi til døgnpasienter med alvorlige sammensatte psykiske lidelser og lavt funksjonsnivå. I behandlingen kan de som ønsker det få hjelp til å bli medisinfrie. Det sentrale behandlingselementet er eksponering for uønskede indre opplevelser, betegnet som eksistensiell katastrofeangst. Vi undersøkte pasientenes psykososiale fungering etter minst to år etter avsluttet døgnbehandling.

    MATERIALE OG METODE

    MATERIALE OG METODE

    Det var tilgjengelige data for 33 av 36 utskrevne pasienter. Vi registrerte psykofarmakabruk, symptom- og funksjonsnivå (Global Assessment of Functioning, GAF), utdanningsnivå, arbeidsevne og boevne ved inntaks- og oppfølgingstidspunktet samt innleggelser året før inntak og oppfølging. Grad av eksponering ble skåret ved utskrivning.

    RESULTATER

    RESULTATER

    Ved oppfølgingstidspunktet (i gjennomsnitt 5,3 år) var 16 personer medisinfrie, mens 17 fremdeles brukte psykofarmaka. Gjennomsnittlig GAF-skår i den medisinfrie gruppen var ca. 65, noe som tilsvarer milde symptomer og lettere sosiale utfordringer. I psykofarmakagruppen var gjennomgjennomsnittlig GAF-skår ca. 41, noe som indikerer alvorlige problemer og behandlingsbehov. Fire av de medisinfrie og 13 av dem som brukte psykofarmaka, var blitt reinnlagt året før oppfølgingen, og henholdsvis ni og én var i minst 50 % arbeid. Medisinfrie pasienter med høy grad av eksponering hadde best psykososial fungering. De syv som oppnådde full tilfriskning, var alle medisinfrie.

    FORTOLKNING

    FORTOLKNING

    De pasientene som i basal eksponeringsterapi valgte å eksponere seg, trappet ned psykofarmakabruken og etter hvert ble medisinfrie, viste ved langtidsoppfølgingen bedre psykososial fungering enn de som fortsatt brukte psykofarmaka.

    Main findings

    HOVEDBUDSKAP

    Noen pasienter med alvorlige sammensatte lidelser og lavt funksjonsnivå oppnådde medisinfrihet og varig bedring etter basal eksponeringsterapi

    Langtidsprognosen var spesielt god for dem som seponerte psykofarmaka og samtidig valgte å eksponere seg for eksistensiell katastrofeangst

    Artikkel
    Innledning

    En del pasienter innen psykisk helsevern ønsker å bli medisinfrie etter langvarig bruk av psykofarmaka (1–3). I Norge har helseforetakene fått i oppdrag å etablere medisinfrie behandlingstilbud (4). Kunnskapsgrunnlaget bak slik behandling ved alvorlige psykiske lidelser er imidlertid svakt. Det finnes kun noen få studier med tilstrekkelig oppfølgingstid, her definert som minst to år, til å kunne dokumentere vedvarende positive effekter.

    En metaanalyse av 25 studier konkluderte med at psykoterapeutiske intervensjoner reduserte risikoen for tilbakefall mer enn både vanlig behandling og behandling med antidepressiver ved alvorlig depresjon (5). I analysen var det inkludert studier av kognitiv atferdsterapi, mindfulnessbasert kognitiv terapi og interpersonlig terapi, med en gjennomsnittlig oppfølgingstid på 115 uker (spredning 17–332 uker).

    For pasienter med aktiv psykose fant forskere ved Folkehelseinstituttet ingen studier der man hadde sammenlignet psykososial behandling med og psykososial behandling uten samtidig bruk av nevroleptika (6).

    I en randomisert, kontrollert studie av ulike former for psykososial behandling for 74 pasienter med schizofrenispekterlidelser som ikke ønsket nevroleptika, viste oppfølging etter to år at standard psykososial oppfølging supplert med kognitiv terapi reduserte psykosesymptomer mer enn standard psykososial oppfølging alene (7).

    Vi har ikke funnet studier der man har sammenlignet medisinfri psykososial behandling med medikamentell vedlikeholdsbehandling for pasienter med bipolare lidelser.

    Basal eksponeringsterapi
    Basal eksponeringsterapi

    Basal eksponeringsterapi

    Basal eksponeringsterapi er en psykososial døgnbehandling utviklet spesifikt for pasienter med alvorlige og sammensatte psykiske lidelser (8). De som tas inn, har ofte en behandlingshistorie med mange eller lange døgninnleggelser i psykisk helsevern, langvarig bruk av psykofarmaka, polyfarmasi (to eller flere fast brukte psykofarmaka samtidig) og utstrakt bruk av tvang (8–10). De fleste blir betegnet som behandlingsresistente etter å ha vært gjennom to eller flere diagnoseadekvate behandlingsforsøk med psykofarmaka uten bedring. De som ønsker det, får hjelp til å bli medisinfrie.

    Basal eksponeringsterapi bygger på en antagelse om at alvorlige psykiske lidelser opprettholdes av unngåelsesatferd. Lidelsene behandles som fobiske tilstander, uavhengig av formelle diagnoser. Vi antar at kjernen i pasientenes psykiske problemer er en påtrengende frykt for å gå i oppløsning, bli oppslukt av altomfattende tomhet eller bli sittende fast i evig smerte. Denne frykten benevnes «eksistensiell katastrofeangst» (8, 10).

    Ulike former for unngåelsesatferd kan holde eksistensiell katastrofeangst på avstand og gi kortsiktig lindring. Over tid kan slik unngåelse befeste pasientens symptomer og funksjonsnedsettelse (10). I et fobiperspektiv er den terapeutiske løsningen eksponering.

    Eksponeringen for eksistensiell katastrofeangst gjennomføres i prinsippet på samme måte som eksponering for andre fobiske tilstander. Ved bruk av enkle atferdseksperimenter får pasienten innenfor rammen av en terapeutisk relasjon mulighet til å prøve ut hva som skjer når unngåelsesatferd ikke utøves. I første omgang vil pasientens affektive aktivering øke, og derigjennom også frykten for eksistensiell katastrofe. Gjentatte erfaringer med eksponering ugyldiggjør forventningene om at katastrofen vil inntreffe. Når pasienten etter hvert erkjenner at faren ikke er reell, mister unngåelsesatferden sin funksjon og blir overflødig.

    Da både medikamentelle tiltak og pasientens egen unngåelsesatferd har som formål å dempe uønskede indre opplevelser, kan bruk av psykofarmaka under eksponeringen gjøre det vanskelig for pasienten å skaffe seg korrigerende erfaringer. Psykofarmaka betraktes derfor ikke bare som sekundært til den psykoterapeutiske tilnærmingen, men i mange tilfeller også som kontraindisert i den helhetlige behandlingsprosessen.

    Problemstilling

    Problemstilling

    En observasjonell tidsseriestudie av de første 38 pasientene som gjennomførte basal eksponeringsterapi, viste bedring på symptom- og funksjonsmål, parallelt med redusert bruk av psykofarmaka ved utskrivningen, sammenlignet med ved inntaket til behandling (8). Selv om studiens design ikke tillot identifisering av årsakssammenhenger, antok vi at den observerte økningen i pasientenes psykologiske fleksibilitet kunne bety at de hadde tilegnet seg ferdigheter og mestringstillit av betydning for videre progresjon etter utskrivning.

    I denne oppfølgende studien undersøkte vi pasientenes psykososiale fungering minst to år etter avsluttet døgnbehandling med basal eksponeringsterapi. Vi så på forskjeller mellom dem som var blitt medisinfrie og dem som fremdeles brukte medisiner. Videre undersøkte vi om forskjeller i fungering knyttet til medisinbruk varierte med i hvilken grad pasientene valgte å eksponere seg for eksistensiell katastrofeangst under døgnbehandlingen.

    Materiale og metode

    Materiale og metode

    En lukket psykoseseksjon i Vestre Viken helseforetak disponerer seks av 12 døgnplasser til basal eksponeringsterapi. Behandlingsmodellen har vært under utvikling siden år 2000, og den gjennomsnittlige behandlingstiden har gått betraktelig ned, fra omtrent to år i starten til under seks måneder i dag.

    Pasienter søkes innlagt fra poliklinikker og døgnseksjoner i Vestre Viken og fra andre helseforetak. Pasientene i basal eksponeringsterapi blir fulgt prospektivt med datainnhenting ved inntak, utskrivning og ved oppfølging minst to år etter avsluttet døgnbehandling. Oppfølgingsdata ble innhentet i gjennomsnitt 5,3 år (standardavvik (SD) 3,2 år) etter utskrivning fra basal eksponeringsterapi og var basert på intervju eller på opplysninger i elektronisk pasientjournal.

    Regional etisk komité vurderte studien som et internt kvalitetsprosjekt utenfor deres mandat. Studien er godkjent av Seksjon for personvern og informasjonssikkerhet ved Oslo universitetssykehus. Personvernombudet tillot bruk av journaldata uten pasientens samtykke ut fra en vurdering av at prosjektets potensielle samfunnsnytte oppveide eventuelle personvernmessige ulemper ved ikke å bli spurt om samtykke.

    Deltagere

    Deltagere

    Inklusjonskriteriene til basal eksponeringsterapi ved psykoseseksjonen er for det første en vedvarende lav, fallende eller dramatisk svingende psykososial fungering, gjenspeilet i en skår på GAF-skalaen (Global Assessment of Functioning) på under 35, for det andre schizofrenispekterlidelse, bipolar lidelse, posttraumatisk stresslidelse, dissosiativ lidelse eller sammensatt personlighetsforstyrrelse, for det tredje en langvarig behandlingshistorie som omfatter både poliklinisk behandling, døgnbehandling og diagnoseadekvat medikamentell behandling, uten vedvarende bedring.

    Eksklusjonskriterier er IQ under 70 eller uttalt kognitiv svekkelse, vedvarende fiendtlighet og omfattende rusmisbruk kombinert med voldsatferd. Pasienter med diagnosen emosjonelt ustabil personlighetsforstyrrelse uten komorbid lidelse blir ekskludert, i henhold til retningslinjer om at de bør behandles poliklinisk (11). Unntak gjøres der pasienten over lang tid har utøvd gjentatt og dramatisk selvmordsatferd som har ført til langvarige innleggelser og svært høy ressursbruk i hjelpeapparatet.

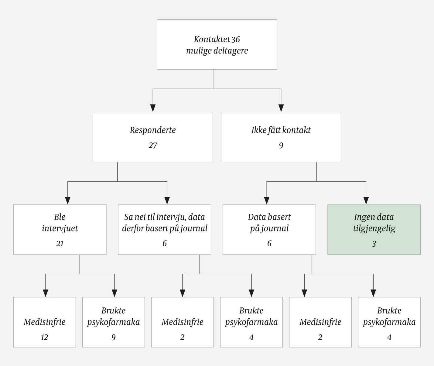
    Per desember 2017 var det 36 personer som hadde avsluttet basal eksponeringsterapi minst to år tidligere. Alle 36 ble forsøkt kontaktet via telefon i desember 2017 (fig 1). 21 stilte til oppfølgingsintervju, seks sa nei og ni fikk vi ikke kontakt med. For 12 av de 15 vi ikke fikk intervjuet, brukte vi journaldata. For de tre siste var heller ikke journaldata tilgjengelig – to hadde ikke vært reinnlagt to år eller mer etter utskrivning, mens den tredje tilhørte et annet helseforetak, slik at vi ikke hadde tilgang til informasjon. I studien ble det dermed inkludert 33 tidligere pasienter (fig 1).

    Seponering av medisiner i basal eksponeringsterapi

    Seponering av medisiner i basal eksponeringsterapi

    Dialogen om bruk av medisiner starter allerede i utredningssamtalen noen uker eller måneder før behandlingsstart og følges opp ved mottak og gjennom behandlingsforløpet. Legen kartlegger sammen med pasienten tidligere erfaringer med effekt av medisinering, nedtrapping, polyfarmasi og bivirkninger samt mulig fare for toleranseutvikling ved bruk av vanedannende medisiner. Videre vurderer legen indikasjon for det enkelte medikament ut fra aktuell diagnose og drøfter pasientens personlige motivasjon for nedtrapping og seponering.

    I en behandling rettet mot eksponering vil det å være innstilt på å dempe symptomene gjennom utstrakt bruk av psykofarmaka forsinke den terapeutiske prosessen, og dette drøftes med pasienten. Dialogen knyttes opp mot pasientens egne verdier, for å fremme eierskap til prosessen. Som oftest innledes det på bakgrunn av denne dialogen en nedtrapping av psykofarmakabruken. Den konkrete nedtrappingsplanen utarbeider legen og pasienten i fellesskap. Man trapper ned ett medikament om gangen, og kompenserende medisinering ved behov unngås.

    Ikke alle som ønsker å bli medisinfrie, oppnår dette i løpet av døgnbehandlingen – det avhenger blant annet av både antall psykofarmaka og doser, hvor lenge pasienten har stått på disse og behandlingstid i basal eksponeringsterapi. Pasientens valg om å bli medisinfri blir i slike tilfeller etterkommet ved at de skrives ut med en nedtrappingsplan, som videreføres av oppfølgende instans.

    For at arbeidet rundt medisinbruken skal understøtte den psykoterapeutiske prosessen i basal eksponeringsterapi, deltar legen i alle felles fora der behandlingen blir planlagt og koordinert. Legen forvalter sin rolle ut fra at den psykoterapeutiske prosessen er det primære elementet i behandlingen, herunder at psykofarmaka kun har en støttefunksjon. En gang i uken gjennomgår legen pasientenes medisinlister og tilpasninger av den medikamentelle behandlingen i det tverrfaglige teamet, som består av andre leger, psykologer, sykepleiere og/eller vernepleiere. Dette for at også disse skal bli involvert i problemstillinger knyttet til medisiner og slik bidra til integrering av de ulike elementene i behandlingsprosessene.

    Variabler

    Variabler

    Instrumentet Global Assessment of Functioning (GAF) er et mål på psykososial fungering. Det er én numerisk skala som går fra 1 til 100 for symptomnivå (GAF-S) og én for funksjonsnivå (GAF-F) (12). Lavere skår indikerer større alvorlighetsgrad og økt behov for hjelp.

    En GAF-skår på under 40 beskriver svært alvorlige symptomer og stor funksjonssvikt på flere områder, en skår på mellom 40 og 50 indikerer alvorlige symptomer og vansker med å fungere sosialt, en skår i området 51–60 tilsvarer moderate problemer, en skår på 61–70 lette symptomer og sosiale utfordringer, en skår på 71–80 forbigående og forståelige stressymptomer og god sosial fungering, mens en skår på over 80 betyr ingen symptomer og svært god fungering.

    Skårene ble fastsatt i konsensus mellom minst to klinikere (lege, psykolog, sykepleier, vernepleier) som var opplært i henhold til nasjonale prosedyrer (13). For oppfølgingsdata basert på journalgjennomgang ble konsensusskårene satt av lege eller psykolog sammen med en miljøterapeut.

    Informasjon om fast bruk og behovsbruk av psykofarmaka ble hentet fra journal og i oppfølgingsintervju. Data om medisinlister i journalen er basert på informasjon fra pasienten sammenholdt med skriftlig informasjon fra fastlege og/eller henviser. Informasjonen i intervjuene ble innhentet direkte fra deltagerne.

    Fem WHO-definerte kategorier ble undersøkt: N03A antiepileptika (stemningsstabiliserende), N05A nevroleptika, N05B anxiolytika, N05C hypnotika, og N06A antidepressiver. All fast bruk og behovsbruk ble konvertert til definerte døgndoser (DDD) i henhold til Verdens helseorganisasjons retningslinjer (14). For hver av de fem kategoriene summerte vi opp bruken ved henholdsvis tidspunktet for inntak til basal eksponeringsterapi og ved oppfølgingen. Vi summerte også totalt antall psykofarmaka for hver pasient.

    Vi utviklet en firepunktsskala for å skåre i hvilken grad pasientene valgte å eksponere seg for eksistensiell katastrofeangst i løpet av døgnbehandlingen, der 0 representerte ingen eksponering, 1 intermitterende eksponering, 2 systematisk, gradert eksponering og 3 full eksponering.

    To klinikere som kjente alle pasientene og deres terapeutiske prosesser, brukte eksponeringsskalaen uavhengig av hverandre og skåret hver pasient etter utskrivning. For 24 av de 33 pasientene (73 %) skåret de to bedømmerne likt, noe som indikerer at skalaen har en moderat til høy interbedømmerreliabilitet. Når det gjaldt pasienter som var skåret ulikt, gikk de to gjennom observasjonsgrunnlaget i fellesskap og ble enige om en representativ skår.

    For denne studien delte vi skårene på eksponeringsskalaen videre inn i to kategorier, «lav grad av eksponering» (en skår på 0 eller 1 på den opprinnelige skalaen) og «høy grad av eksponering» (en skår på 2 eller 3). På denne dikotomiserte variabelen var de to bedømmernes skårer like (falt inn under samme kategori) i utgangspunktet for 32 av de 33 pasientene (97 %) i studien, altså en høy grad av interbedømmerreliabilitet.

    Ettersom «eksistensiell katastrofeangst» er et begrep som er blitt utviklet innenfor rammen av basal eksponeringsterapi, finnes det ingen andre instrumenter for å måle eksponering for dette. Eksponeringsinstrumentet som vi har utviklet, lar seg derfor ikke validere opp mot noen gullstandard, men vi har tidligere vist at skårer på instrumentet er knyttet til pasientenes grad av bedring fra inntakstidspunktet til utskrivning fra basal eksponeringsterapi, som ble målt med ulike validerte instrumenter for symptomer og funksjon (8).

    Ved tidspunktet for inntak til basal eksponeringsterapi og ved oppfølgingen kartla vi pasientenes utdanningsnivå, arbeidsevne og boevne.

    Utdanningsnivå ble delt inn i: ikke fullført videregående, fullført videregående, fullført yrkesutdanning. Arbeidsevne registrerte vi som følger: lever kun av Nav-ytelser, i arbeid eller studerer i under 50 % av normal arbeidstid (inkludert sporadiske oppdrag, for eksempel å holde foredrag), i arbeid eller studier i minst 50 % av normal arbeidstid. Boevne ble kategorisert som: bor i bemannet bolig eller innlagt i mer enn seks måneder siste år, bor hos foreldre eller besteforeldre, bor i egen leilighet/eget hus/kommunal leilighet, alene eller sammen med samboer/ektefelle.

    Vi registrerte reinnleggelser (ja/nei) det siste året før basal eksponeringsterapi og i året før oppfølgingen. I tillegg kartla vi hvilken type kontakt pasientene hadde hatt med psykisk helsevern det siste året før oppfølgingen: ingen kontakt, kontakt med psykisk helsetjeneste i kommunen, kontakt med spesialisthelsetjenesten (poliklinisk kontakt eller døgninnleggelse i psykisk helsevern).

    Full tilfriskning ble definert som samtidig funksjonell remisjon (gjennomført yrkesutdanning, arbeid i minst 50 %-stilling, en GAF-F-skår på over 65 og egen bolig) og symptomatisk remisjon (ingen innleggelse siste år og en GAF-S-skår på over 65).

    Resultater

    Resultater

    De 33 inkluderte tidligere pasientene hadde en gjennomsnittsalder på 29,5 år (SD 7,3 år) ved tidspunktet for inntak til basal eksponeringsterapi. Alle unntatt én var kvinner. Alle de 33 hadde vært behandlet i spesialisthelsetjenesten tidligere, det hadde gjennomsnittlig gått 8,0 år (SD 5,7 år) siden første innleggelse i psykisk helsevern for voksne.

    Ved inntakstidspunktet hadde 14 av pasientene hoveddiagnose i schizofrenispekteret (F20 og F25), seks hadde en affektiv lidelse (F30-F39), seks en nevrotisk lidelse eller en stresslidelse (F40–49), fem hadde diagnosen emosjonelt ustabil personlighetsforstyrrelse (F60.3) og to hadde en annen diagnose. 18 av pasientene hadde flere diagnoser.

    Ved oppfølgingen brukte 17 av de tidligere pasientene fremdeles psykofarmaka, mens 16 var medisinfrie (tab 1). Seponering av fast bruk av psykofarmaka ble ikke kompensert med mer bruk ved behov. Én i hver gruppe hadde ikke brukt psykofarmaka da de ble inntatt til basal eksponeringsterapi.

    Tabell 1

    Pasientkarakteristika ved inntaket til basal eksponeringsterapi og ved oppfølgingen for de som brukte versus de som ikke brukte psykofarmaka på oppfølgingstidspunktet

    Karakteristika

    Ved inntaket til basal eksponeringsterapi (n = 33)

    Ved oppfølgingen
    (n = 33)

    Medisinfri
    (n = 16)

    Psykofarmakabruker
    (n = 17)

    Medisinfri
    (n = 16)

    Psykofarmakabruker
    (n = 17)

    Alder (år) – gjennomsnitt (SD)

    27,1 (4,9)

    31,9 (8,4)

    Antall år siden første innleggelse i psykisk helsevern for voksne – gjennomsnitt (SD)

    6,8 (5,0)

    9,1 (6,3)

    Innlagt året før oppfølging – antall (%)

    16 (100)

    17 (100)

    4 (25)

    13 (77)

    Liggedøgn året før basal eksponeringsterapi –gjennomsnitt (SD)

    191 (113)

    181 (125)

    Liggedøgn i basal eksponeringsterapi – gjennomsnitt (SD)

    442 (380)

    302 (311)

    Schizofrenispekterlidelse, F20/F25 – antall (%)

    7 (44)

    7 (41)

    Sammensatte lidelser – antall (%)

    7 (44)

    11 (65)

    GAF-S-skår – gjennomsnitt (SD)

    29 (9)

    34 (10)

    67 (16)

    42 (10)

    GAF-F-skår – gjennomsnitt (SD)

    29 (10)

    35 (8)

    64 (17)

    40 (11)

    Uten fullført videregående – antall (%)

    7 (44)

    5 (29)

    5 (31)

    3 (18)

    Yrkesutdanning – antall (%)

    2 (13)

    6 (35)

    9 (56)

    6 (35)

    Uten arbeid/aktivitet – antall (%)

    13 (81)

    16 (80)

    5 (31)

    12 (60)

    I minst 50 % arbeid/studium –antall (%)

    0

    0

    9 (56)

    1 (6)

    Bor i bemannet bolig – antall (%)

    10 (63)

    9 (53)

    2 (13)

    7 (41)

    Bor i egen bolig – antall (%)

    4 (25)

    6 (35)

    12 (75)

    9 (53)

    Kontakt med psykisk helsevern – antall (%)

    16 (100)

    20 (100)

    6 (37)

    13 (76)

    Polyfarmasi – antall (%)

    12 (75)

    17 (85)

    0

    9 (45)

    Nevroleptisk polyfarmasi – antall (%)

    4 (25)

    3 (18)

    0

    4 (24)

    Antall forskjellige psykofarmaka fast per pasient – gjennomsnitt (SD)

    2,8 (1,5)

    2,7 (1,5)

    0

    1,9 (1,2)

    Antall forskjellige psykofarmaka ved behov – gjennomsnitt (SD)

    1,2 (1,3)

    1,7 (1,2)

    0,3 (0,4)

    0,9 (1,1)

    Total definert døgndose fast per pasient – gjennomsnitt (SD)

    3,3 (2,6)

    3,5 (2,1)

    0

    2,2 (2,1)

    Total definert døgndose ved behov – gjennomsnitt (SD)

    0,9 (1,6)

    1,6 (1,9)

    0,2 (0,3)

    1,5 (2,2)

    I den medisinfrie gruppen var halvparten medisinfrie da de ble utskrevet fra basal eksponeringsterapi, mens den andre halvparten da fortsatt var under nedtrapping. I gruppen som brukte psykofarmaka ved oppfølgingstidspunktet, var to av 17 medisinfrie ved utskrivning fra basal eksponeringsterapi, men begynte med psykofarmaka igjen etterpå.

    Ved inntak til basal eksponeringsterapi var gruppen som brukte psykofarmaka ved oppfølgingstidspunktet i gjennomsnitt eldre og hadde hatt kontakt med psykisk helsevern lenger, og det var flere med sammensatte lidelser. Den medisinfrie gruppen, derimot, hadde i gjennomsnitt lavere GAF-skårer, færre hadde gjennomført videregående skole og yrkesutdanning og de hadde i gjennomsnitt lengre behandlingstid i basal eksponeringsterapi.

    Ved oppfølgingstidspunktet var det tre ganger så mange i psykofarmakagruppen som i den medisinfrie gruppen som var blitt reinnlagt året før oppfølgingen (13 versus fire), og over dobbelt så mange hadde fortsatt kontakt med psykisk helsevern (13 versus seks).

    I den medisinfrie gruppen var det flere som var i arbeid (11 versus fem) og flere som var i minst 50 % arbeid (ni versus én). I tillegg hadde den medisinfrie gruppen høyere GAF-skårer (ca. 65 i gjennomsnitt) ved oppfølgingen sammenlignet med psykofarmakagruppen (litt over 40 i gjennomsnitt). Mens ingen av deltakerne som fortsatt brukte psykofarmaka oppnådde full tilfriskning, hadde syv av 16 (44 %) i den medisinfrie gruppen oppnådd dette.

    Ved avsluttet døgnbehandling med basal eksponeringsterapi ble 18 pasienter skåret med lav grad av eksponering for eksistensiell katastrofeangst og 15 med høy grad av eksponering (tab 2). Gruppen med høy grad av eksponering hadde bedre psykososial fungering (GAF-skårer på ca. 60 i gjennomsnitt versus ca. 45 i gjennomsnitt) ved oppfølgingen, og ti av 15 hadde gjennomført yrkesutdanning, sammenlignet med fem av 18 i gruppen med lav grad av eksponering.

    Tabell 2

    Utfall ved oppfølgingen for pasienter skåret med lav grad versus høy grad av eksponering for eksistensiell katastrofeangst i den medisinfrie gruppen og i psykofarmakagruppen. GAF = Global Assessment of Functioning (S = symptom, F = funksjon)

    Lav eksponering (n = 18)

    Høy eksponering (n = 15)

    Medisinfri (n = 8)

    Psykofarmakabruker (n = 10)

    Medisinfri (n = 8)

    Psykofarmakabruker (n = 7)

    GAF-S-skår – gjennomsnitt (SD)

    54 (12)

    41 (12)

    79 (10)

    44 (6)

    GAF-F-skår – gjennomsnitt (SD)

    51 (13)

    40 (14)

    76 (12)

    42 (6)

    Uten fullført videregående – antall (%)

    4 (50)

    1 (10)

    1 (13)

    2 (29)

    Yrkesutdanning - antall (%)

    2 (25)

    3 (30)

    7 (88)

    3 (43)

    I minst 50 % arbeid/studium – antall (%)

    3 (38)

    0

    6 (75)

    1 (14)

    Egen bolig – antall (%)

    4 (50)

    5 (50)

    8 (100)

    4 (57)

    Kontakt med psykisk helsevern – antall (%)

    5 (62)

    7 (70)

    1 (12)

    6 (86)

    Full tilfriskning – antall (%)

    2 (25)

    0

    5 (63)

    0

    Disse forskjellene gjaldt spesielt dem som var medisinfri ved oppfølgingen. Pasientene i denne gruppen hadde GAF-skårer på henholdsvis 76 og 79 i gjennomsnitt for funksjon og symptomer. Alle bodde i egen bolig, syv av åtte hadde yrkesutdanning og seks av åtte var i minst 50 % arbeid.

    I gruppen som brukte psykofarmaka ved oppfølgingen, var det imidlertid ingen tydelige forskjeller på noe utfallsmål mellom dem som hadde gjennomgått høy grad av eksponering og dem som hadde gjennomgått lav grad av eksponering. For de syv medisinfrie deltagerne som viste full tilfriskning ved oppfølgingen, hadde fem gjennomgått høy grad av eksponering.

    Diskusjon

    Diskusjon

    Tidligere pasienter som hadde gjennomført basal eksponeringsterapi og var medisinfrie ved oppfølging minst to år etter utskrivningen, hadde betydelig bedre psykososial fungering og viste mer positiv utvikling innen arbeids- og boevne enn de som fremdeles brukte psykofarmaka. Færre av de som var medisinfrie, hadde vært reinnlagt og færre var i kontakt med psykisk helsevern.

    Alle de syv som hadde oppnådd full tilfriskning, var medisinfrie. Innad i den medisinfrie gruppen var høy grad av eksponering knyttet til høyere GAF-skårer og en mer positiv utvikling innen utdanning, arbeids- og boevne. I gruppen som fortsatt brukte psykofarmaka, fant vi ikke slike samvariasjoner.

    Pasientens motivasjon for å trappe ned beskrives som en viktig faktor for vellykket seponering av psykofarmaka, og aktiv deltagelse i nedtrappingsprosessen kan styrke muligheten for funksjonsheving over tid (2, 15). De som fortsatt brukte psykofarmaka, kan ha opplevd plagsomme seponeringssymptomer og derfor vegret seg mot nedtrapping. De som ble medisinfrie, kan på sin side ha hatt manglende effekt av psykofarmaka eller alvorlige bivirkninger og derfor utviklet motstand mot slike midler og ha hatt et ønske om psykosial behandling.

    Nedtrapping og seponering av psykofarmaka kan ha gjort pasientene mer tilgjengelige for psykoterapeutiske intervensjoner, slik at de fikk større utbytte av behandlingen. De som har gjennomgått basal eksponeringsterapi, har beskrevet redusert psykofarmakabruk som viktig for å få kontakt med sine egne følelser (10).

    Våre funn, som viser best resultater for medisinfrie pasienter med høy grad av eksponering, kan indikere at medisinfrihet var viktig for å kunne nyttiggjøre seg eksponering. I tillegg kan valget om å eksponere seg i seg selv ha vært vesentlig, da pasienter i den medisinfrie gruppen som i mindre grad gjennomgikk eksponering, ikke oppnådde samme grad av bedring.

    At studien inkluderte nesten kun kvinner, kan reflektere helseforetakets organisering av behandlingstilbudet for pasienter med lavt funksjonsnivå. I basal eksponeringsterapi er det svært liten grad av kontrolltiltak sammenlignet med andre psykoseseksjoner. Høy voldsrisiko er derfor et eksklusjonskriterium. Vår erfaring er at mannlige pasienter med lavt funksjonsnivå i større grad er preget av rusbruk og vold, mens kvinner er preget av selvskading og spiseforstyrrelser. Det antas at denne kjønnsdifferensieringen gjenspeiles i pasientutvalget som søkes til basal eksponeringsterapi.

    Styrker og svakheter

    Styrker og svakheter

    Studiens naturalistiske design gjør at vi ikke kan utelukke at pasientkarakteristika snarere enn medisinfrihet og eksponeringsgrad var viktigst for bedring i oppfølgingsperioden (16). I våre data skilte de pasientene som ble medisinfrie seg fra de andre ved at de ved inntakstidspunktet til basal eksponeringsterapi i gjennomsnitt var noe yngre, hadde hatt kortere behandlingstid i psykisk helsevern for voksne og hadde lavere utdanningsnivå og lavere GAF-skårer, og færre hadde sammensatte lidelser.

    Vi kan ikke utelukke at måten å innhente data på ved oppfølgingen (ved intervju eller fra journal) kan ha påvirket resultatene. Oppfølgingsdata ble innhentet fra journal for pasienter vi ikke fikk tak i, og for dem som sa nei til intervju. Disse pasientene var overrepresentert i psykofarmakagruppen. Andre faktorer som kan ha påvirket funnene i studien, er modningseffekt, spontanbedring, annen behandling etter utskrivning, livshendelser og regresjon til gjennomsnittet.

    Funnenes generaliserbarhet begrenses av at pasientgruppen var selektert og besto av få deltagere, hovedsakelig kvinner. Diagnostisering og GAF-skåring ble gjennomført i klinisk kontekst og var ikke underlagt vitenskapelig kvalitetssikring. Informasjon om medisinbruk innhentet fra deltagerne selv er ikke kontrollert mot informasjon fra andre kilder. Studiens styrker er lav frafallsrate (8 %), inklusjon av mål for både psykososial fungering og tilfriskning og forholdsvis lang oppfølgingstid.

    Konklusjon

    Konklusjon

    Basal eksponeringsterapi kan være en hensiktsmessig tilnærming for pasienter med alvorlige sammensatte lidelser som ønsker å bli medisinfrie etter langvarig bruk av psykofarmaka. Hypotesen om at seponering av psykofarmaka kombinert med eksponering kan hjelpe disse pasientene til tilfriskning, bør undersøkes i kontrollerte prospektive studier.

    Vi takker avdelingsoverlegene Odd Skinnemoen og Åse Lyngstad og avdelingspsykolog Geir Nyvoll for viktige diskusjoner og innspill til presiseringer i teksten.

    Kommentarer  ( 0 )
    PDF
    Skriv ut

    Anbefalte artikler