Drug-free after basal exposure therapy

    ()

    sporsmal_grey_rgb
    Abstract
    BACKGROUND

    BACKGROUND

    Vestre Viken Hospital Trust provides basal exposure therapy to inpatients with complex mental disorders and low level of functioning. This therapy provides help to those who wish to become drug-free. The key element of this therapy involves exposure to unwanted internal experiences, referred to as existential catastrophe anxiety. We examined the patients' psychosocial functioning at least two years after completion of the inpatient therapy.

    MATERIAL AND METHOD

    MATERIAL AND METHOD

    Data were available for 33 of 36 discharged patients. We registered their use of psychotropic drugs, level of symptoms and functioning (Global Assessment of Functioning, GAF), level of education and ability to work and live at home unaided at the time of admission and the time of follow-up, as well as admissions during the year preceding the admission and follow-up. The degree of exposure was scored upon discharge.

    RESULTS

    RESULTS

    At the time of follow-up (at 5.3 years on average), altogether 16 persons were drug-free, while 17 were still using psychotropic drugs. The average GAF score in the drug-free group was approximately 65, equivalent to mild symptoms and moderate social challenges. In the group that used psychotropic drugs, the average GAF score was approximately 41, which is indicative of serious problems and need for therapy. Four of the drug-free patients and 13 of the psychotropic drug users had been readmitted during the year preceding the follow-up, and nine patients and one patient respectively were employed in at least 50 per cent FTE. Drug-free patients with a high degree of exposure had the best social functioning score. Those seven who achieved full recovery were all drug-free.

    INTERPRETATION

    INTERPRETATION

    At long-term follow-up after basal exposure therapy, those patients who chose to reduce their use of psychotropic drugs and gradually became drug free, showed better psychosocial functioning than those who were still using psychotropic drugs.

    Main findings

    MAIN MESSAGE

    Some patients with severe and composite disorders and low level of functioning succeeded in becoming drug-free and achieved lasting improvement after basal exposure therapy

    The long-term prognosis was especially positive for those who discontinued their use of psychotropic drugs while choosing to expose themselves to existential catastrophe anxiety

    Article
    Introduction

    Some patients in mental health care wish to become drug-free after long-term use of psychotropic drugs (1–3). In Norway, the hospital trusts have been ordered to establish drug-free therapeutic programmes (4). However, the evidence base for such treatment of serious mental disorders is weak. Only very few studies with sufficient follow-up periods, here defined as a minimum of two years, are available to determine lasting positive effects.

    A meta-analysis of 25 studies concluded that psychotherapeutic interventions reduced the risk of relapse more than both regular therapy and therapy with antidepressants for serious depression (5). The analysis included studies of cognitive behavioural therapy, mindfulness-based cognitive therapy and interpersonal therapy, with an average follow-up period of 115 weeks (range 17–332 weeks).

    For patients with active psychosis, researchers at the Norwegian Institute of Public Health found no studies that involved comparisons of psychosocial therapy with and without simultaneous use of neuroleptics (6).

    In a randomised, controlled study of different forms of psychosocial therapy for 74 patients with schizophrenia-spectrum disorders who did not want neuroleptics, follow-up after two years showed that standard psychosocial treatment supplemented by cognitive therapy reduced psychotic symptoms to a greater extent than standard psychosocial treatment alone (7).

    We found no studies comparing drug-free psychosocial therapy with drug-based maintenance therapy for patients with bipolar disorders.

    Basal exposure therapy
    Basal exposure therapy

    Basal exposure therapy

    Basal exposure therapy is a psychosocial inpatient therapy form specifically developed for patients with severe and composite mental disorders (8). Those who are admitted tend to have a treatment history that includes numerous or lengthy inpatient admissions in mental health care, long-standing use of psychotropic drugs, polypharmacy (permanent use of two or more psychotropic drugs simultaneously) and extensive use of coercion (8–10). Most of them are described as treatment-resistant after having gone through two or more treatment attempts adequate for their diagnosis and including psychotropic drugs, with no improvement. Those who so wish, receive help to become drug-free.

    Basal exposure therapy is based on the assumption that serious mental disorders are sustained by avoidance behaviour. The disorders are treated as phobic conditions, irrespective of formal diagnoses. We assume that at the core of the patient's mental problems lies a persistent fear of disintegrating, of being engulfed by total emptiness or stuck in eternal pain. This fear is referred to as 'existential catastrophe anxiety' (8, 10).

    Various forms of avoidance behaviour may hold the existential catastrophe anxiety at bay and provide alleviation in the short term. Over time, avoidance may reinforce the patient's symptoms and functional disability (10). Seen in a phobia perspective, the therapeutic solution is exposure.

    In principle, the exposure to existential catastrophe anxiety is undertaken in the same way as exposure to other phobic conditions. With the aid of simple behavioural experiments within the framework of a therapeutic relationship, the patient has the opportunity to test out what happens when he or she does not engage in avoidance behaviour. At first, the patient's affective arousal will increase, and thereby also the fear of an existential catastrophe. Repeated experiences of exposure violate the expectation that a catastrophe will occur. As the patient gradually recognises that the threat is not real, the avoidance behaviour loses its function and becomes redundant.

    Because drug-based interventions and the patient's own avoidance behaviour are both intended to suppress unwanted internal experiences, using psychotropic drugs during the exposure may make it harder for the patient to obtain corrective experiences. Psychotropic drugs are therefore not only regarded as secondary to the psychotherapeutic approach, but in many cases also as contraindicated in the general treatment process.

    Research question

    Research question

    An observational time-series study of the first 38 patients who underwent basal exposure therapy showed improvements in symptom and function ratings, in parallel with reduced use of psychotropic drugs, at discharge, when compared with data obtained at treatment enrolment (8). Although the study design did not permit identification of causal relationships, we assumed that the observed increase in the patients' psychological flexibility might imply that they had acquired skills and self-efficacy that were significant for their further progress after discharge.

    In this follow-up study, we investigated the patients' psychosocial functioning at least two years after completion of their inpatient treatment with basal exposure therapy. We examined the differences between patients who had become drug-free and those who were still using drugs. Moreover, we examined whether the differences in functioning associated with drug use co-varied with the extent to which the patients had chosen to expose themselves to existential catastrophe anxiety during the inpatient treatment.

    Material and method

    Material and method

    A closed psychosis section at Vestre Viken Hospital Trust devotes six of a total of 12 inpatient beds to basal exposure therapy. The therapeutic model has undergone development since 2000, and the average treatment duration has been significantly reduced, from approximately two years at the outset to less than six months today.

    Patients are referred from outpatient clinics and inpatient sections at Vestre Viken Hospital Trust and other health enterprises. The patients in basal exposure therapy are followed prospectively with data collection at admission, discharge and follow-up at least two years after the completion of the inpatient therapy. Follow-up data were collected 5.3 years (standard deviation (SD) 3.2 years) on average after discharge from basal exposure therapy and were based on interviews or information in the electronic patient records.

    The regional committee of medical and health research ethics considered the study to be an internal quality project and thus not encompassed by their mandate. The study was approved by the Section for Data Protection and Information Security at Oslo University Hospital. The data protection officer permitted use of patient records data without the patients' consent, based on the assessment that the potential societal benefit of the project outweighed any data protection concerns resulting from not asking for consent.

    Participants

    Participants

    The inclusion criteria for basal exposure therapy at the psychosis section is firstly a persistently low, falling or dramatically fluctuating ability to function psychosocially, reflected in a GAF (Global Assessment of Functioning) score of less than 35; secondly a schizophrenia-spectrum disorder, bipolar disorder, post-traumatic stress disorder, dissociative disorder or complex personality disorder; and thirdly a long-standing treatment history that includes outpatient treatment, inpatient treatment and drug-based therapy adequate to the diagnosis, with no lasting improvement.

    The exclusion criteria include an IQ of less than 70 or pronounced cognitive impairment, persistent hostility and extensive substance abuse combined with violent behaviour. Patients diagnosed with emotionally unstable personality disorder without any co-morbid disorders are excluded, in line with guidelines stating that they ought to be treated as outpatients (11). Exceptions are made in cases where the patient has engaged in repeated and dramatic suicidal behaviour that has required long periods of hospitalisation and extensive use of health-service resources.

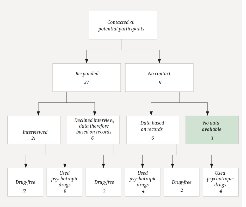
    As of December 2017, altogether 36 people had completed basal exposure therapy at least two years previously. Attempts were made to contact all 36 by telephone in December 2017 (Figure 1). Of these, 21 attended a follow-up interview, six declined and nine did not respond. For 12 of the 15 who could not be interviewed, records data were used. For the three remaining patients, no records data were available – two of them had not been readmitted for two years or more after discharge, while the third came under another health trust, so that no information was accessible to us. The study thus came to include 33 former patients (Figure 1).

    Figure 1 The study's inclusion process for the patients – whether the information was based on an interview or records data,…
    Figure 1 The study's inclusion process for the patients – whether the information was based on an interview or records data, and whether they had become drug-free or continued to use psychotropic drugs.
    Discontinuation of drugs in basal exposure therapy

    Discontinuation of drugs in basal exposure therapy

    The dialogue on drug use starts already at the clinical assessment some weeks or months prior to the start of treatment and is followed up on admission and through the course of the treatment. The patient and doctor together identify previous experience with the effects of medication, gradual reduction, polypharmacy and adverse effects, as well as the risk of developing tolerance in the case of addictive drugs. Furthermore, the doctor assesses the indication for each individual drug in light of the diagnosis in question and discusses the patient's personal motivation for gradually reducing and discontinuing their use of drugs.

    In a therapy whose purpose is exposure, seeking to alleviate symptoms through extensive use of psychotropic drugs would delay the therapeutic process, and this is discussed with the patient. The dialogue focuses on the patient's own values, thus to promote ownership of the process. Most often, a gradual reduction in the use of psychotropic drugs is initiated on the basis of this dialogue. The specific plan for drug withdrawal is prepared by the doctor and patient jointly. The drugs are withdrawn one at a time, and compensatory pro re nata medication is avoided.

    Not all those who wish to become drug-free achieve this during the inpatient treatment; this depends on matters such as the number of psychotropic drugs and their dosages, how long the patient has taken them and the length of the treatment period in basal exposure therapy. In such cases, the patient's wish to become drug-free is met by drawing up a gradual withdrawal plan, which is implemented by the agency that will follow up the patient.

    For the work associated with the use of drugs to support the psychotherapeutic process in basal exposure therapy, the doctor participates in all shared forums where the treatment is planned and coordinated.

    The doctor adjusts his or her role based on the psychotherapeutic process being the primary element of treatment, whereby psychotropic drugs should only be used as a supplement. Once weekly, the doctor reviews the patients' drug lists and adjustments to the drug-based treatment in the interdisciplinary team, which includes other doctors, psychologists, nurses and/or psychiatric nurses. The purpose of this is to involve them in issues associated with drugs and thus help integrate the different elements into the treatment processes.

    Variables

    Variables

    The Global Assessment of Functioning (GAF) instrument measures psychosocial functioning. It comprises a numerical scale ranging from 1 to 100 for symptom level (GAF-S) and another for level of functioning (GAF-F) (12). Lower scores indicate higher degrees of seriousness and increased need for assistance.

    A GAF score below 40 indicates very serious symptoms and major functional impairment in multiple areas; a score between 40 and 50 indicates serious symptoms and difficulties in social functioning; a score in the range 51–60 corresponds to moderate problems; a score of 61–70 indicates mild symptoms and social challenges; a score of 71–80 testifies to transient and expectable symptoms of stress and good social functioning; while a score above 80 indicates no symptoms and high levels of functioning.

    The scores were determined by consensus between at least two clinicians (doctor, psychologist, nurse, psychiatric nurse) who had been trained in accordance with national procedures (13). For the follow-up data that were based on a review of records, the consensus scores were determined by a doctor or a psychologist in collaboration with a milieu therapist.

    Information on regular and pro re nata use of psychotropic drugs was retrieved from patient records or obtained in the follow-up interviews. The data on drug lists in the records are based on information obtained from the patient, collated with written information from a GP and/or referring agency. Interview information was obtained directly from the participants.

    Five categories defined by the WHO were investigated: N03A antiepileptics (mood stabilisers), N05A neuroleptics, N05B anxiolytics, N05C hypnotics, and N06A antidepressants. All regular and pro re nata use was converted into defined daily doses (DDD) according to the WHO guidelines (14). For each of these five categories we totalled the use at the time of enrolment to basal exposure therapy and at follow-up, respectively. We also totalled the number of psychotropic drugs for each patient.

    We developed a four-point scale to score the degree to which the patients chose to expose themselves to existential catastrophe anxiety during the inpatient treatment, where 0 represented no exposure, 1 intermittent exposure, 2 systematic, gradual exposure and 3 full exposure.

    Two clinicians who were familiar with all the patients and their therapeutic processes used the exposure scale independently of each other to rate each patient after discharge. For 24 of the 33 patients (73 %) the two raters gave identical scores, which indicates that the scale has a high inter-rater reliability. As regards the patients that scored differently, the two raters jointly reviewed the observational basis to arrive at a representative score.

    For the purposes of this study, we split the scores on the exposure scale into two categories, 'low degree of exposure' (a score of 0 or 1 on the original scale) and 'high degree of exposure' (a score of 2 or 3). For this dichotomised variable, the scores given by the two raters were identical (fell into the same category) for 32 of the 33 patients (97 %) in the study, in other words a high degree of inter-rater reliability.

    Since the concept of 'existential catastrophe anxiety' has been developed within the framework of basal exposure therapy, there are no other instruments available for measuring exposure to this condition. The exposure instrument that we have developed therefore cannot be validated against any gold standard, but we have previously shown that scores on this instrument are associated with the patients' degree of recovery from the time of enrolment until discharge from basal exposure therapy, as measured by various validated instruments for symptoms and functioning (8).

    We identified the patients' level of education, ability to work and ability to live at home unaided at the time of enrolment to basal exposure therapy and at follow-up.

    Level of education was subdivided into: not completed upper secondary, completed upper secondary and completed vocational training. Ability to work was registered as: living exclusively on social welfare, working or studying for less than 50 % of normal working hours (including sporadic assignments, for example holding presentations), working or studying for at least 50 % of normal working hours. The ability to live at home unaided was categorised as: living in assisted housing or hospitalised for more than six months over the last year, living with parents or grandparents, living in their own flat/own house/municipal housing, alone or with co-habitant/spouse.

    We registered readmissions (yes/no) during the last year before the basal exposure therapy and the year prior to the follow-up. In addition, we identified types of contacts between the patients and mental healthcare institutions over the last year prior to the follow-up: no contact, contact with municipal mental healthcare services, contact with specialist health services (outpatient contact or inpatient admission to a mental healthcare institution).

    Full recovery was defined as simultaneous functional remission (completed vocational training, employment in at least a 50 % position, a GAF-F score above 65 and private housing) and symptomatic remission (no admissions over the last year and a GAF-S score above 65).

    Results

    Results

    The 33 former patients included had an average age of 29.5 years (SD 7.3 years) at the time of enrolment to basal exposure therapy. With one exception, they were all women. All these 33 had previously undergone treatment in the specialist health services, and 8.0 years (SD 5.7 years) had passed on average since their first hospitalisation in a mental healthcare institution for adults.

    At the time of enrolment, 14 of the patients had a main diagnosis in the schizophrenia spectrum (F20 and F25), six had an affective disorder (F30-F39), six had a neurotic disorder or stress disorder (F40–49), five had been diagnosed with an emotionally unstable personality disorder (F60.3) and two had other diagnoses. Altogether 18 of the patients had multiple diagnoses.

    At the time of follow-up, 17 of the former patients were still using psychotropic drugs, while 16 were drug-free (Table 1). Discontinuation of regular use of psychotropic drugs was not compensated for by pro re nata use. One patient in each group had not used psychotropic drugs before their enrolment to basal exposure therapy.

    Table 1

    Patient characteristics at enrolment to basal exposure therapy and at follow-up for those who were using and not using psychotropic drugs at the time of follow-up

    Characteristics

    At enrolment to basal exposure therapy
    (n = 33)

    At follow-up
    (n = 33)

    Drug-free (at FU)
    (n = 16)

    Used psychotropic drugs (at FU)
    (n = 17)

    Drug-free
    (n = 16)

    Used psychotropic drugs
    (n = 17)

    Age (years) – average (SD)

    27.1 (4.9)

    31.9 (8.4)

    Number of years since the first admission to a mental healthcare institution for adults – average (SD)

    6.8 (5.0)

    9.1 (6.3)

    Admission during the year prior to follow-up – number (%)

    16 (100)

    17 (100)

    4 (25)

    13 (77)

    Hospitalisation days during the year prior to basal exposure therapy – average (SD)

    191 (113)

    181 (125)

    Hospitalisation days in basal exposure therapy – average (SD)

    442 (380)

    302 (311)

    Schizophrenia spectrum disorders, F20/F25 – number (%)

    7 (44)

    7 (41)

    Composite disorders – number (%)

    7 (44)

    11 (65)

    GAF-S score – average (SD)

    29 (9)

    34 (10)

    67 (16)

    42 (10)

    GAF-F score – average (SD)

    29 (10)

    35 (8)

    64 (17)

    40 (11)

    Not completed upper secondary – number (%)

    7 (44)

    5 (29)

    5 (31)

    3 (18)

    Vocational training – number (%)

    2 (13)

    6 (35)

    9 (56)

    6 (35)

    Unemployed/no activity – number (%)

    13 (81)

    16 (80)

    5 (31)

    12 (60)

    Working/studying in at least 50 % of full-time equivalent – number (%)

    0

    0

    9 (56)

    1 (6)

    Lives in assisted housing – number (%)

    10 (63)

    9 (53)

    2 (13)

    7 (41)

    Lives in private housing – number (%)

    4 (25)

    6 (35)

    12 (75)

    9 (53)

    Contact with mental health care – number (%)

    16 (100)

    20 (100)

    6 (37)

    13 (76)

    Polypharmacy – number (%)

    12 (75)

    17 (85)

    0

    9 (45)

    Neuroleptic polypharmacy – number (%)

    4 (25)

    3 (18)

    0

    4 (24)

    Number of different psychotropic drugs used regularly per patient – average (SD)

    2.8 (1.5)

    2.7 (1.5)

    0

    1.9 (1.2)

    Number of different psychotropic drugs used pro re nata – average (SD)

    1.2 (1.3)

    1.7 (1.2)

    0.3 (0.4)

    0.9 (1.1)

    Total defined daily dose, regular use per patient – average (SD)

    3.3 (2.6)

    3.5 (2.1)

    0

    2.2 (2.1)

    Total defined daily dose, pro re nata use – average (SD)

    0.9 (1.6)

    1.6 (1.9)

    0.2 (0.3)

    1.5 (2.2)

    Half of those in the drug-free group were also drug-free at the time of discharge from basal exposure therapy, while the other half were in the process of gradual withdrawal. In the group of psychotropic drug users, two of 17 were drug-free at discharge from basal exposure therapy, but later started to use psychotropic drugs again.

    At enrolment to basal exposure therapy, the group of patients who were using psychotropic drugs at the time of follow-up were on average older and had longer histories of contact with mental healthcare institutions, and there were more patients with composite disorders. The drug-free group, on the other hand, had lower GAF scores on average, fewer had completed upper secondary school or vocational training, and they spent a longer period on average in basal exposure therapy.

    At the time of follow-up, three times as many patients in the group of psychotropic drug users had been readmitted during the year prior to the follow-up when compared to the drug-free group (13 versus four), and more than twice as many remained in contact with mental healthcare institutions (13 versus six).

    More of the patients in the drug-free group were in paid employment (11 versus five), and more of them were working at least 50 % of full-time equivalent (nine versus one). Moreover, the drug-free groups had higher GAF scores (approximately 65 on average) at the time of follow-up when compared to the group of psychotropic drug users (a little over 40 on average). While no patients in the group of psychotropic drug users had achieved full recovery, seven of 16 patients (44 %) in the drug-free group had succeeded in this.

    Upon completion of inpatient treatment with basal exposure therapy, 18 patients were rated with a low degree of exposure to existential catastrophe anxiety and 15 with a high degree of exposure (Table 2). The group with a high degree of exposure had better scores for social functioning (GAF scores of approximately 60 on average versus approximately 45 on average) at the time of follow-up, and ten of 15 had completed vocational training, compared to five of 18 in the group with a low degree of exposure.

    Table 2

    Outcomes at follow-up for patients rated with a low degree versus a high degree of exposure to existential catastrophe anxiety in the drug-free group and the group of psychotropic drug users. GAF = Global Assessment of Functioning (S = symptom, F = functioning)

    Low exposure (n = 18)

    High exposure (n = 15)

    Drug-free
    (n = 8)

    Psychotropic drug user
    (n = 10)

    Drug-free
    (n =8)

    Psychotropic drug user
    (n = 7)

    GAF-S score – average (SD)

    54 (12)

    41 (12)

    79 (10)

    44 (6)

    GAF-F score – average (SD)

    51 (13)

    40 (14)

    76 (12)

    42 (6)

    Not completed upper secondary – number (%)

    4 (50)

    1 (10)

    1 (13)

    2 (29)

    Vocational training - number (%)

    2 (25)

    3 (30)

    7 (88)

    3 (43)

    Working/studying at least 50 % of full-time equivalent – number (%)

    3 (38)

    0

    6 (75)

    1 (14)

    Private housing – number (%)

    4 (50)

    5 (50)

    8 (100)

    4 (57)

    Contact with mental healthcare institutions – number (%)

    5 (62)

    7 (70)

    1 (12)

    6 (86)

    Full recovery – number (%)

    2 (25)

    0

    5 (63)

    0

    These differences applied especially to those who were drug-free at follow-up. The patients in this group had average GAF scores of 76 and 79 for functioning and symptoms respectively. They all lived in private housing, seven of eight had completed vocational training and six of eight were working at least 50 % of full-time equivalent.

    In the group of patients who were using psychotropic drugs at the time of follow-up, however, there were no clear differences in any outcome measures between those who had undergone a high degree of exposure and those who had undergone a low degree of exposure. Of the seven drug-free participants who showed full recovery at follow-up, five had undergone a high degree of exposure.

    Discussion

    Discussion

    Former patients who had undergone basal exposure therapy and were drug-free at follow-up at least two years after discharge had significantly better psychosocial functioning and showed a more positive development in terms of their ability to work and live at home unaided than those who continued to use psychotropic drugs. Fewer of those who were drug-free had been readmitted or remained in contact with mental healthcare institutions.

    All those seven who had achieved full recovery were drug-free. Within the drug-free group, a high degree of exposure was associated with higher GAF scores and a more positive development in terms of education and the ability to work and live at home unaided. No such covariation was found in the group of participants who continued to use psychotropic drugs.

    The patient's motivation to withdraw the use of drugs is described as a key factor for successful discontinuation, and active participation in the withdrawal process may reinforce the opportunities for functional improvement over time (2, 15). Those who continued to use psychotropic drugs may have experienced unpleasant withdrawal symptoms and may have resisted gradual withdrawal for this reason. Those who became drug-free, on the other hand, may have experienced little effect of the psychotropic drugs or serious adverse effects, and therefore developed resistance to such drugs and had a desire to receive psychosocial treatment.

    Gradual reduction and withdrawal of psychotropic drugs may have made the patients more receptive to psychotherapeutic interventions, causing them to benefit more from the treatment. In a previous qualitative study, patients who had undergone basal exposure therapy stated that a reduced use of psychotropic drugs was essential for them to establish contact with their own emotions (10).

    Our findings, that show the best results for drug-free patients with a high degree of exposure, may indicate that drug withdrawal was crucial for benefitting from the exposure. Moreover, the choice to undergo exposure may in itself have been crucial, since patients in the drug-free group who had undergone a lower degree of exposure did not achieve the same degree of recovery.

    The fact that the study included almost exclusively women may reflect the hospital trust's organisation of the treatment services for low-functioning patients. In basal exposure therapy, very few control measures are implemented when compared to other psychosis sections. A high risk of violence is therefore an exclusion criterion. In our experience, male patients with low levels of functioning tend to be more frequently characterised by use of violence and narcotic substances, while women tend to engage in self-harm and suffer from eating disorders. We may assume that this gender differentiation is reflected in the selection of patients who are referred to basal exposure therapy.

    Strengths and weaknesses

    Strengths and weaknesses

    Because of the naturalistic design of the study, we cannot exclude the possibility that patient characteristics, rather than drug withdrawal and degree of exposure, were the key factors for improvement during the follow-up period (16). In our data, the patients who succeeded in becoming drug-free differed from the others in being somewhat younger on average at the time of enrolment to basal exposure therapy, they had shorter histories of treatment in mental healthcare institutions for adults, they had less education and lower GAF scores, and fewer of them had composite disorders.

    We cannot exclude the possibility that the method used to collect data at follow-up (in interviews or examination of records) may have affected the results. The follow-up data were retrieved from the records of patients who did not respond or who declined to be interviewed. These patients were overrepresented in the group of psychotropic drug users. Other factors that may have affected the findings in our study include a maturation effect, spontaneous recovery, other treatment after discharge, life events and regression to the mean.

    The ability to generalise these findings are limited by the nature of the patient group, which was selected and included few participants, most of whom were women. Diagnosis and GAF rating were undertaken in a clinical context and were not subject to scientific quality checks. Information on drug use was supplied by the participants themselves and was not checked against information from other sources. A strength of the study is its low rate of attrition (8 %), inclusion of measures of both psychosocial functioning and recovery, and a relatively long period of follow-up.

    Conclusion

    Conclusion

    Basal exposure therapy may be a suitable approach for patients who suffer from severe and composite disorders and wish to become drug-free after a long period of psychotropic drug use. The hypothesis that withdrawal of psychotropic drugs combined with exposure may help these patients recover ought to be investigated in controlled prospective studies.

    We wish to thank Odd Skinnemoen and Åse Lyngstad, Senior Consultants, and Geir Nyvoll, Chief Psychologist, for their inspiring discussions and input to clarifications in the text.

    Comments  ( 0 )
    PDF
    Print

    Recent Articles